一、招生对象及条件
符合2021年连云港市高中段学校招生报考条件的初中毕业生,并具备下列条件之一,可参加自主招生考试报名。
(一)体育类
1.初中阶段曾参加县区及以上教育、体育行政部门组织的体育比赛并取得个人、集体项目名次者。
2.对确有培养前途,但未能参加县区及以上教育、体育行政部门组织的体育类比赛者,如需报考,须由考生所在学校推荐并报市教育局备案。
(二)艺术类
1.初中阶段曾参加县区及以上教育行政部门组织的艺术类(声乐、器乐、舞蹈、美术、书法)比赛获奖者。
2.对确有培养前途,但未能参加县区及以上教育行政部门组织的艺术类比赛者,如需报考,须由考生所在学校推荐并报市教育局备案。
(三)科技创新类
江苏省海州高级中学招收科技创新类(信息学)特长生,具体条件见海州高级中学校园网(http://www.jshzgz.cn)科技创新类(信息学)自主招生简章。
二、招生学校及项目
(一)自主招生的高中段学校指三星级及以上普通高中、举办综合高中班的办学主体学校,其中普通高中自主招生必须具备省市级体育艺术特色学校、“市队校办”学校、体育传统项目学校的资格。
(二)自主招生的高中段学校须按文件要求,向市教育局申报年度自主招生项目、计划,经市教育局审核后向社会公布。
(三)自主招生项目
1.体育类:田径、篮球、排球、足球、乒乓球、健美操、羽毛球、体育舞蹈、网球、棒(垒)球、手球。
2.艺术类:声乐、器乐、舞蹈、美术(西画)、书法。
3.科技创新类:信息学。
三、报名办法
1.体育类、艺术类考生采取网上报名,科技创新类(信息学)报名办法见海州高级中学网站自主招生简章,报名时间均截止到4月20日18:00.
2.体育类、艺术类考生报名办法:符合条件的考生可凭中考报名时建档号、姓名、密码登录连云港教育网:http://jyj.lyg.gov.cn或连云港招生考试信息网:http://www.lygzsks.cn报名,同时考生向所在初中学校缴纳考试费用:艺术类70元、体育类45元(连价费字〔2009〕98号)。初中学校按中考网上支付方式统一缴纳考试费用,并打印确认表一式三份,考生签名确认。
四、专业考试项目
1.体育类:
(1)田径:100米、200米、400米、800米、1500米、跳高、跳远、三级跳远、铅球(男5公斤、女4公斤)、铁饼(男1.5公斤、女1公斤);篮球、排球、足球、乒乓球、健美操、羽毛球、网球。
2.艺术类:
(1)声乐:自选歌曲一首,时间不超过3分钟(清唱或自带MP3格式的伴奏音乐);二四拍2小节节奏模仿、二四拍4小节旋律模唱。
(2)器乐:自选乐曲一首,时间不超过3分钟(无伴奏);二四拍2小节节奏模仿、二四拍4小节旋律模唱。
(3)舞蹈:自选表演内容(不含街舞、体育类舞蹈),时间不超过3分钟(MP3格式的伴奏音乐、道具自备)。基本功测试项目[①三叉一腰:竖叉、横叉、下腰三选一;②搬腿:前、旁、后腿三选二;③前后桥与侧手翻三选二;④踏步翻身(连续);⑤凌空跃大跳;⑥平转(直线行进)]。
注:专业考试时,评委可根据需要,抽选反映考生表演水平的段落进行考试。
(4)美术(西画):素描(提供照片),八开画纸,时间120分钟;速写(提供照片),八开画纸,时间30分钟;色彩(水彩或水粉,提供照片),八开画纸,时间120分钟。
(5)书法(软笔):临帖(自备字帖,字数为40字以上);创作(指定内容,书体不限),纸张不大于四尺宣纸,时间共150分钟。
3.科技创新类(信息学)
考试项目见海州高级中学网站自主招生简章。
五、专业考试办法
1. 报考艺术类、体育类自主招生的考生均须参加市教育局统一组织的专业考试。报考科技创新类(信息学)考生直接参加招生学校组织的考试,考试时间为5月5日上午8:00.考试地点为江苏省海州高级中学校内。
2.市教育局统一组织的艺术类、体育类考试时间:5月8日-9日,各项目考试分组信息、考试时间段安排将于4月30日在连云港教育发布微信公众号、连云港招生考试信息网公布。

艺体类自主招生专业考试成绩分优秀、合格、不合格三种等级。届时在连云港教育网:http://jyj.lyg.gov.cn和连云港招生考试信息网:http://www.lygzsks.cn上公示优秀、合格等级的考生建档号。
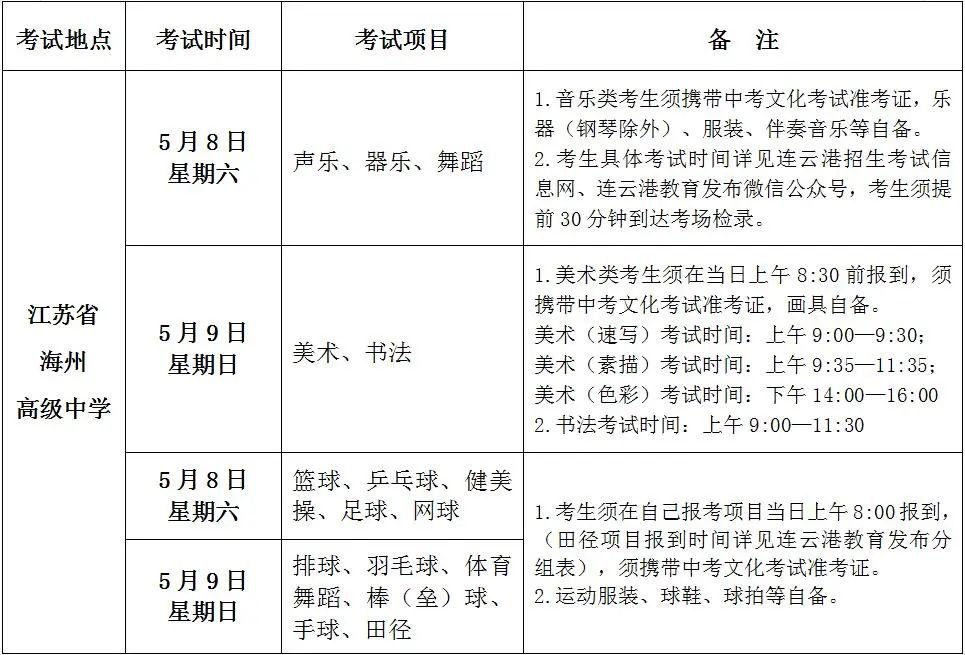
3.部分招生学校在市教育局统一考试后还将自行组织考生面试,具体面试项目和时间等情况见下表:
2021年部分学校自主招生面试安排表

六、报考与录取办法
高中段学校自主招生录取工作在市教育局统一领导下进行,市教育局体卫艺教处负责体育、艺术专业考试,基教处、市教育考试院负责核定招生计划和录取工作。
志愿填报:
1.报考普通高中自主招生的考生在网上填报中考志愿时,在自主招生批次中只能填报1所自主招生的普通高中。
2. 报考普通高中自主招生的考生,可兼报综合高中班艺体类,也只能填报1所招收综合高中班自主招生的高中段学校。
3.报考四星级普通高中自主招生的艺体类考生,专业成绩必须达优秀等级。
录取
各招生学校负责公布、解释本校录取办法,严格按照《2021年连云港市高中段学校自主招生计划》和《2021年连云港市综合高中班自主招生计划》(见下表)公布的项目、招生计划录取。
2021年连云港市高中段学校自主招生计划

注:括号内所述为招生学校限定面试项目。
2021年连云港市综合高中班自主招生计划

在中考文化考试成绩公布后,按市高中段学校录取时间安排将本校拟录取考生的申请报市教育局,基教处核定招生计划、体卫艺教处审核专业成绩、最后由市教育考试院进行录取操作。
1.体育类:
(1)体育项目考试成绩达优秀等级。
报考普通高中体育项目考生,中考文化成绩达招生学校录取分数线70%及以上者,由招生学校按招生计划择优自主录取。
报考综合高中班体育项目考生,中考文化成绩达综合高中班文化类录取分数线70%及以上者,由招生学校按招生计划择优自主录取。
(2)体育项目考试成绩达合格等级。
报考普通高中体育项目考生,中考文化成绩达招生学校录取分数线80%及以上者,由招生学校按招生计划择优自主录取。
报考综合高中班体育项目考生,中考文化成绩达综合高中班文化类录取分数线80%及以上者,由招生学校按招生计划择优自主录取。
(3)初中阶段参加省级以上教育、体育行政部门举办的体育比赛中取得个人项目前8名或达国家二级运动员及以上标准、团体类项目前6名的主力队员或达国家二级运动员及以上标准的符合2021年连云港市高中段学校招生报考条件的初中毕业生,须参加中考,市教育局对考生资格审查核定后,由招生学校按招生计划择优自主录取。
2.艺术类:
(1)艺术项目考试成绩达优秀等级。
报考普通高中艺术项目考生,中考文化成绩达招生学校录取分数线85%及以上者,由招生学校按招生计划择优自主录取。
报考综合高中班艺术项目考生,中考文化成绩达综合高中班文化类录取分数线85%及以上者,由招生学校按招生计划择优自主录取。
(2)艺术项目考试成绩达合格等级。
报考普通高中艺术项目考生,中考文化成绩达招生学校录取分数线90%及以上者,由招生学校按招生计划择优自主录取。
报考综合高中班艺术项目考生,中考成绩达综合高中班文化类录取分数线90%及以上者,由招生学校按招生计划择优自主录取。
3.科技创新类(信息学)。
录取办法见招生学校自主招生公告。
七、要求与管理
1. 各招生学校要认真研究制定本校自主招生录取方案,需要自行组织面试的学校要明确面试时间、面试内容、成绩公示以及录取办法等实施细则。各校录取方案经审核同意后,于4月25日前通过学校网站、微信公众号等途径向社会公布,市教育局同时在连云港教育网和连云港招生考试信息网公布,录取方案未经审核不得实施。各校自主招生录取方案于4月15日前报至市教育局体卫艺处,市直学校直接报送,其他学校由县区教育局审核后统一报送,报送方式:电子稿和盖章扫描稿,联系电话:85827276.报送邮箱:lygtwyc@163.com。
2. 高中段学校自主招生工作由市教育局体卫艺教处、基教处、机关党委、市教育考试院等部门协调组织实施。各级教育行政部门要加强领导与管理,确保“公平、公开、公正”。对有徇私舞弊、弄虚作假行为的招生学校,取消其自主招生资格。对没有按照要求进行录取所造成的一切后果由招生学校负责。对违纪的有关人员,视其情节轻重给予纪律处分。录取后被举报有弄虚作假行为的考生,一经查实,即取消学籍,责令其退学。
3. 各考生严格执行疫情防控要求,考场在考试期间一律实行封闭管理,除当场考生和监考、巡视人员外,任何其他人员一律不得进入考场。





