江苏省名师空中课堂抗疫助学第三期课程安排表:
1、高一、高二年级
2、7-8年级
3、小学4-6年级
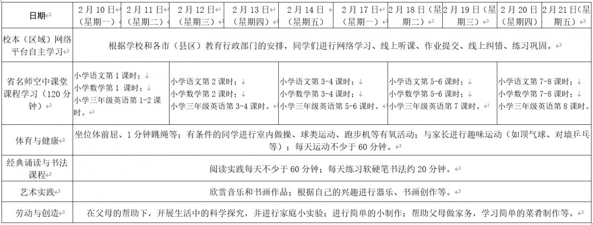
4、小学1-3年级
1、有线电视端通过江苏有线电视界面的“江苏省名师空中课堂”(全省通机顶盒、紫色版首页选择对应入口,绿色版按数字键5),进入“抗疫助学”栏目专区收看;详见:
2、网络端通过名师空中课堂微信平台或官网的抗疫助学栏目收看。点击进入官网
教育百科2022-08-10 17:49:42未知
江苏省名师空中课堂抗疫助学第三期课程安排表:
1、高一、高二年级
2、7-8年级
3、小学4-6年级
4、小学1-3年级
1、有线电视端通过江苏有线电视界面的“江苏省名师空中课堂”(全省通机顶盒、紫色版首页选择对应入口,绿色版按数字键5),进入“抗疫助学”栏目专区收看;详见:
2、网络端通过名师空中课堂微信平台或官网的抗疫助学栏目收看。点击进入官网
江苏省名师空中课堂抗疫助学第二期课程安排
南通市延迟开学期间线上答疑安排出炉