2020无锡惠山区3月30日开学学校名单(2020无锡惠山区3月30日开学学校名单公示)

教育百科2022-08-04 07:10:47未知

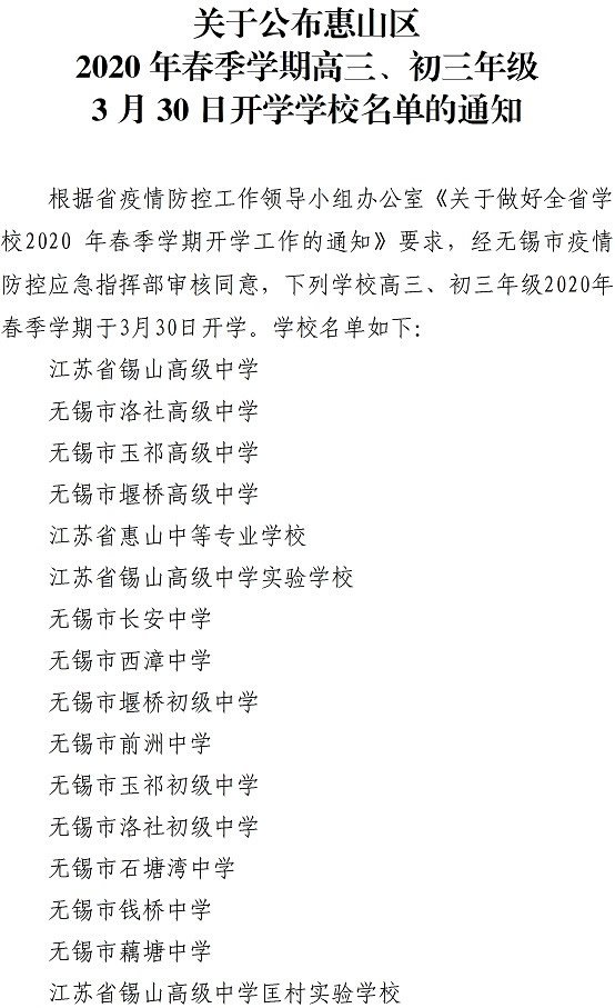
  2020无锡惠山区3月30日开学学校名单

  

  

  更多开学名单、最新消息:微信搜索公众号“无锡本地宝”,在聊天框回复“开学”,查询无锡开学时间,开学学校名单等;分别回复“幼儿园”、“小学”、“初中”,查询无锡幼儿园、小学、初中招生政策,学区划分等;回复【XX小学/幼儿园】(如“堰桥幼儿园”、“连元街小学”)即可查询该学校招生公告。
本文标签: ,无锡  ,幼儿园  ,小学  ,名单  ,初中  

相关推荐

猜你喜欢

大家正在看