2021下半年无锡教师资格证面试报名时间和要求
(一)报名时间
1.网上报名:12月9日9时至12月11日16时。
2.审核时间:12月12日9时至14日16时。
3.缴费时间:审核通过即可缴费,时间截止到12月15日24时,逾期不能缴费。考生缴费完成的状态,以报名系统反馈为准,请考生在缴费截止前关注确认。如缴费失败,后期系统会自动退费。
注:根据苏价费函〔2014〕25号文件精神,江苏省中小学教师资格考试面试收费标准为每人每科135元。
4.请考生严格遵照各时间节点进行报名,逾期报名无效。
(二)报名入口
中国教育考试官网:http://ntce.neea.edu.cn
(三)审核
1、本次报名江苏省全部实行网上审核。审核结果以报名系统反馈为准,为更好的为考生服务,具体审核意见还将以电子邮件的形式通知考生,请留意报名时所留电子邮箱。报名人数较多时,审核状态可能会一直显示“待审核”,请考生耐心等待。
2、考生本人对报考信息真实性、准确性、有效性负责。如因不符合报考条件、填写信息错误等原因造成面试、认定等后续环节不能完成,后果由考生承担。考生报名各项信息,一经审核通过,均不能更改。
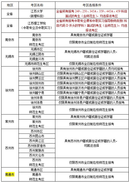
3、江苏省内就读的全日制在校本、专科师范生和全日制教育硕士选择院校所在地的师范生考区为应试考区。全省报考中职专业课和中职实习指导教师面试的考生(含师范生)统一选择江苏理工学院考区,全省报考新增科目(科目代码:249、250、345A、359、445A、459)面试的考生(含师范生)统一选择江苏大学考区。
4.其他考生(含在我省学习、工作和生活的港澳台居民)报名的考区应选择以下三项之一:
①户籍所在设区市考区
②居住证所在设区市考区(报名时须持有在有效期内的居住证)
③学籍所在设区市考区(仅限普通高等学校全日制在读学生)。
考试地点以准考证上通知为准,具体考区列表及选报要求见下表。





