2021宜兴市城东实验幼儿园秋季小班新生入园体检须知
亲爱的宝爸宝妈,
为保障儿童健康,促进儿童健康成长,根据《江苏省托儿所、幼儿园卫生保健管理办法实施细则》以及《宜兴市基本公共卫生服务儿童保健项目实施方案》等有关规定,现将2021年度秋季学期儿童入园(所)健康体检工作有关事项通知如下:
一、体检对象:
2021年度秋季学期新入园(所)的儿童、离园(所)3个月以上的儿童。
二、新生入园体检时间:
8月26日和8月27日(2天)
上午 8:00—11:00
下午 13:30—16:30
三、体检地点:
宜兴市妇幼保健院
(宜城街道东虹路511号)
四、预约入口:
预约号+现场号每日限额
1、可通过“宜兴市妇幼保健院”公众号方式预约。

2、如在公众号上未能成功预约的家长也可以来门诊一楼人工挂号。
3、预约时间为:只能体检日前三天(即8月24日可以开始预约8月26日的体检。)
温馨提示:请家长们严格按照入园体检日程安排表上的日期,前去进行入园体检。
五、体检注意事项:
1、体检当天孩子不需要空腹。
2、物品准备:
《江苏省儿童保健手册》(必须带),家长可提前自行填写《江苏省儿童保健手册》第26页前三行全部内容(从儿童姓名到家长签名填写完整,备注:既往病史:有就相应内容打钩,没有就写“无”。过敏史:食物,用药有过敏就写,没有就写“无”)。
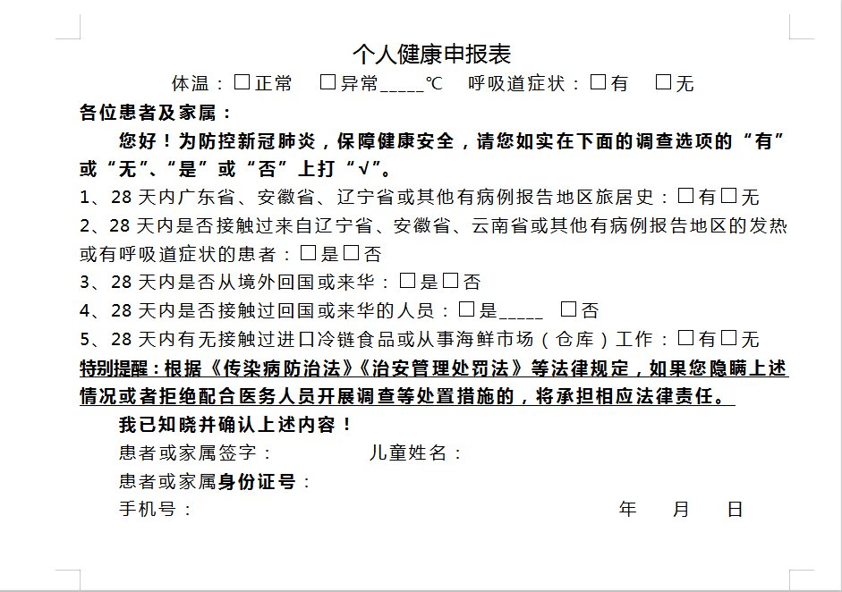
个人健康申报(提前填写完整所有信息,若遗失可自行下载打印)
由于疫情防控要求,请家长务必按实际情况填写完整【个人健康申报表】,不可有空项。从体温开始到第五项均选择勾选是/否即可。家属签名为陪同来体检的家长姓名及身份证号码包括手机号、日期均需完整填写(日期写体检当天的时间)。
3、转园儿童:
离园超过3个月,需重新行入园体检。离园未超过3个月,只需要提供原幼儿园“转学证明”+《江苏省儿童保健手册》给老师,不需要再次行入园体检。
4、江苏省儿童保健手册缺失:
江苏省内出生的孩子理论上是有此手册的,在家中以及之前体检预防接种的地方寻找此本。在省外出生的孩子可在行入园体检时,由妇幼保健院补办。
五、体检流程:
免费项目:身高体重测量与评价、内科体格检查、血常规,肝功能化验。
六、收费项目:
根据无锡市《关于做好全市幼儿园儿童视力保健项目工作的通知(锡卫妇幼[2019]20号)》的要求,认真执行在全市范围内开展幼儿园儿童视力保健项目工作。请不会配合“E”字视力表检查的幼儿家长自费行屈光检查(52元/人),如有3个月内的屈光检查报告单,请在医生开具检查费前出示,可不必另行缴费检查。
七、其他注意事项:
因疫情防控期间,为确保儿童入园体检工作安全有序进行,一名儿童只可有一位家长陪同,且家长和儿童均需佩戴口罩,并准备好家长和儿童的健康码。
本次入园体检实行分片区体检,请家长务必在8月26日、8月27日去妇幼保健院进行体检。开学时须查验《江苏省儿童保健手册》内儿童入园(所)健康检查表内容,体检合格、记录完整者方可入园。《江苏省儿童保健手册》报名时交幼儿园集中保管。





