无锡市塔影中学关于学生疫苗接种告家长书
尊敬的家长:您好!
当前,新冠肺炎疫情防控形势依然严峻。学校是人群密集场所,预防新冠肺炎,疫苗接种是最有效的措施。按照省市区疫情防控指挥部的工作要求,塔影中学已于8月5日顺利完成了12-17岁人群新冠病毒疫苗(第一针)的接种工作,接种率超过95%。为继续有序规范做好疫苗(第二针)接种工作及疫苗(第一针)补种工作,现就相关工作通知如下:
一、接种时间及地点
1、接种时间:2021年8月26日(周四)
2、接种地点:无锡市塔影中学
3、具体时间安排:(请按指定时间到达)
4.具体场所安排:
(1)准备室:
初一(1)、(2)、(3)、(4)、(5)
初二(5)、(6)、(7)、(4)教室
(2)问诊室:初三(8)教室
(3)接种室:初三(7)教室
(4)留观室:初一(7)教室、阶梯教室
二、接种流程
三、接种工作要求
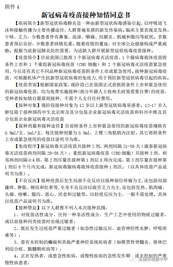
1.请家长仔细阅读《告家长书》、《接种知情同意书》等电子稿,充分了解接种相关事宜。接种当天,监护人(或授权委托人)进入准备室后填写《告家长书》、《健康情况调查表》、《接种知情同意书》、《分诊单》等纸质稿并签字确认。
2.如果是接种第一针的,请家长为学生提前在“育苗通”公众号中建档并申请接种二维码(具体的操作步骤见附件)。
3.到校接种时需提供学生本人的户口簿或身份证,请家长预先准备好,接种当天带到接种点。
4.学生接种疫苗需要一名监护人(父亲或母亲)全程陪同,如监护人委托其他家属前来,需提前打印《监护人授权委托书》(见附件)并完成父母签名,到校后交给班主任或负责老师。家长进校前请提前更新好苏康码、行程码。对14天内有中高风险地区经停史,以及与中高风险地区人员接触史的一律不准入校;14天内有中高风险地区所在设区市旅居史的人员需遵守所在社区居家管理相关规定,如经申请后同意来校,需持有48小时内核酸检测阴性证明。学生及家长必须全程佩戴口罩、扫码测温入校,携带一定的饮用水。
5.接种当天由监护人(或授权委托人)陪同并由监护人(或授权委托人)在知情同意书和问诊单上进行电子签名。
6.在学校接种时,请遵循工作人员引导,有序接种。
7.家长汽车不得进入校园,请停至学校附近社会停车场;家长电动车入校后服从指挥,有序停放。进校后不得抽烟。
四、接种注意事项
(一)接种前后注意事项
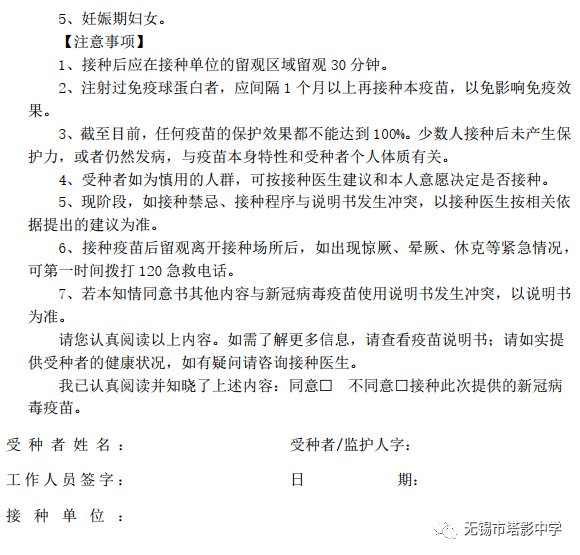
1.接种疫苗前请仔细阅读知情同意书,如有疑问请及时向接种点医生咨询,切勿隐瞒身体状况。
2.接种后必须于接种点留观30分钟,期间如有身体不适请及时报告接种点医生。
3.留观期间请多喝水,促进循环代谢,有助于疫苗充分发挥作用。
4.夏季天气炎热,接种后,由接种点返回的途中要做好防暑降温,以防中暑等因素造成身体不适。
5.返回家中后,请多喝水、正常饮食、注意休息、勿劳累、不熬夜。不要进行打球、跑步、健身、骑车等各种剧烈运动。
6.疫苗接种24小时内注射部位(针孔附近)请保持干燥勿沾水、保持清洁卫生勿用手抓挠。
7.接种后几天内注意饮食,请勿食用辛辣刺激以及海鲜等易引起过敏的食物。
8.疫苗接种当晚有可能出现发热,这是由于抗原抗体反应所致,属于疫苗接种后的一般反应,为一过性发热,请勿过度紧张。如有发热的情况请多喝水多休息。体温过高、或者体温不高但也已经出现寒战或关节、肌肉疼痛等发烧的表现时,请联系社区医生或接种点医生,由医生诊断后开具解热镇痛药物。
9.疫苗接种后几天内可能会出现注射部位手臂疼痛,红肿,红斑,硬结,瘙痒等症状,属于疫苗接种后常见的局部不良反应。一般可自行消退,如症状严重或无法自行判断的情况下,可及时就医处理。
(二)不宜接种学生和暂缓接种学生的认定
1、对于第一次接种时,已由医生确认为不宜接种的学生,8月26日不需要再来学校接种点。
2、如因身体状况申请暂缓接种的学生,8月26日,请家长持在二级及以上综合医院门诊或住院病历资料等有效证明到学校接种点,由现场询问诊医生评估是否接种。
无锡市塔影中学
2021年8月22日





