高新区2021年积分入学初审预约说明
小伙伴们可进入官方微信进行预约预约时必须已经完成所有网上填报工作预约每日限号180个请家长根据自身情况提前预约并按时前往现场。
一、预约时间
1.3月20日0:00至4月19日16:30,家长根据时间段自行完成预约。
2.预约时间最多提前一周,现场初审时间为 9:00-11:30,13:00-16:30 。
3.为方便家长,3月20日、3月27日、4月10日、4月17日(周六),正常进行预约和初审。
二、预约流程
1.3月20日至4月19日,在规定时段内,申请人登陆“昆山市幼儿园、中小学招生入学填报系统”(网址:https://rx.ksedu.cn),完成积分入学网上填报并提交申请;
2.扫描预约二维码,填写相关信息,完成积分入学初审预约;
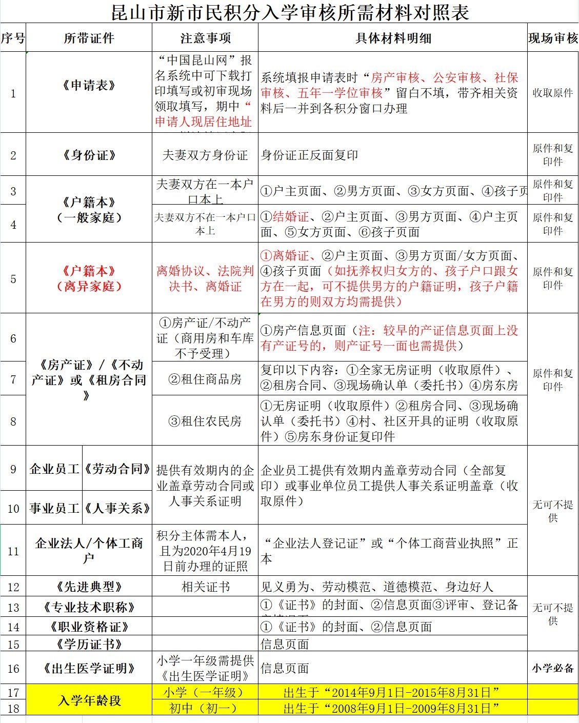
3.申请人根据预约时间,携带《积分入学申请表》、《网上报名信息表》及有关证明材料原件及复印件,前往高新区积分入学管理窗口(高新区社会事业局,北门路757号)进行初审。
开发区2021年积分入学初审预约说明
一、受理窗口地址
昆山国际会展中心(前进东路388号)
二、受理时间
3月20日至4月19日(节假日除外)
三、报名流程
1.3月20日起,登录昆山市招生入学填报网(http://rx.ksedu.cn/),点击“新市民积分入学填报”。
2.注册帐号,按要求填写报名信息,完成后打印报名信息表并签字确认。
3.在昆山市招生入学填报网首页下载并填写“积分入学申请表”;租房的申请人请带此表到辖区派出所审核居住登记情况。
4.审核前需提前一天预约。
5.预约成功后,请带齐所需材料(原件+复印件)至开发区受理窗口进行审核,审核前请配合工作人员做好体温检测、查看苏康码、排队取号、间隔一米等待等工作。
四、材料审核
带齐所需材料(原件+复印件)
到开发区积分窗口进行审核,审核前请配合工作人员做好体温检测、查看苏城码、排队取号、间隔一米等待等工作。
>> 所需材料:
1.积分入学申请表
2.网上报名信息表(家长完成网上申报后打印)
3.户籍证明:
①户口本:户主、夫妻双方及所有子女页
②身份证:夫妻双方
③结婚证/离婚证:夫妻在同一户口本可不提供,夫妻双方及孩子不在同一本户口本上或积分主体人与房屋所有权人不一致,需要提供结婚证,离异家庭提供离婚证及离婚协议书或判决书
4.房产证
5.出生医学证明(小学提供)
租房申请人还需提供以下材料
1.居住证:夫妻双方;
2.租房材料:
①房屋租赁合同
②房东身份证
③房产证
④夫妻双方以及所有子女无房证明
⑤房东现场确认书(积分窗口提供),房东需本人到场签字
⑥特殊情况可能还需提供其他佐证材料加分项
1.专业技术职称、学历证明(大专及以上)、职业资格证书(加分项,可不提供)
2.先进典型证明材料(加分项,可不提供)
五、注意事项
请根据预约时间,提前15分钟前来审核,超过预约时间不予受理 。未网上预约成功的家长,请不要到现场办理积分入学业务,以免浪费您宝贵的时间。
花桥2021年积分入学预约审核说明
一、受理时间
3月20日至5月19日17:00
二、受理窗口地址
花桥经济开发区便民服务中心(二楼积分入学受理窗口)
三、预约方式
线上预约
四、材料清单及整理顺序(原件与复印件)
自有花桥住宅类房产:
【必备】
①积分入学申请表(不需要复印)
②身份证(夫妻双方、正反面复印)
③户口本(户主、夫妻双方及所有子女页复印)
④房产证
⑤结婚证/离婚证:离异家庭提供离婚证及离婚协议书或判决书
⑥学籍证明——申报初中的必须提供
出生证明——申报小学的必须提供
【可积分的其他材料】
⑦先进典型(见义勇为、劳动模范、道德模范和身边好人等)
⑧专业技术职称证书或职业资格证或学历证书。注意:若家中有多个孩子需要申请的,则需要准备多份复印件材料。
在花桥租房:
【必备】
①积分入学申请表(不需要复印)
②身份证(夫妻双方、正反面复印)
③户口本(户主、夫妻双方及所有子女页复印)
④租房合同、房东现场确认单、无房证明
⑤结婚证/离婚证:离异家庭提供离婚证及离婚协议书或判决书
⑥学籍证明——申报初中的必须提供
出生证明——申报小学的必须提供
【可积分的其他材料】
⑦先进典型(见义勇为、劳动模范、道德模范和身边好人等)
⑧专业技术职称证书或职业资格证或学历证书。
注意:若家中有多个孩子需要申请的,则需要准备多份复印件材料。
不预约不办理必须先预约且审核通过后才可以办家长们一定要记好啊不然白跑一趟!
注意:若家中有多个孩子需要申请的,则需要准备多份复印件材料。
张浦2021年积分入学预约审核说明
目前张浦的官方微信也上线了积分入学初审预约功能预约时间于2021年3月20日00:00开始
一、预约时间
积分入学网上报名时间:3月20日至4月19日17:00
积分窗口初审时间:3月20日-4月19日,上午8:30至11:30,下午12:30至16:30
注意:
注意:3月20日正常办理;周六、周日、清明节(4月3日-4月5日)放假;仅4月19日下午为12:30至17:00。
二、受理窗口
新吴街1100号张浦镇市民文化广场圆楼(保利电影院旁)一层
三、预约方式
申请人可通过“乐享四季张浦”微信公众号进行预约。预约前须先完成中国昆山网(www.ks.gov.cn)积分信息填报工作,凭报名号预约。预约每日限号105个(每个时间段15人),请家长根据自身情况提前预约并按时前往现场。
注:仅3月20日8:30-9:30时间段不接受预约,为系统调试。
三、申请材料





