苏州市新区小学学校学区划分范围一览表

教育百科2022-07-27 07:16:59佚名

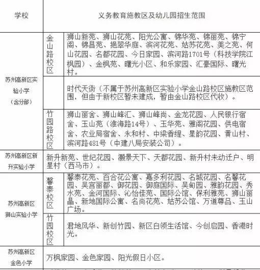
  2020年学区划分暂未公布,约在5月-6月公布!以下为2019年的学区划分,可供参考~

  

苏州市新区小学学校学区划分范围一览表







本文标签: ,学区  ,苏州市  ,可供  ,暂未  ,新区  

相关推荐

猜你喜欢

大家正在看