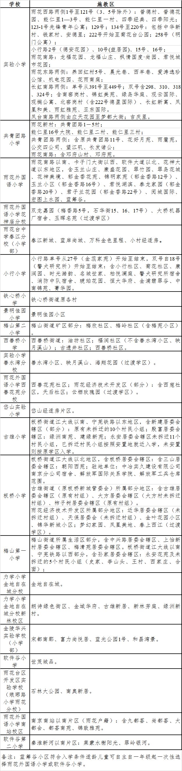
雨花台区2020年小学施教区划分:
2020雨花台区小学招生日程安排:
6日12日
区教育局公布义务教育招生入学工作实施方案。方案公布后,相关学校方可启动招生工作。
6月19-20日
跨区就读的小学毕业生回户籍所在区教育局指定地点(雨花台中学高中部)报名登记。
6月22日
区教育局完成对区域内公办、民办学校招生工作材料的审核备案工作。
6月23日起
各公办小学、民办小学发布招生通告,在学校门口公示栏、校园网及其学区范围内醒目位置公布招生公告,告知辖区家长具体学区范围、招生时间、招生要求等。
6月26-27日
公办小学现场报名登记。民办一贯制学校征求本校小学毕业生直升初中部意愿,学生监护人办理相关手续并签字确认。
6月26日-30日
本区就读的应届小学毕业生在各就读小学进行初中升学报名,各初中学校审核录取。具体时间以小学通知为准。
7月2日
区教育局公布民办学校、热点公办学校、多校划片试点小学电脑随机派位计划。
7月3-4日
有意愿参加电脑派位的应届小学毕业生在就读小学填报电脑派位志愿;跨区就读的小学毕业生有意愿参电脑派位的到区教育局普教科填报电脑派位志愿。
7月5-6日
小学新生在报名登记学校填报电脑派位志愿。
7月12日
同步进行民办学校、热点公办学校、南京外国语学校、多校划片电脑随机派位,并公布结果。
7月13日
市教育局开通电脑派位结果网上查询。
7月13日
发布《关于做好雨花台区2020年进城务工人员随迁子女小学报名登记工作的通知》。
7月13-24日期间
被电脑随机派中或通过南京外国语学校语言能力测评的学生及其监护人到相关学校,现场办理录取确认手续,截止时间为7月24日16:00。
7月20-21日
符合条件的进城务工人员随迁子女到相关报名点报名登记。
8月10日
公办、民办学校发放入学通知书(或公布新生名单),完成招生工作。
本办法由雨花台区教育局负责解释。





