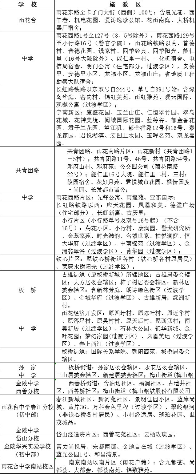
雨花台区2020年初中施教区划分一览表:
公办初中招生:
01.在我区就读的应届小学毕业生由各小学组织升学报名。审核工作由各初中校负责完成。在外区就读的我区户籍的应届小学毕业生须在6月19日至20日,回我区教育局指定地点(雨花台中学高中部)办理升学报名手续,逾期视为自动放弃学位。
02.各初中校严格遵守《义务教育法》免试入学规定,采取登记入学或书面通知入学,保证施教区内符合入学条件的小学毕业生全部升入初中。
03.各初中校(含民办学校)应于8月10日前发放入学通知书或张榜公布录取新生名单,并规定报到日期。逾期不报到的,视为自动放弃学位。
民办初中招生:
01.全面实行公民同招。
全面实行公办民办学校同步招生,严格按市教育局公布的招生时间开展相关工作,坚决杜绝提前招生和掐尖招生。民办学校招生纳入审批地统一管理,与公办学校同步登记报名、同步录取、同步注册学籍。严格公民同招纪律,规范招生宣传行为,所有学校不得通过任何形式提前摸底争抢生源;不得超出教育行政部门规定增设限制条件,拒绝或变相拒绝适龄儿童少年报名。
02.坚决落实免试要求。
全面实行免试招生,不得通过笔试、面试(谈)、评测等方式招生,严禁以各类竞赛证书、竞赛成绩或考级证明等作为招生依据,民办学校报名人数超过招生计划数的,所有报名人员全部实行电脑随机派位录取;报名人数未超过招生计划数的,一次性全部录取。民办一贯制学校初中部招生计划小于其小学部直升需求人数时,仅面向校内采取电脑随机派位方式录取;在保证小学部直升需求后仍有余额且多余名额少于报名人数的,也要采取电脑随机派位方式录取。
03.全面规范招生行为。
南京民办实验学校初中部、南京外国语学校雨花国际学校初中部应严格按照招生计划招生,严禁以高额物质奖励、虚假宣传等不正当手段招揽生源,严禁任何学校收取或变相收取与入学挂钩的“捐资助学款”。不得以“国际部”“国际课程班”“境外班”等名义招生,不得使用境外教材。民办学校的招生方案(含招生计划、招生范围、招生方式、收费标准等)由区教育局审核,报市教育局备案后向社会公布。





