2021南京市雨花台区进城务工人员随迁子女初中入学报名登记
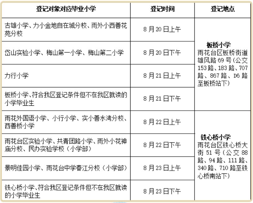
报名登记地点:

来源:雨花教育发布
报名登记材料:
进城务工人员随迁子女(应届小学毕业生)申请在我区公办初中就读,其法定监护人应具有我区合法稳定住所、合法稳定职业。经审核,符合以下条件的由区教育局统筹安排区内公办初中入学。
1、家庭户口簿和随迁子女法定监护人身份证。
2、由公安部门出具的随迁子女法定监护人居住证,需在本区居住地连续居住且满一年(居住年限计算至当年5月31日止)。
3、随迁子女法定监护人相对稳定工作证明,与用工单位签订的劳动合同及个人在宁缴纳社会保险连续且满一年、无补缴凭证,或经工商部门颁发的在宁连续且满一年有效营业执照(相关证照年限计算均至当年5月31日止)。
4、应届小学毕业生登记表、学籍卡等材料。
☆ 登记时需提供以上材料原件及复印件。





