2022年全国硕士研究生招生考试南京工业大学报考点网上确认所需上传材料
1. 准考证照片(所有考生均需提供),照片要求如下:
(1)本人近三个月内正面、免冠、无妆、彩色头像电子证件照(蓝色或白色背景,用于准考证照片);
(2)仅支持 jpg 或 jpeg 格式,建议大小不超过10M,宽高比例3:4;
(3)正脸头像,人像水平居中,人脸的水平转动角,倾斜角,俯仰角应在±10 度之内。眼睛所在位置距离照片上边沿为图像高度的30%-50%之间。头像左右对称。姿态端正,双眼自然睁开并平视,耳朵对称,嘴巴自然闭合,左右肩膀平衡,头部和肩部要端正且不能过大或过小,需占整张照片的比例为不小于 2/3;
(4)脸部无遮挡,头发不得遮挡脸部、眼睛、眉毛、耳朵或造成阴影,要露出五官;
(5)照明光线均匀,脸部、鼻部不能发光,无高光、光斑,无阴影、红眼等;
(6)人像对焦准确、层次清晰,不模糊;
(7)请不要化妆,不得佩戴眼镜、隐形眼镜、美瞳拍照;
(8)图像应真实表达考生本人近期相貌,照片内容要求真实有效,不得做任何修改(如不得使用 PS 等照片编辑软件处理,不得对人像特征(如伤疤、痣、发型等)进行技术处理,不得用照片翻拍);
(9)请务必谨慎上传符合上述全部要求的照片,否则会影响审核。
注意:该照片将用于初试准考证、录取通知书、校园卡等,请务必按要求上传。
2.本人有效居民身份证原件正反面照片(所有考生均需提供)照片要求身份证边框完整,字迹清晰可见,亮度均匀。
3.手持身份证照片(所有考生均需提供),照片要求如下:
(1)仅支持 jpg 或 jpeg 格式,建议大小不超过 10M;
(2)拍摄时,手持本人身份证,将持证的手臂和上半身整个拍进照片。姿态端正,双眼自然睁开并平视,耳朵对称,嘴唇自然闭合,左右肩膀平衡,头部和肩部要端正;
(3)脸部无遮挡,头发不得遮挡脸部、眼睛、眉毛、耳朵或造成阴影,要露出五官;
(4)确保身份证上的所有信息清晰可见、完整(没有被遮挡或者被手指捏住);
(5)照明光线均匀,脸部、鼻部不能发光,无高光、光斑、无阴影、红眼等;
(6)人像对焦准确、层次清晰,不模糊;
(7)不得化妆,不得佩戴眼镜、隐形眼镜、美瞳拍照;
(8)图像应真实表达考生本人近期相貌,照片内容要求真实有效,不得做任何修改(如不得使用 PS 等照片编辑软件处理,不得对人像特征(如伤疤、痣、发型等)进行技术处理,不得用照片翻拍);
(9)请务必谨慎上传符合上述全部要求的照片,否则会影响审核。
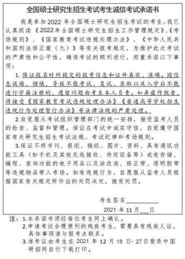
4.《全国硕士研究生招生考试考生诚信考试承诺书》(见附件,所有考生均需提供)需打印出来手写签名后拍照上传。

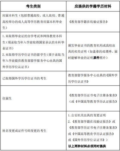
5.《教育部学籍在线验证报告》或学生证(网上报名学籍校验已通过的应届本科毕业生提供),应提供学生证中个人信息页(有照片、学制、专业、入学年月等信息)和注册页(有注册章)的照片。

6.《教育部学历证书电子注册备案表》、或《中国高等教育学历认证报告》、或学历学位证书(网上报名学历校验已通过的往届生提供),提供的学历学位证书须符合招生单位的报考要求。
7.学籍学历补充材料(仅限网上报名学籍学历校验未通过的考生提供)

8.户籍、社保材料(以下类别考生提供)

注意:南京地区高校应届生报考南京工业大学考点不需要提供。
9.专项计划证明(仅限报考以下专项的考生提供)

10.同意报考证明
在读研究生(即学历学籍审核结果为:有研究生学籍),须提供由研究生就读单位培养部门出具的同意报考证明。
11.其他材料
根据报考点网上审核结果要求提交其他相关证明材料。





