一、报名时间
柳州市区户籍的学区生报名时间:
(1)时间:2021年7月1日8:00—7月11日16:00
登录“龙城市民云”app(点此后扫码下载),找到“入学报名”通道,网络填报信息、获得报名编号。根据学校的反馈信息,有部分家长需要提交原件及复印件,按指定时间到现场报名。
(2)学校现场报名提交材料时间:2021 年7月10、11 日(星期六、星期日)
入校时间:上午8:30~11:00,下午3:00~5:00
非柳州市区户籍的进城务工人员随迁子女报名时间:
(1)时间:2021年7月1日8:00—7月18日16:00
登录“龙城市民云”app(点此后扫码下载),找到“入学报名”通道,网络填报信息、获得报名编号。然后按指定时间提交原件及复印件,到现场报名。
(2)学校现场报名提交材料时间:2021 年7 月17、18 日(星期六、星期日)
入校时间:上午8:30——11:00 下午3:00——5:00
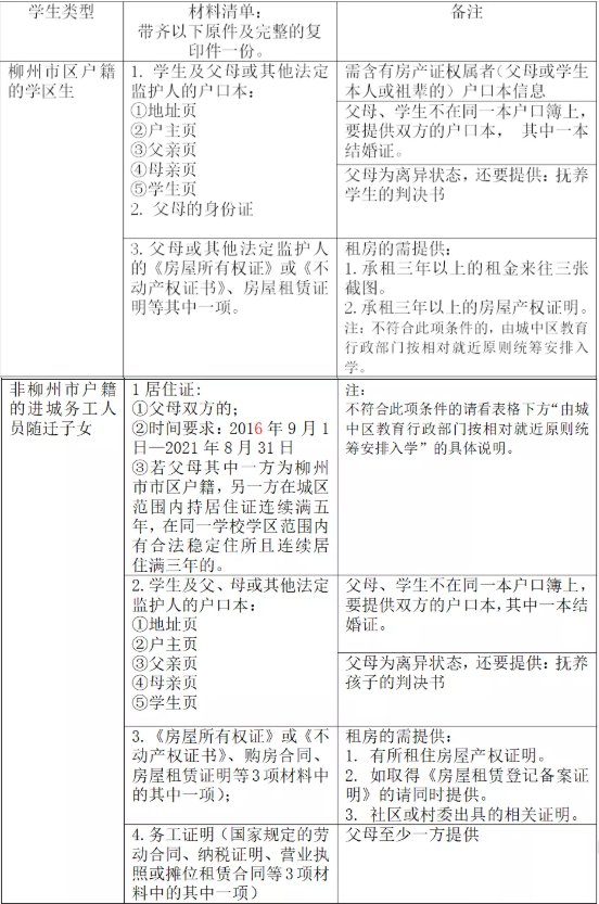
二、报名材料
三、温馨提醒
以下情况,均由学校审核材料后,统一报辖区教育行政部门统筹安排入学:
1. 因学生及其法定监护人的个人原因未能按时报名的。
2.已被民办义务教育学校录取但自行放弃就读资格的学生。
3.学生及其法定监护人无房产的,连续居住未满三年。
4.间接租赁公租房、廉租房的。
5.学生在报名后未入学前因搬迁等原因。
6.新生报名材料中的有效户口簿,原则上应是在学校报名截止日期之前合法持有,确有特殊情况的。
7.非柳州市户籍的进城务工随迁子女父母双方的居住证未满五年但同时满足以下要求:
(1)父母双方均在学区范围内居住并持有公安部门核发的居住证有效期一年以上(提供2016年9月1日—2021年8月31日期间的有效居住证);
(2)父母至少一方持有有效期一年以上的务工证明(国家规定的劳动合同、纳税证明、营业执照或摊位租赁合同中的任何一项)。
(3)在流入地有合法稳定的住所。住所地址为自有房产的,需提供房屋产权证明。住所地址为他人房产的,需提供有效期一年及以上含有所租住房屋产权证明等材料的房屋租赁证明。(如取得《房屋租赁登记备案证明》的请同时提供),并提供社区或村委出具的相关证明。其他情况需提供社区或村委确定的有效期一年及以上的实际住所地址的证明。
以上未涉及到的情况,由辖区教育行政部门协调解决、统筹安排。凡接受统筹安排的市区户籍学生仍然认定为学区生。





