一、报名时间
柳州市区户籍新生
网上报名时间:
2021年7月1日-7月9日
现场报名时间:
2021年7月10日、11日
(上午8:30-11:30 下午15:00-17:00)
非柳州市区户籍新生
网上报名时间:
2021年7月11日-7月16日
现场报名时间:
2021年7月17日、18日
(上午8:30-11:30 下午15:00-17:00)
二、学区范围
柳邕路以东,航鹰路以南,航二路以北,航月路、航云路以西所辖区域(含新翔小区、新翔小区宅基地一、二、三区、兆兴园、银华庄园、民航苑生活区、三0五核地质大队二基地宿舍区、煤炭宿舍)
柳邕路航岭路以东、航二路以南、航星路以西、航三路以北所辖区域(含宏城绿都、愿景品格)
柳邕路:双号182—258号(含柳邕路四区、冷柜厂生活区、煤炭地质局柳邕小区等)
(218号康华小区除外)
三、招生对象
法定监护人不动产(房产)地址在我校学区范围,或随其法定监护人长期居住在我校学区范围,2015年8月31日前年满6周岁的适龄儿童。
四、招生方式
(一)网上报名预约:使用柳州市教育局网络报名系统进行报名,报名端口设在“龙城市民云”APP(点此后扫码下载)上。
(二)现场审核资料:根据网上报名分配的报名号在指定时间携带以下资料到学校进行现场报名。
五、报名所需材料
学区生报名资料如下表:

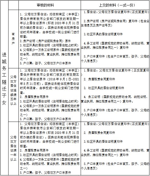
进城务工随迁子女报名资料:

备注:
学校审核材料符合的进城务工随迁子女,由学校进行登记报名(登记不作为入我校就读的依据),在确保学区生入学后,录取符合条件的进城务工随迁子女,若学额已满,将由我校统一报送至辖区教育行政部门统筹安排相对就近入学。
六、温馨提示
1.家长或其他法定监护人,必须带儿童及儿童预防接种证到现居住地就近的预防接种单位进行查验,取得预防接种单位核发的的“儿童防接种证查验证明”。开学注册时上交。
2. 做好疫情防控。入校的家长需佩戴口罩、保持一米安全距离、校门口测温、出示健康码后方可入校。出现发烧(37.3摄氏度以上)、咳嗽、呼吸困难、乏力等身体异常情况不得进入校园。
3.车辆一律不能进入校园。
七、招生咨询电话:
18589990081 刘老师
上午8:30—11:30下午15:00-17:00





