一.报名时间
第一阶段:
6月29日—7月9日,市区柳州户籍义务教育学校适龄儿童少年网上报名、核验。
7月10日、11日,对有需要的户籍适龄儿童少年材料进行现场核验。
第二阶段:
7月10日-16日,外来人员适龄儿童少年网上报名、核验。
7月17日、18日,对有需要的外来人员适龄儿童少年材料进行现场核验。
现场审核时间 :
学区生(柳州市区户籍学生):2021年7月10日、11日 上午8:00---11:30; 下午3:00--5:30
进城务工随迁子女(非柳州市区户籍学生):2021年7月17日、18日 上午8:00---11:30; 下午3:00--5:30
二.学区范围
江区第二开发区铁路桥以东基隆开发区片区柳江辖区范围,拉堡镇基隆村委、塘头村委辖区、合景泰富·云溪四季小区
以康华大道为界,湘桂铁路以东,柳邕路、航岭路以西所涵盖的柳南辖区范围。柳邕路:双号218(含康华1区)—366,259、351、359、363、365、367、368、373、377、378、381、383号(含广西林业基本建设工程公司、柳州地区技工学校、柳邕高级中学、柳州地区经济管理干部学校、广西瑞通集团运输学校、柳州汽车运输技工学校、广西矿建集团有限公司、柳州地区无线电总厂、柳州地区大锰机电厂、柳州地区建设总公司、柳州清华中学、柳州地区民族高中、柳州民族中等专业学校、广西广播电视大学来宾市分校、广西火电公司、来宾实验高中、东风柳州汽车有限公司、柳州市润林贸易有限公司、柳州市金回物资再生利用有限公司)
凉水屯、余家屯、基隆开发区柳州市户籍学生
三.报名方式
今年新生报名实行网上报名,在“柳州市义务教育学校招生入学管理平台”开通时间段内(报名平台已开通,即日即可网上报名),在“龙城市民云”APP(点此后扫码下载)完成报名信息的录入,每位符合条件的招生对象只能报读一所公办学校。
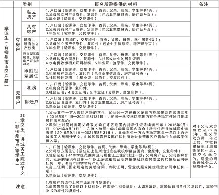
四.报名所需材料
五.网上报名流程
登录龙城市民云——入学报名——新建报名登记表[初中]——自行查询学校——柳江区教育局——柳州市第四十一中学——报名——根据自身情况选择学区生或随迁生——填报报名信息——提交——经常登录关注平台信息——等待录取。
报名提交成功后,请时刻关注平台,经常登录平台查看信息,以免错漏相关通知。若平台提示“待现场审核”,请按照规定时间,准备好相应材料,到校进行材料审核。
以下三种情况需要到学校进行现场审核材料:
1. 有户无房
2. 进城务工人员随迁子女
3. 材料不齐全或有疑问的
现场审核流程:学校北门口排队领号→现场初审材料→审核材料,交材料,填写信息→ 学校到有关部门核查上交的材料→ 关注学校公布的录取名单。
六.重要提醒
1. 根据柳州市教育局文件规定的学区生政策,学区生在学区学校就读满三年,可享受自治区示范性高中免试保送以及定向推荐优惠政策(比例占公立高中招生数的51%)。我校2021年中考有114个定向推荐生名额(如柳高、铁一中、市一中等等),另外还可以享受区内若干个二次分配名额。请学区生家长为孩子理性选择学校,把子女留在学区就读。
2. 我校招生办咨询电话:3182190 、3182531(招生办地址:唯实楼四楼政教室)。
3. 所上交的材料必须真实有效,发现并经核实有伪造、变更证件或者证明等情况,将按照上级文件精神进行处理。
4. 录取的新生与报名先后顺序无关,请家长们备齐材料,在规定时间内报名。录取信息以我校公布的录取名单为准。





