一.报名时间
柳州市区户籍新生:2021年7月10-11日
上午:8:30—11:30
下午:15:00—17:00
非柳州市户籍(随迁子女)新生:2021年7月17-18日
上午:8:30—11:30
下午:15:00—17:00
二.报名地点
十五中本部至和楼一楼报告厅内
三.学区范围
雅儒路:单号1-299、双号2-470(含西1、2巷,东1-6巷、临江巷、雅儒小苑、香江天第园、柳报花苑、雅江花苑、汪家巷、小高岭、雅福公寓、天江一都、雅儒花苑、福东新居、林运公司、煤气站等)
八一路(含西一巷、福柳新都等)、长青路、广场路、青云路、曙光西路、西柴街、滨江西路、广雅路、柳荫路
四.材料准备
柳州市户籍学生报名所须提交的材料:
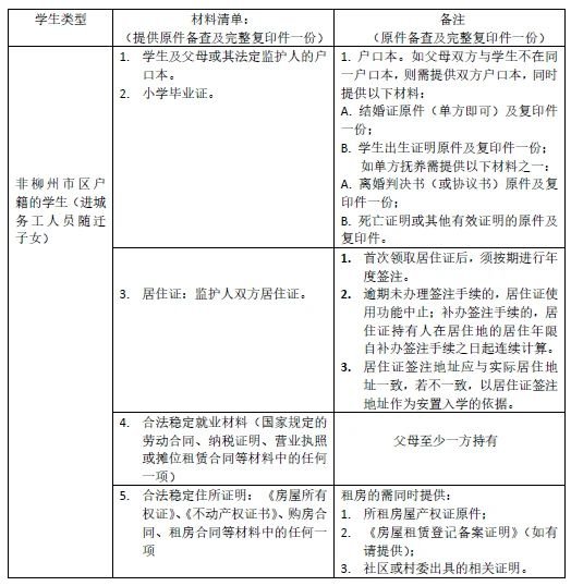
非柳州市户籍(随迁子女)学生报名所须提交的材料:
五.入学条件
非柳州市户籍(随迁子女)
父母其中一方为市区户籍的学生,父母另一方在市区范围内持居住证连续满五年(2016年9月1日---2021年8月31日),在同一学校学区范围内有合法稳定住所且连续住满三年的,由城区教育行政部门按住所地址参照市区户籍学生入学政策保障入学。不满足以上条件的,由教育部门统筹安排。
进城务工人员随迁子女入学条件
(1)父母双方均在市范围内持居住证连续满五年(2016年9月1日---2021年8月31日)、在流入地同一学校学区范围内有稳定合法住所且连续居住满五年(2016年9月1日---2021年8月31日)、父母至少一方合法稳定就业一年以上的进城务工人员随迁子女,按住所地址就近入学。
(2)不满足以上条件,但同时满足以下条件,由家长凭以下材料到住所地址附近学校联系。如果学校学额已满,无法接收,应由学校审核材料后统一报辖区教育行政部门相对就近统筹安排:
① 居住证:公安部门核发家长双方的,有效期一年以上(即2020年9月1日—2021年8月31日期间有效的居住证)。
② 务工证明:父母至少一方持有有效期一年以上的合法稳定就业材料(国家规定的劳动合同、纳税证明、营业执照或摊位租赁合同等材料中的任何一项)。
③ 住所证明:在流入地有有效期一年及以上的合法稳定住所(《房屋所有权证》、《不动产权证书》、购房合同、租房合同等材料中的任何一项),并提供社区或村委提供的证明。
六.报名方式和流程报名方式
网上报名+现场提交材料
报名流程:
1.预约报名。柳州市区户籍新生7月3日-7月9日,非柳州市户籍(随迁子女)新生7月12日-16日登陆“龙城市民云”APP(点此后扫码下载)进入“入学报名”选项,完成报名信息录入并提交。请随时留意平台的消息。
2. 根据入学条件准备好审核材料,按平台提示的预约时间到现场查验原件,提交复印件。
3. 现场填写相关表格以及领取相关资料,报名结束。
七.温馨提示
1.每位符合条件的招生对象只能报读一所公办学校。报名期间如果发现伪造、变造户口本、房产证、出生证等证件的行为,一律参照柳教基[2015]44号文进行处理。
2.现场提交材料期间凭报名平台反馈在手机上的审核信息进入校园。
3.根据疫情防控要求,仅限一位家长带孩子入校报名;且家长与孩子当天无发热、干咳等症状,经体温测量后方可入校,请佩戴口罩。
4. 需要在校午托的新生报名当天到午托处现场咨询。
5. 学校地址:柳州市雅儒路156号
6. 柳州市第十五中学本部咨询电话:2824441





