由于受新冠肺炎疫情的影响,原计划6月15日在湛江市义务教育招生服务平台上开展民办小学跨县(市、区)招生的报名工作,现延期进行。
根据《》(湛教〔2020〕9号)要求,结合湛江市招生工作的实际,湛江市民办义务教育学校小学一年级、初中一年级跨县(市、区)招生的报名时间调整如下:
报名时间:2020年6月20日-6月27日
扩展资料:
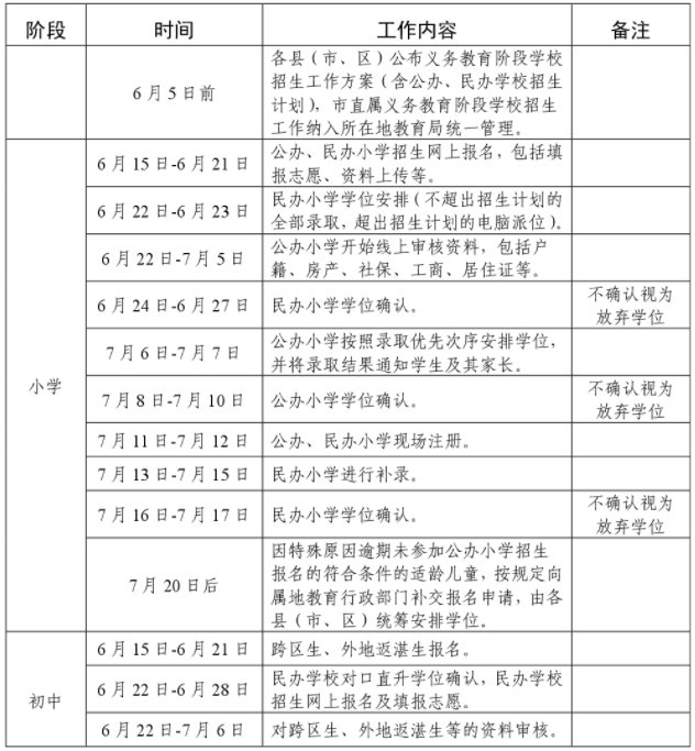
湛江市义务教育阶段学校招生人学工作日程安排(2020年)
教育百科2022-07-15 18:54:52未知
由于受新冠肺炎疫情的影响,原计划6月15日在湛江市义务教育招生服务平台上开展民办小学跨县(市、区)招生的报名工作,现延期进行。
根据《》(湛教〔2020〕9号)要求,结合湛江市招生工作的实际,湛江市民办义务教育学校小学一年级、初中一年级跨县(市、区)招生的报名时间调整如下:
报名时间:2020年6月20日-6月27日
扩展资料:
湛江市义务教育阶段学校招生人学工作日程安排(2020年)