2022年秋季遂溪县县城小学一年级新生招生工作实施意见
为进一步提高我县县城小学一年级招生入学工作的科学化、制度化、规范化水平,健全公平入学长效机制,助推“双减”政 策落地见效,根据《中华人民共和国义务教育法》《教育部办公厅 关于进一步做好普通中小学招生入学工作的通知》(教基厅〔2022) 1号)、《广东省教育厅转发教育部关于进一步做好普通中小学招生入学工作的通知》(粵教基函(2022) 6号)、《湛江市教育局关于 进一步规范义务敎有招生入学工作的指导意见(修订)》等法律法规及相关玫策文件精神,结合县城各小学的学位和适龄儿童的分布情况,特制定本实施意见。
一、成立领导机构
为确保县城小学招生工作顺利进行,县成立招生工作领导小组,负责招生的指导实施工作。工作领导小组由县分管教育工作的领导任组长,县府办分管领导、县教育局局长任副组长,成员由县人大办、政协、教育局、公安局、司法局、市场监管局、住建局、自然资源局、社保局、供电局、水务公司、遂城镇政府等职能部门人员组成。
二、招生原则
(一)坚持“公平、公正、公开”原则。建立和完善县城小学招生工作公示制度、咨询制度,加大信息公开力度,主动接受家长和社会监督,深入推进阳光招生、透明招生。
(二) 坚持“人户一致”的原则。以实际居住地为依据,以户籍为主确定服务对象,确保辖区内符合条件的适龄儿童相对就近入学。
(三) 坚持“地段划片、分类录取、时序优先、就近安置” 的录取办法,由县招生工作领导小组对整个招生工作全程调控统等。
三、 招生学校
遂城一小、遂城二小、遂城三小、遂城四小
遂城五小、遂城六小、遂城七小、遂城八小
遂城九小、遂城十小、遂城十一小、遂城十二小
四、 招生对象
遂溪县县城小学一年级招生对象为年满6周岁(即2016年8月31日及之前出生)在县城生活,且符合下列条件之一的适龄儿童:
(一) 法定监护人或适龄儿童的户籍(入户时间截至2022年5月30日)在学校服务区域的。
(二) 符合有关优惠政策的军人、消防救援人员、市级以上劳动模范、突出贡献及引进高层次人才等人员的子女。
(三) 法定监护人的房产(持有房产证〈不动产权证书〉,产权占50%以上<含50%>,专有建筑面积30平方米以上〈含30平方米〉, 办证时间截至2022年5月30日)在学校服务区域的(不含杂物 房、车房、铺位等)。
(四) 法定监护人居住的公租房、廉租房、棚户区安置房在学校服务区域的。
(五) 法定监护人在县城有自建房(有土地证和报建手续)、 商品房(产权占50%以上<含50%>,专有建筑面积30平方米以上<含30平方米>)且已入住,但暂无房产证的,须提供居住三个月水电费缴费凭证。
(六) 进城务工人员随迁子女。截至2022年5月30日,法定监护人连续依法缴纳城镇职工基本养老保险费满半年以上的县城务工人员随迁子女。
(七) 进城经商人员随迁子女。截至2022年5月30日,法定监护人持有效证件且已经营半年以上的县城经商人员随迁子女。
五、招生计划
2022年秋季县城小学计划招收新生85个班(每班限额45人), 共3825人(根据实际情况可适当调整)。

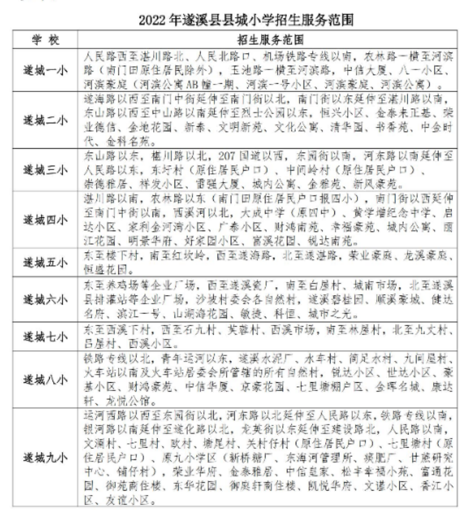
六、学区划分
根据遂城镇城区住宅分布及小学的布局现状,为确保学生就近入学,2022年把县城划分为12个区域进行招生。具体区域划分如下:


七、网上预报名操作办法
(一) 网上预报名时间
2022年6月8日至12日
(二) 网上预报名方式
家长可使用任何智能手机或电脑登录湛江市义务教育招生服务平台(网址:http://zjjz.91rxbm.cn/)报名。在网上报名前,家长可先在网站“报名指引"栏目点击查看“报名操作指南",对照入学申报资料的要求,准确录入并拍照上传相关资料。无法采用手机或电脑网上申请报名的,可携帯相关原件在6月8至11日到学区所在学校申请帮助报名。
报名成功后,系统会自动生成报名号,打印或记住这个报名号,以便日后查询录取结果。需要修改的,在报名结束前可凭学生身份证号和密码进行修改,初始密码为12345678。
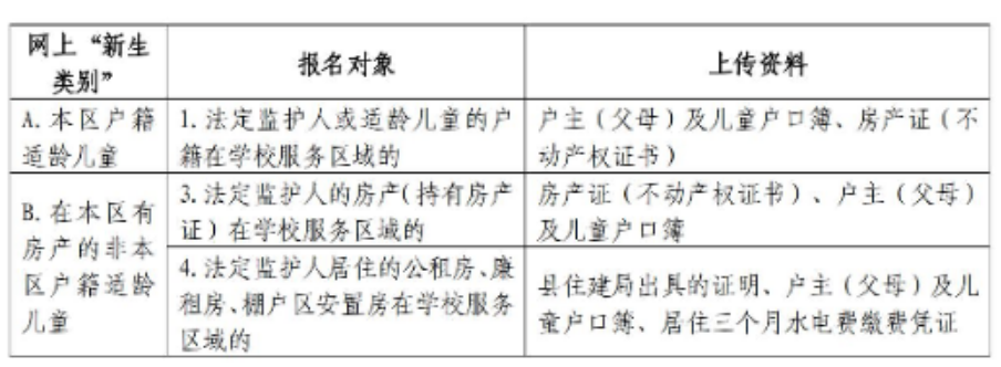
(三) 网上预报名类别及上传资料


注:招生对象共有7类,网上报名的“新生类别”栏中只分为A、B、C、D四个大类,因此:第1类招生对象选择A类报名;第3、4、5类招生对象选择B类报名;第6、7类招生对象选择C类报名;第2类招生对象直接到教育局教育股报名。
(四)网上预报名流程
登录湛江市义务教育招生服务平台,网址:http://zjjz.91rxbm.cn/
第一步:网上报名
1.在“公办网上预报名入口”选择“公办一年级”→“湛江市遂溪县”→“立即报名”→“新生类别”→“新生身份证件类型”→“新生身份证号”→“新生出生年月”→确认无误后,点击“开始报名”。
2.进入“入学申请”页面→完善“报名信息”→完善“监护人信息”→完善“其他信息”(第3类报名对象在“房产类型”选“房产证/不动产权证”;第4类招生对象在“房产类型”选“购房合同”第5类招生对象中自建房在“房产类型”选“自然村自建房”,商品房暂无房产证的在“房产类型”选“购房合同”)→“提交”。(提交成功后记录好新生的报名号,账号、密码备用)
第二步∶证件采集。
在“证件采集”页面,上传报名所需的相关证件图片(如父母与新生的户口本、房产证<不动产权证书>、购房合同、付款发票、契税完税证明书、务工经商材料及缴交水电费发票等),相关证件必须上传原件。
第三步∶提交材料。
在“报名信息栏”打印“湛江市遂溪县2022年小学一年级学位申请表”签名确认,并在预报名时间内交到申请报读学校,学校按预报名顺序整理好于6月14日前上交县教育局教育股。
(五)网上预报注意事项
1.家长必须在规定时间进行网上预报名,逾期视为自动放弃,系统不再补报。
2.不符合入学条件的,系统不接受预报名登记。
(六)温馨提示
1.因中心城区学位紧欲,遂城一小、遂城二小、遂城三小、 遂城四小只接受第1类至5类招生对象报名;第6类至7类对象只限报遂城五小、遂城六小、遂城七小、遂城八小、遂城九小、遂城十小、遂城十一小、遂城十二小。
2.县城小学继续实行学区住房学位限制办法,一套住房只允许一户家庭申请学位,将对已成功申请学位的房屋地址进行锁定(小学锁定6年);住房专有建筑面积低于30平方米的,不纳入房产类招生对象。
锁定方法:①学区内一套住房只允许一户住户的孩子申请学位,如同一套房有多个孩子申请学位,必须是相同的父母或监护人;②一套住房被锁定后,小学6年后才解除锁定状态。
八、 报名材料审核时间
(一) 学校初审时间:2022年6月8日至14日
(二) 教育局复审时冋:2022年6月15日至20日
(三) 职能部门审核时间:2021年6月21至7月10日
1.遂溪貝公安局负责审核户籍信息。
2.遂溪县自然资源局负责审核房产证(不动产权证书)、不动产登记证明。
3.遂溪县住房和城乡建设局、遂渓县自然资源局审核购房合同、报建手续。
4.遂溪县社会保险基金管理局负责审核社保清単。
5.遂溪县市场监管局负责审核营业执照登记情况。
6.遂溪与海水务有限公司负责核查居住水费缴费凭证。
7.广东电网有限责任公司湛江遂渓供电局负责核查居住电费缴费凭证。
九、 录取办法
经审核资料符合条件安排学位的,按如下先后顺序安排学位,七类招生对象分五个批次依次录取。
(一)第一批次录取
1.法定监护人或适龄儿童的户籍在学校服务区域的(人户一 致)。
2.法定监护人或适龄儿童的户籍在学校服务区域的(人户分离)。
3.法定监护人或适龄儿童的户籍在学校服务区域的(未能提供实际居住地相关证件的)。
学位安排:法定监护人或适龄儿童的户籍在学校服务区域的 (人户一致),按照就近入学原则,按地段对口方式入学:法定监护人或适龄儿童的户籍在学校服务区域的(人户分离),按实际居住地段对口方式入学;法定监护人或适龄儿童的户籍在学校服务区域的(未能提供实际居住地相关证件的),由县招生工作 领导小组根捱学位情况,统筹安排学位。
适龄儿童户口挂靠在亲戚或朋友户口上的,须回父母或其他法定监护人户口所在地对口学校申请学位。
(二) 第二批次录取
符合有关优惠政策的军人、消防救援人员、市级以上劳动模范、突出贡献及引进人才等人员的子女。
学位安排:按优待政策统筹安排学位。
(三) 第三批次录取
1.法定监护人的房产(持有房产证,办证时间截至2022年5月30日)在学校服务区域的(不含杂物房、车房、铺位等)。
2.法定监护人居住的公租房、廉租房、棚户区安置房在学校 服务区域的。
学位安排:根据就近入学原则,按房产地段对口方式入学。但如果房产地段对口学校学位不足,则按取得房产证时间的先后顺序录取,未取得本学区学位的,由县招生工作领导小组统筹调配到有空余学位的学校录取。
(四) 第四批次录取
1.法定监护人在县城有自建房(有土地证和报建手续)。
2.法定监护人在县城有商品房(含经济适用房)且已入住,但暂无房产证的。
学位安排:根据就近入学原则,按房产地段对口方式入学。但如果房产地段对口学校学位不足,则按缴交契税时间的先后顺序录取,未取得本学区学位的,由县招生工作领导小组统筹调配到有空余学位的学校录取。
(五)第五批次录取
1.进城务工人员随迁子女。截至2022年5月30日,法定监护人连续依法缴纳城镇职工基本养老保险费满半年以上的县城务工人员随迁子女。
2.进城经商人员随迁子女。截至2022年5月30日,法定监护人持有效且已经营半年以上的县城经商人员随迁子女。
学位安排:根据报读学校的学位情况统筹安排学位。
注:若出现超出学区学位而对象条件相同的情况下,按取得证件时间的先后顺序录取,未取得本学区学位的同类对象,由县招生工作领导小组统筹调配到有空余学位的学校录取。
十、录取通知
(一) 7月13日,在网上和县城各小学公布录取结果,家长可通过手机或电脑网上查询录取结果。
(二) 《入学通知书》由招生学校通知家长领取。如经审核符合学区入学条件的,在2022年7月18日前没有收到通知,家 长应及时到招生学校查询。
(三) 家长凭《入学通知书》和相关证明材料,按规定时间到招生学校办理新生入学注册手续。
十一、解释说明
(一)概念
1.法定监护人。根据民法通则第16条的规定,父母是未成年人的监护人,父母死亡或没有监护能力的,依次由祖父母和外祖 父母、兄姐、关系密切的亲属或朋友担任监护人。
2.其他法定监护人。指非法定监护人,须提供法院出具的变 更关系的法律文书或民政、司法部门出具的变更证明,以及变更后的监护人的各项证明材料。
3.孤儿。属于孤儿的,需提供民政部门出具的收养关系证明。
4.人户一致。指适龄儿童户籍地址与法定监护人拥有的房产地址一致。
5.人户分离。指适龄儿童户籍地址与法定监护人拥有的房产地址不一致。
(二)提交资料说明
1.“居住三个月水电费缴费凭证”,是指2022年5月30日止倒推计算满三个月。
2.凭“房产证或不动产权证书”报名的,无须提供居住三个 月水电费缴费凭证:凭“购房合同"报名的,须提供购房发票和 居住三个月水电费缴费凭证。
3.报名时,如果还未能提供5月份水电费缴费凭证,可在6月20日前把相关凭证交到县招生工作领导小组办公室。
十二、其他
本实施意见由遂溪县县城小学招生工作领导小组负责解释。
招生咨询电话:遂溪县招生工作领导小组办公室7761675
招生举报电话:遂溪县纪委驻教育局纪检组7716043





