2022遂溪县幼升小网上预报名办法(时间+方式)
(一) 网上预报名时间
2022年6月8日至12日
(二) 网上预报名方式
家长可使用任何智能手机或电脑登录湛江市义务教育招生服务平台(网址:http://zjjz.91rxbm.cn/)报名。在网上报名前,家长可先在网站“报名指引"栏目点击查看“报名操作指南",对照入学申报资料的要求,准确录入并拍照上传相关资料。无法采用手机或电脑网上申请报名的,可携帯相关原件在6月8至11日到学区所在学校申请帮助报名。
报名成功后,系统会自动生成报名号,打印或记住这个报名号,以便日后查询录取结果。需要修改的,在报名结束前可凭学生身份证号和密码进行修改,初始密码为12345678。
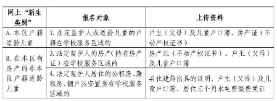
(三) 网上预报名类别及上传资料


注:招生对象共有7类,网上报名的“新生类别”栏中只分为A、B、C、D四个大类,因此:第1类招生对象选择A类报名;第3、4、5类招生对象选择B类报名;第6、7类招生对象选择C类报名;第2类招生对象直接到教育局教育股报名。
(四)网上预报名流程
登录湛江市义务教育招生服务平台,网址:http://zjjz.91rxbm.cn/
第一步:网上报名
1.在“公办网上预报名入口”选择“公办一年级”→“湛江市遂溪县”→“立即报名”→“新生类别”→“新生身份证件类型”→“新生身份证号”→“新生出生年月”→确认无误后,点击“开始报名”。
2.进入“入学申请”页面→完善“报名信息”→完善“监护人信息”→完善“其他信息”(第3类报名对象在“房产类型”选“房产证/不动产权证”;第4类招生对象在“房产类型”选“购房合同”第5类招生对象中自建房在“房产类型”选“自然村自建房”,商品房暂无房产证的在“房产类型”选“购房合同”)→“提交”。(提交成功后记录好新生的报名号,账号、密码备用)
第二步∶证件采集。
在“证件采集”页面,上传报名所需的相关证件图片(如父母与新生的户口本、房产证<不动产权证书>、购房合同、付款发票、契税完税证明书、务工经商材料及缴交水电费发票等),相关证件必须上传原件。
第三步∶提交材料。
在“报名信息栏”打印“湛江市遂溪县2022年小学一年级学位申请表”签名确认,并在预报名时间内交到申请报读学校,学校按预报名顺序整理好于6月14日前上交县教育局教育股。
(五)网上预报注意事项
1.家长必须在规定时间进行网上预报名,逾期视为自动放弃,系统不再补报。
2.不符合入学条件的,系统不接受预报名登记。
(六)温馨提示
1.因中心城区学位紧欲,遂城一小、遂城二小、遂城三小、 遂城四小只接受第1类至5类招生对象报名;第6类至7类对象只限报遂城五小、遂城六小、遂城七小、遂城八小、遂城九小、遂城十小、遂城十一小、遂城十二小。
2.县城小学继续实行学区住房学位限制办法,一套住房只允许一户家庭申请学位,将对已成功申请学位的房屋地址进行锁定(小学锁定6年);住房专有建筑面积低于30平方米的,不纳入房产类招生对象。
锁定方法:①学区内一套住房只允许一户住户的孩子申请学位,如同一套房有多个孩子申请学位,必须是相同的父母或监护人;②一套住房被锁定后,小学6年后才解除锁定状态。





