武江区关于做好2022年秋季小学一年级新生报名入学工作的通知:
为进一步规范2022年秋季武江区义务教育阶段学校招生入学工作,切实维护教育公平,努力让每个孩子都能享有公平而有质量的教育,根据《中华人民共和国义务教育法》、《广东省教育厅关于进一步规范普通中小学招生入学工作的指导意见》(粤教基〔2020〕3号)、《关于规范有序做好外来务工人员随迁子女入读义务教育阶段学校工作的通知》(韶教基〔2020〕27 号)、《韶关市武江区加快新型城镇化实现城乡融合发展行动方案》(韶武办字〔2021〕49号)等法律法规文件精神,按照依法行政的原则,结合我区教育实际,现就武江区2022年秋季小学一年级新生报名入学工作通知如下:
➤指导思想
以全面贯彻落实《中华人民共和国义务教育法》为宗旨,以国家和省的有关法律法规为依据,面向整体,立足大局,科学谋划,坚持义务教育公平性原则,进一步完善义务教育划片招生、免试就近入学制度,切实推进城乡义务教育均衡优质发展,确保我区适龄儿童依法接受义务教育,维护未成年人的合法权益,确保招生工作平稳有序进行。
➤招生对象
2016年8月31日(含8月31日)前出生的具有武江区户籍或流动人口中符合入学条件的适龄儿童。需延缓入学的,其父母或者其他法定监护人应当提出申请,由户籍所在地的教育行政部门备案。
➤招生原则
(一)坚持免试就近入学、划片招生,学生相对就近入学
我区继续实行公办小学划片招生,学生就近免试入学的招生政策。其中,就近入学是指相对就近入学,根据原国家教委《关于制定义务教育办学条件标准、义务教育实施步骤和规划统计指标问题的几点意见》规定,学生居住地与学校距离原则上应在3公里以内。
(二)统筹兼顾,保障随迁子女入学权利
认真落实国家“两为主、两纳入”要求,强化流入地政府责任,完善以居住证为主要依据的随迁子女入学政策,切实简化入学流程和证明要求,合理确定入学条件,确保符合条件的应入尽入。持有香港、澳门居民居住证的港澳居民或其随迁子女来我区接受义务教育的,按照“欢迎就读、一视同仁、就近入学”原则,平等享受当地随迁子女入学相关政策和基本教育公共服务。
(三)招生划片认定依据
1.学生户籍原则上应随父母或其他法定监护人(以下简称“监护人”)在同一户籍,且户籍与监护人房屋产权证、实际常住地三者相符。学生本人户口与父母或监护人户口不一致,以父母或监护人的户口作为划片的依据。
2.户口随祖父母、外祖父母或监护人,监护人在片内有合法固定住所,符合下列条件之一的义务教育阶段适龄少年儿童,可凭相关证明在该片内依法入学:(1)父母双方或其中一方为现役军人(含武警);(2)父母双方都是公派出国的专家、技术人员;(3)父母双方户口都不在市区;(4)孤儿。
3.因市政工程由政府安排迁居的,虽人已迁新居,但户籍由于客观原因尚未迁移的,以新居住地为准;原居住地已拆迁,新住房虽然尚未交付,以新安置的住房为准。
4.其他户口情况特殊者,由监护人提供相关证明,核实后根据实际情况安排入学。
5.挂靠户籍、寄住户籍(户口簿中适龄儿童与户主关系一栏为“其他亲属”)不能作为划片认定依据。
(四)武江区城区小学学位安排原则
通过资料审核的适龄儿童入学根据“适龄儿童户籍属于武江区城区的优先安排学校学位,非武江区城区的视学位情况统筹安排”的原则按以下顺序进行派位:
1.武江区城区户籍,适龄儿童和监护人的户籍、不动产权证登记地址两者一致的。
2.非武江区城区户籍,适龄儿童监护人提供的不动产权证登记地址属于武江区城区。
3.非武江区城区户籍的,适龄儿童监护人在武江区城区租房居住。
户口情况或其他情况特殊者,如符合下列情形之一:
(1)烈士子女;
(2)符合条件的现役军人子女及复退军人子女;
(3)公安英烈和因公牺牲伤残公安民警子女;
(4)国家综合性消防救援队伍人员子女;
(5)引进高层次人才子女;
(6)台胞子女、华人华侨子女、优秀归国留学人员子女;
(7)参与抗击新冠肺炎疫情医务人员子女;
(8)其他符合市、区有关优待政策的。
由监护人提供相关证明,核实后根据有关政策和实际情况安排入学。
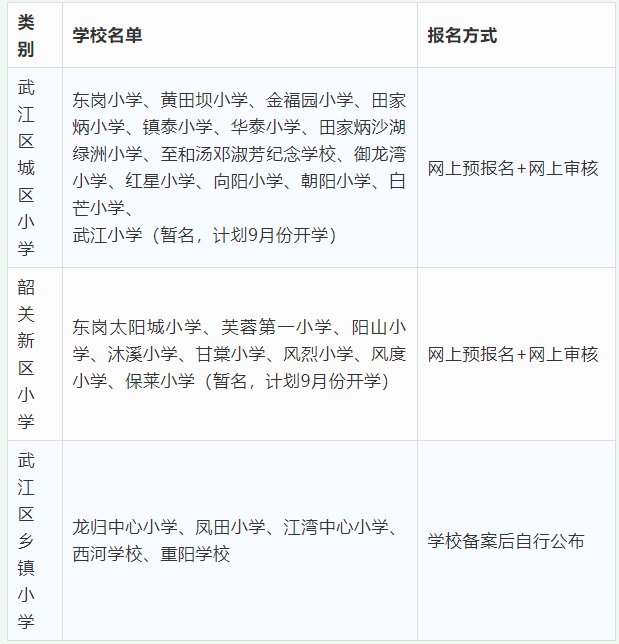
➤武江区城区小学报名方式及时间
武江区城区小学一年级新生报名采取网上报名、网上审核方式进行,具体安排见下表。

➤武江区城区小学报名条件
(一)武江区城区户籍的适龄儿童,需提供的材料:
1.儿童及监护人的户口簿;
2.儿童出生证;
3.监护人的不动产权登记证;
户口簿、不动产权登记证上所登记的地址信息应保持一致,不一致的以户口簿地址作为依据。
(二)流动人口中符合入学条件的适龄儿童,需提供的材料:
1.儿童及监护人的户口簿;
2.儿童出生证;
3.监护人有效的武江区城区固定住所证明,所提供的证明应含有以下情形之一:
3.1.监护人的不动产权证;
3.2.监护人的《租房合同》,合同在有效期内且有效期不少于一年,合同签约日期应在审核资料的时间之前,同时还需提供居委会或村委会出具的监护人居住证明。
4.监护人有效的武江区城区工作证明,所提供的工作证明应含有以下情形之一:
4.1.监护人在武江区城区工作的务工单位证明;
4.2.监护人在武江区城区的工商营业执照(复印件加盖公章)。
按《关于规范有序做好外来务工人员随迁子女入读义务教育阶段学校工作的通知》(韶教基〔2020〕27 号)要求,结合我区实际,监护人需要提供在 武江区 依法缴纳社会保险的证明。监护人在武江区依法缴纳社会保险,查验仍然在参保,购买社会保险连续缴费 3 个月以上,提供社会保险缴费清单作为依法缴纳社会保险的证明。(计算截止时间至资料审核之日)
5.居住证(非韶关市户籍者提供)。取得居住地公安部门签发的有效期内的《居住证》或持有正在办理《居住证》的回执。监护人固定住所证明的地址必须与居住证证件(回执)上的地址一致,不一致的以居住证证件(回执)上的地址为依据。
(三)其他情况说明
1.监护人一般是指适龄儿童的父母,或者是由法律规定的自然人。适龄儿童父母离异的,须出具离异判决书,以便根据判决书判定适龄儿童的监护人。适龄儿童属于领养的,监护人需要提供领养证明。
2.监护人因历史原因无法办理房屋不动产权证的,需提供证明房屋所有权归属的房屋所有权交易公证书、建房批文、购房买卖土地的发票等有效证明材料,以及近半年内的水电煤气费的缴费发票原件。
3.监护人暂时无法办理房屋不动产权证的,需要提交购房发票、合同和近半年内的水电煤气费的缴费发票原件。已购买新房但未交房、未入住的,不作为固定住所证明的依据。
4.监护人房屋的不动产权证因房屋贷款放在银行质押的,需提供打印日期是距离审核资料时间一个月内的不动产查档证明和近半年内的水电煤气费的缴费发票原件。
5.房屋所有权人为适龄儿童祖父母的,且适龄儿童及其监护人(父母)户籍与祖父母在同一户籍地址的,可作为固定住所证明的依据。
6.适龄儿童本人及其监护人是武江区城区户籍的,但是无法提供有效的不动产登记证明且是租房居住的,监护人(父母)双方(单亲或离异的需出具相关证明)需出具在当地的无房产证明,即不动产查档证明。
➤武江区城区报名需要注意的其他事项
1.对证件资料提供不齐者将不受理其报名,已接受义务教育的学生一律不得报名重读,如有弄虚作假者退回原学籍所在学校。
2.划片招生根据生源分布情况和学校招生计划,按照“在户籍所在地学校就近免试入学”的原则,由教育部门进行学位分配。
3.特殊儿童报名和普通小学生报名同步进行,除提供上述资料外,还需提供适龄儿童的残疾证。特殊儿童入学须经武江区特殊儿童入学前鉴定委员会的现场鉴定,为普通学校附设特教班、普通学校随班就读、送教上门等多种教育形式实施提供参考依据。现场鉴定时间另行通知。
4.城区小学录取结果计划于7月份上旬公布,具体时间另行通知。家长可于公布当天登录“武江区义务教育阶段招生报名系统”查询孩子录取学校。家长凭户口簿和录取通知手机短信按录取通知所规定时间到适龄儿童所分配的学校领取入学注册通知书,逾期未领取入学注册通知的,视为自动放弃所分配的学位并不予保留。
➤韶关新区小学报名方式、时间、条件
(一)东岗太阳城小学、芙蓉第一小学分别是碧桂园太阳城、恒大城的配建学校,上述两所学校的招生对象以业主适龄子女和征收土地上原住民的适龄子女为主。
1.业主适龄子女。业主子女包括:(1)适龄儿童父母是业主的;(2)适龄儿童的直系祖辈是业主的,且祖辈、父母、适龄儿童三者在同一个户口地址内。
需提供的材料:
(1)儿童及监护人的户口簿;
(2)儿童出生证;
(3)监护人的不动产权登记证。
无法办理房屋不动产权证的,需要提交购房发票、合同和半年内(审核资料时间前一个月)的水电煤气费的缴费发票原件。已购买新房但未交房、未入住的,不作为固定住所证明的依据。
2.碧桂园太阳城、恒大城建设前征收土地上原住民的适龄子女,以户口簿登记为凭据,需提供的材料:
(1)儿童及监护人的户口簿;
(2)儿童出生证。
上述两所学校按照“适龄儿童和监护人的户籍、不动产权证登记地址两者一致的”原则优先派位。如果符合入学条件的适龄儿童报名人数超出学校可提供的学位数,将采用抽签的方式确定学位分配(抽签办法另行公布),未中签的适龄儿童由武江区教育局按就近入学原则在韶关新区其他公办小学统筹安排学位。
上述两所学校报名的其他事项参照武江区城区小学报名条件和需要注意的其他事项进行。
(二)阳山小学、沐溪小学、甘棠小学、风烈小学、风度小学报名参照武江区城区小学报名条件和需要注意的其他事项进行。
➤武江区城区学校和韶关新区学校报名的咨询电话、网址
咨询电话:(0751)8153377、(0751)8153391。
报名网址:http://rxbm.sgwjq.gov.cn/
报名网址二维码:点击扫码进入
龙归镇、重阳镇、江湾镇、西河镇的小学一年级招生入学工作方案需向武江区教育局备案,取得同意后向社会公布并实施。
➤学校的类别






