➤韶关市浈江区小学入学网上报名:
1、报名平台网址>>>点击进入(先注册后登陆并填写相关信息和上传相关证照)
2、报名平台二维码>>>扫描二维码进入
类别 | 学校名单 | 报名方式 |
网络报名学校 | 1.执信小学2.赖新小学3.和平路小学4.建国小学5.站南小学6.南枫小学7.浈江小学8.韶阳小学9.沙梨园小学10.浈江区实验学校11.风采实验学校 | 网上报名审核+部分现场核查 |
现场报名学校 | 1.黄岗小学2.东联小学3.转水小学4.工程处小学5.梅村小学6.韶冶实验学校7.长乐中心小学(新乡小学、六合小学)8.吴礼和中心小学(靖村小学、五里亭小学、腊石小学、湾头小学)9.黄金村中心小学(府管小学、银山小学、陈江小学、黄浪小学、大陂小学、东山小学、侯山小学)10.犁市镇中心小学(三〇九厂小学、黄沙小学、黄竹小学、沙园小学、厢廊小学、新联小学、梅塘小学)11.花坪实验学校(花坪二小、花坪三小) | 现场报名及审核 (不需要网上报名) |
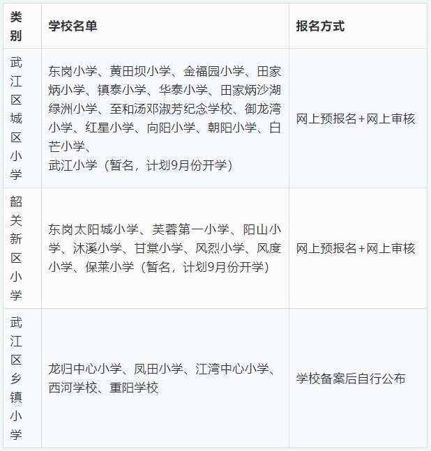
➤韶关市武江区小学入学网上报名 1、报名平台网址>>>点击进入
2、报名平台二维码>>>扫描二维码进入
