根据教育部统一安排,2022年上半年全国中小学教师资格考试面试将于2022年5月14日-15日进行(届时根据实际决定是否适当延长面试时间)。现将韶关市2022年上半年中小学教师资格考试面试有关事项公告如下:
一、面试对象
(一)韶关市户籍人员;
(二)持有韶关市居住证并在有效期内的外市户籍人员;
(三)韶关市内普通高等学校三年级及以上的全日制本科学生、毕业学年的全日制专科学生;
(四)居住地或笔试报考地在韶关的持港澳台居民居住证或港澳居民来往内地通行证或五年有效期台湾居民来往大陆通行证的港澳台居民。
以上人员须已参加中小学教师资格考试笔试且各科笔试成绩合格并在有效期内,方可报名参加本次面试。
二、报名条件
(一)具有中华人民共和国国籍,身体健康。
(二)遵守宪法和法律,热爱教育事业,具有良好的思想品德。
(三)未达到国家法定退休年龄。
(四)符合《教师法》规定的学历要求:
1.报考幼儿园教师资格面试,应当具备幼儿师范学校毕业及以上学历。
2.报考小学教师资格面试,应当具备中等师范学校毕业及以上学历。
3.报考初级中学教师资格面试,应当具备高等师范专科学校或者其他大学专科毕业及以上学历。
4.报考高级中学教师资格面试和中等职业学校(包括中等专业学校、技工学校、职业高级中学)文化课、专业课教师资格面试,应当具备高等师范院校本科或者其他大学本科毕业及以上学历。
5.报考中等职业学校实习指导教师资格(包括中等专业学校、技工学校、职业高级中学实习指导教师资格)面试,应当具备中等职业学校毕业及以上学历。
港澳台居民参加全国中小学教师资格考试面试的报名条件,按照《教育部办公厅 中共中央台湾工作办公室秘书局 国务院港澳事务办公室秘书行政司关于港澳台居民在内地(大陆)申请中小学教师资格有关问题的通知》(教师厅〔2019〕1号)规定执行。
被撤销教师资格的,从撤销教师资格之日起,5年内不得报名参加考试;受到剥夺政治权利,或故意犯罪受到有期徒刑以上刑事处罚的,不得报名参加考试。曾参加教师资格考试有违规行为的,按照《国家教育考试违规处理办法》(教育部第33号令)的相关规定执行。
三、面试内容及科目
(一)面试内容
面试依据教育部印发的《中小学和幼儿园教师资格考试标准(试行)》和《考试大纲(试行)》(面试部分)进行,包括备课(或活动设计)、试讲(或演示)、答辩(或陈述)等环节。面试主要考核职业道德、心理素质、仪表仪态、言语表达、思维品质等教学基本素养和教学设计、教学实施、教学评价等教学基本技能。考生可登录“NTCE-中国教育考试网”(http://ntce.neea.edu.cn)查阅各科目考试大纲。
(二)面试科目
1.幼儿园教师资格面试不分科目。
2.小学教师资格面试分语文、数学、英语、道德与法治、科学、体育、音乐、美术、心理健康教育、信息技术、小学全科、特殊教育等学科。
3.初级中学教师资格面试分语文、数学、英语、道德与法治、历史、地理、物理、化学、生物、音乐、体育与健康、美术、信息技术、历史与社会、科学、心理健康教育、日语、俄语、特殊教育等学科。
4.高级中学教师资格面试分语文、数学、英语、思想政治、历史、地理、物理、化学、生物、音乐、体育与健康、美术、信息技术、通用技术、心理健康教育、日语、俄语、特殊教育等学科。
5.中等职业学校文化课教师面试科目与高级中学教师面试科目相同。中等职业学校专业课教师和实习指导教师的教师资格面试按《广东省中等职业学校专业课教师和实习指导教师资格考试面试大纲》(粤教继函〔2016〕37号)规定进行。
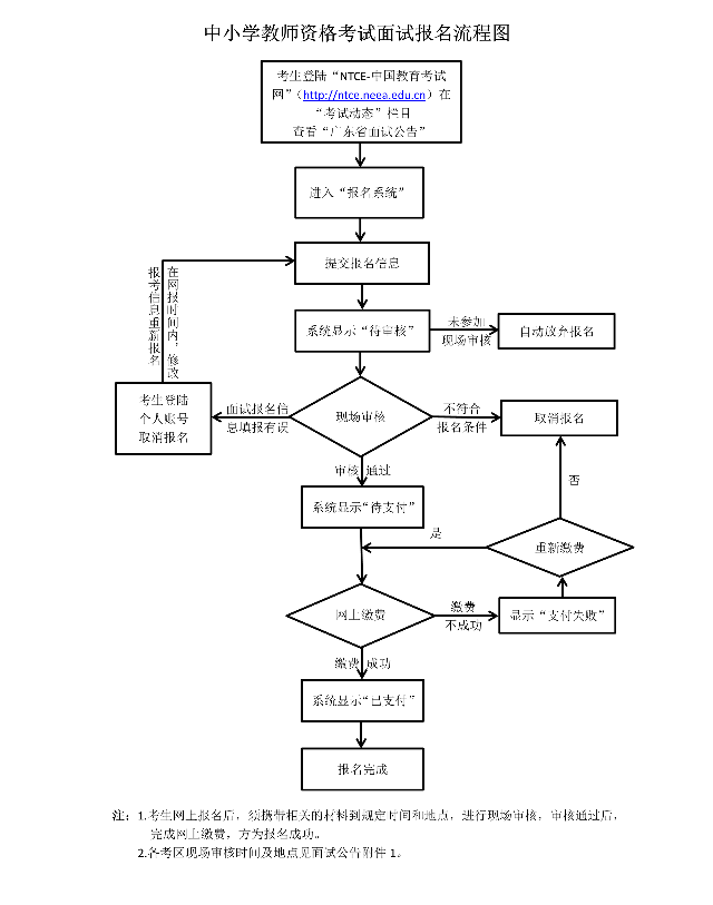
四、报考流程
(一)个人信息核对
考生登录“NTCE-中国教育考试网”(http://ntce.neea.edu.cn)核对个人信息。如个人信息发生变更,须携考生身份证、网上打印的笔试成绩列表、公安部门开具的个人信息变更证明(户口本或带有公章的其他纸质证明)、本人签名的书面变更申请(格式不限,须注明个人信息、联系方式及需要变更信息的准考证号码),提交至教师资格考试笔试报考机构。提交申请时间为2022年4月2日-8日(仅工作日受理),逾期不予受理。考生可于4月15日起自行登录“NTCE-中国教育考试网”查看变更结果,考试机构不另行通知。
(二)网上报名
网上报名时间:2022年4月15日-18日。
符合面试报考条件的考生在报名时间内,登录“NTCE-中国教育考试网”按照栏目指引进行网上报名,准确填写面试类别、面试科目和面试考区等信息。报名时间截止后,报名系统将自动关闭,不再受理考生报名。
内地考生可选择户籍所在地、居住地(须办理当地居住证且在有效期内)、就读学校所在地(仅限普通高等学校三年级及以上的全日制学生、毕业学年的全日制专科学生和全日制在读研究生,含港澳台学生)为报考考区。高校在校生可选择在户籍所在地或就读学校所在地报考。港澳台居民可选择居住地、教师资格考试笔试报考地为报考考区。
面试报名流程如下:
(三)现场审核
韶关考区考生网上报名完成后,应持相关证明材料在规定的时间和地点(见附件1)进行现场审核(考生须本人进行现场审核确认)。
韶关市政务服务大厅,审核时间:2022年4月18日-21日,共四天(上午09:00—11:45,下午14:10—16:40)。审核地点:市政务服务大厅,地址:韶关市武江区西联镇芙蓉园24栋市政务服务大厅。(17、23、35、38路公交车在芙蓉园或市行政服务中心站下),联系电话:0751-8877822,6919623。
为全面贯彻落实国家、省、市疫情防控工作部署、切实维护人民群众生命安全和身体健康、保障市民办事需求,服务大厅防疫要求如下:
(1)进入大厅要佩戴口罩、测量体温、扫码入场。粤康码和行程卡需均为绿色,如果为黄码或红码则无法进入;如为中高风险地区来韶需持有24小时核酸阴性证明。具体防疫要求以当天韶关市防疫工作小组要求为准。
(2)在大厅内办事时,请听从工作人员安排,全程佩戴口罩,保持1米间距,做好安全防护措施。
(3)业务办理完毕后,请尽快离开大厅,减少现场逗留时间。
根据以往报名情况分析,第一天报名人数太过集中,不利于服务大厅开展疫情防控工作,建议市外户籍考生4月18日到现场审核,市内考生在4月19日-21日到现场审核。
2、韶关学院(仅受理韶关学院考生)审核点,审核时间:2022年4月18日-20日,共三天(上午08:30—11:40,下午14:40—17:00)。审核地点:韶关市浈江区大学路288号西区行知楼继续教育学院办公楼332室,地址:韶关市浈江区大学路288号西区继续教育学院办公楼332室,联系电话:0751-8617565.
现场审核需提交以下材料:
1.在户籍所在地报考的考生:
(1)居民身份证(需在有效期内);
(2)本人户口本或集体户口证明;
(3)毕业证书(在校生提交学生证或在籍学习证明)。
2.在居住地报考的考生:
(1)居民身份证(需在有效期内);
(2)居住证(需在有效期内);
(3)毕业证书;
3.在就读学校所在地报考的考生:
(1)居民身份证(需在有效期内);
(2)学生证(需有有效注册信息)或学校学籍管理部门出具的在籍学习证明,具体样例见附件2;
4.港澳台地区的考生:
(1)港澳台居民居住证或港澳居民来往内地通行证或五年有效期台湾居民来往大陆通行证;
(2)学历(学位)证书。
现场审核确认后,报名信息不得更改。未经现场审核的考生,视为自动放弃本次面试报名。
(四)网上缴费
网上缴费时间:2022年4月21日24:00前。
考生通过现场审核后,须于4月21日24:00前登录“NTCE-中国教育考试网”进行网上缴费,支付成功后即为报名完成。现场审核通过但未在规定时间内缴费者视为自动放弃报名,逾期不再补缴。
根据教育部考试中心《关于中小学教师资格考试考务费标准的公告》(教试中心函〔2015〕147号)和《广东省发展改革委 广东省财政厅关于改革我省职业资格考试收费标准管理方式的通知》(粤发改规〔2019〕3号)的规定,面试费按每考生280元/人·次的标准收取 。面试费一旦缴纳不予退费,请考生注意。
(五)准考证打印
准考证打印时间:完成报名的考生,从2022年5月9日起可以登录“NTCE-中国教育考试网”打印准考证。
(六)面试
面试时间:2022年5月14日-15日(届时根据实际决定是否适当延长面试时间)。
考生应按准考证上注明的时间、考点和场次参加面试,考点和场次由报名系统随机生成。
各类考生面试程序如下:
第一类:报考幼儿园教师资格,小学语文、数学、英语、道德与法治、科学、体育、音乐、美术等科目教师资格,初级中学语文、数学、英语、道德与法治、历史、地理、物理、化学、生物、音乐、体育与健康、美术、信息科技、历史与社会、科学等科目教师资格,高级中学语文、数学、英语、思想政治、历史、地理、物理、化学、生物、音乐、体育与健康、美术、信息技术、通用技术等科目教师资格:
1.抽题。考点工作人员登录面试测评系统,从题库中随机抽取试题(幼儿园类别考生从抽取的2道试题中任选1道,其余类别只抽取1道试题),考生确认后,工作人员打印试题清单。
2.备课。考生持试题清单、备课纸进入备课室,撰写教案(或活动演示方案)。准备时间20分钟。
3.回答规定问题。考生由工作人员引导进入指定面试室。考官从试题库中随机抽取2道规定问题,要求考生回答。时间5分钟左右。
4.试讲或演示。考生按准备的教案(或活动演示方案)进行试讲(或演示)。时间10分钟。
5.答辩。考官围绕考生试讲(或演示)内容进行提问,考生答辩。时间5分钟左右。
6.评分。考官依据评分标准对考生面试表现进行综合评分。
第二类:报考小学心理健康教育、信息技术、小学全科、特殊教育,初中、高中、中职文化课心理健康教育、日语、俄语、特殊教育等科目教师资格:
1.抽题。考生从报考科目的教材(考点提供)中随机抽取章节(课),作为备课和试讲内容。其中,“小学全科”先从语、数、英、音、体、美六科中随机抽取1门科目,再从该科目教材中随机抽取章节(课),作为备课和试讲内容。工作人员将考生抽取的章节(课)登记在试题卡上,考生签名确认。试题卡一式两份,考生一份,考官组一份。
2.备课。考生持试题卡、备课纸,进入备课室,撰写教案(或活动演示方案)。准备时间20分钟。
3.回答规定问题。考生由工作人员引导进入指定面试室。考官从“面试测评系统”中随机抽取2道规定问题,要求考生作答。时间5分钟左右。
4.试讲(演示)。考生按照准备的教案(或活动演示方案)进行试讲(或演示)。时间10分钟。
5.答辩。考官围绕学生试讲(或演示)内容进行提问,考生答辩。时间5分钟左右。“小学全科”考官适当提问非试讲科目的知识。
6.评分。考官依据评分标准对考生面试表现进行综合评分。
第三类:报考中等职业学校专业课教师和实习指导教师的教师资格:
1.考生自带一本正式出版的本专业中职或以上学校的专业课或实习指导教材(要求干净整洁,不允许有任何笔迹)。抽题室工作人员对考生自带教材进行审核。审核通过后,考生随机抽取章节内容作为备课和试讲内容。抽题室工作人员将考生所抽题目登记在备课纸上,一式两份,考生签名确认后,一份交由考生备课,一份由考务工作人员交给考官。
2.备课。考生根据抽取的备课内容,进行教学设计。时间20分钟。
报考专业课教师的考生应按理论课或理实一体化课的要求,进行教学设计。报考实习指导教师的考生应按实验实训课的要求,进行教学设计。
3.专业概述。考生针对拟任教专业进行专业概述。时间5分钟左右。
4.试讲(演示)。考生按照准备的教学方案进行试讲(或演示)。时间10分钟。
5.答辩。考官围绕考生试讲(或演示)内容进行提问,考生答辩。时间5分钟左右。
6.评分。考官依据评分标准对考生面试表现进行综合评分。
(七)成绩公布
面试成绩公布时间:2022年6月15日。
考生可在面试成绩公布后登录“NTCE-中国教育考试网”查询本人的面试成绩。考生如对本人成绩有异议,可在成绩公布后10个工作日内向报考考区申请成绩复核。复核内容仅限于是否漏评、漏登分,成绩统计合成是否有误,不涉及评分标准掌握宽严问题。
已通过中小学教师资格考试(笔试和面试)的考生,可自行登录“NTCE-中国教育考试网”下载、打印PDF版考试合格证明。
五、考试违规处理
中小学教师资格考试属于《中华人民共和国刑法修正案(九)》中“法律规定的国家考试”范畴,考生在考试过程中,违规作弊或提供虚假证明材料的,按照《国家教育考试违规处理办法》(教育部令第33号)和《中华人民共和国刑法修正案(九)》的规定接受有关部门的处理。
六、防疫要求
当前,我国新冠肺炎疫情防控工作已进入常态化,为保障广大考生和考试工作人员的生命安全和身体健康,考生须遵守《教育部办公厅国家卫生健康委办公厅关于印发<新冠肺炎疫情防控常态化下国家教育考试组考防疫工作指导意见>的通知》(教学厅〔2020〕8号)规定,同时密切关注并严格遵守广东省教育厅及当地教育行政部门发布的疫情防控相关规定。考生考前14天开始做好每日体温测量,填写个人健康监测表。体温测量记录以及出现身体异常情况的,要及时报告当地教育行政部门,经相关部门研判,具备条件方可参加考试。考生须预先注册“粤康码”,进入考点前须提交个人健康监测表(附件3),出示“粤康码”并进行体温检测,粤康码为绿码且体温低于37.3℃方可进入。体温高于37.3℃的考生,须经医疗专业人员研判后,再决定能否继续参加考试。因考生人数众多,请各位考生提前到达考点,以保证按时进入考场。
韶关市考生具体防疫要求详见《韶关市2022年上半年中小学教师资格面试防疫要求特别告知书》(附件3)。
中小学教师资格考试面试疫情防控措施将根据我市疫情防控形势变化适时调整,请考生密切关注韶关市教育局官网 (http://jy.sg.gov.cn/)发布的疫情防控最新规定,了解疫情防控最新要求,提前做好考前准备。
七、其他注意事项
(一)考生须本人进行网上报名和现场审核确认,并对所填报的报考信息和提供的现场审核材料的准确性、真实性负责。禁止学校或任何机构替代考生报名,对违反规定而影响本人面试的,责任由考生本人承担。
(二)网上报名系统有判别考生笔试成绩是否具备面试报名资格的功能,考生只有在所报面试类别和科目对应的笔试各科目成绩均合格且在有效期内,才能在“中小学教师资格考试网”上进行面试报名。
(三)考生注册报名时上传的照片应为本人近6个月内的免冠正面证件照,此照片将用于准考证和考试合格证明,请考生按规定上传照片,如因照片上传不合格而影响本人考试的,责任由考生承担。
(四)参加2022年上半年之前全国中小学教师资格考试笔试成绩合格的考生,在面试报名时需要重新进行注册和填报个人信息,重新注册操作不影响考生的面试报名资格。参加2022年上半年笔试考试的考生不用重新注册。
(五)考生忘记注册密码可通过以下三种途径重置:
1.自助重置密码
考生可通过回答注册时预设的“密码保护问题”自助重置密码。
2.短信获取密码
考生可通过报名注册时所填写的手机号码短信获取密码(注:手机短信为考生重新获取密码的重要途径,在参加中小学教师资格考试期间,请考生慎重更换手机号码)。
3.拨打教育部考试中心客服电话
考生可在工作时间内通过拨打教育部考试中心客服电话进行密码重置(客服电话010-82345677)。
(六)已取得中小学教师资格考试合格证明且在有效期内的考生,可在每年春季或秋季,向户籍所在地、居住地(须办理当地居住证且在有效期内)、就读学校所在地(仅限应届毕业生和在读研究生,含港澳台学生)教育行政部门申请认定相应的教师资格。港澳台居民向居住地、教师资格考试所在地教育行政部门申请认定相应的教师资格。教师资格认定的具体时间、流程、需提交的材料等事宜,请向拟申请认定教师资格所在地的认定机构咨询。广东省每年中小学教师资格认定信息敬请关注“中国教师资格网”(https://www.jszg.edu.cn),广东省教育厅网站(http://edu.gd.gov.cn)和广东省教育厅官方微信(广东教育)。
(七)更多全国中小教师资格考试面试相关信息,敬请关注“NTCE-中国教育考试网”,广东省教育厅网站和广东省教育厅官方微信(广东教育)。如有疑问可拨打咨询电话020-37628372。





