近日,省新冠肺炎防控指挥办校园疫情防控工作专班印发《关于做好2021年秋季学期学校疫情防控工作的通知》,要求各地各学校结合属地政府的要求,统筹推进2021年秋季学期常态化疫情防控和教育教学工作,确保2021年秋季学期开学各级各类学校疫情防控“万无一失”,确保师生生命安全和身体健康。
一、严格落实校园疫情防控工作责任
各地各学校要在属地新冠肺炎防控指挥机构领导下,时刻紧绷校园疫情防控之弦,不断完善校园疫情防控工作专班齐抓共管、融合高效的工作机制。织密织牢全员全过程全方位防控工作网络,压实责任管事,分类施策管人,明确标准管场所,明确规范管过程,备齐预案管应急,联防联控,群防群控,不留死角。要压实工作责任,做到“责任到岗、任务到人”,对不严格落实疫情防控责任的,要坚决纠正指导,造成严重后果的,要严肃追责问责。
二、周密部署开学前各项准备工作
(一)加强疫情研判工作。
根据省疾控中心近期的风险评估,2021年下半年我省在急性传染病方面应重点关注新冠肺炎、登革热、诺如病毒感染暴发、手足口病、季节性流感、人禽流感等动物源性流感;在疫苗可预防疾病方面需要关注麻疹、流行性腮腺炎、风疹和水痘疫情。各地各学校在持续巩固新冠肺炎疫情防控工作的情况下,坚持人、物和环境同防,坚持新冠肺炎与学校常见急性传染病多病共防,坚决遏制传染性疾病在学校流行、暴发。
(二)加快完善新学期学校疫情防控工作方案,细化防控工作举措。
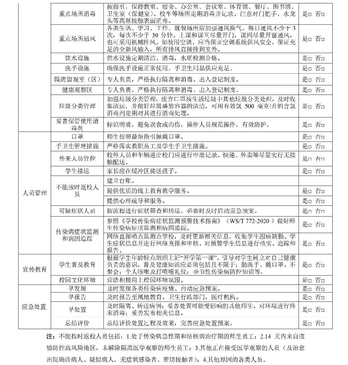
各地各学校要按照属地政府的统一部署,根据疫情常态化防控要求,按照“一地一策”“一校一策”,重点人员“错区域、错层次、错时、错峰”返校等原则,制订、细化开学师生返校安排、疫情防控准备等工作方案,重点制定有针对性、可操作性的学校大规模核酸检测工作方案和学校封闭封控管理工作方案,将开学工作与新冠病毒疫苗接种、疫情防控等统筹考虑。在总结前期防控工作经验的基础上,对照《广东省2021年秋季学期开学学校疫情防控工作清单》,调整疫情防控机制和策略,既要严格落实常态化疫情防控措施,又不能层层加码设卡,新政策制定后应加强与师生和家长的沟通解释,取得理解和配合。
(三)精准落实人员排查,落实分类健康管理。
各地各学校要进一步完善并落实好“四精准”、“六分”、“一独立”、“三全”、“五管”校园疫情防控要求,完善师生员工健康状况和中高风险地区旅居史报备制度,逐一建立台账,切实做到底数清、情况明,确保师生安全返校。全覆盖、无遗漏精准掌握疫情防控重点地区的教职员工、学生分布情况;精准掌握疫情防控重点地区的教职员工、学生在校内各院系、各年级、各班级分布情况;精准掌握疫情防控重点地区的每个教职员工、学生返校前14天的身体健康状况;精准安排疫情防控重点师生员工有序返校。新生和新入职的教职员工应在录取(用)后,纳入学校疫情防控网络,及时进行健康监测与管理。积极建议引导师生员工和家长开学前14天返回家庭所在地,非必要不出省,减少外出与聚集,开展自我健康监测与管理。
(四)加强重点群体健康管理和服务
1.疫情防控的重点人员应暂缓返校,待所在地区降至低风险等级后或按防控要求健康管理后方可返校。疫情防控的重点人员包括开学时仍处于高风险地区所在县区、中风险地区、封闭封控管理地区,仍在境外的人员;14天内来自高风险地区未解除隔离医学观察(含居家健康监测)的人员;正在接受隔离医学观察(含居家健康监测)的疫情相关人员,及治愈出院确诊病人、无症状感染者、密切接触者和次密切接触者。
2.健康申报患传染性疾病急性期(如流感急性期、肺结核病活动期等)的师生员工应暂缓返校,待治愈后凭复学证明返校。
3.对高风险地区所在地级市(除所在县区以外的非封闭封控地区)来(返)粤人员,应在学校(家庭)所在社区统一安排下,开展核酸“三天两检”(两次核酸采样间隔24小时)和14天居家(校)健康监测。
4.对中风险地区所在地级市(非封闭封控地区)来(返)粤返校的人员,应开展“四个一”(即:发放一份健康告知书、开展一次健康咨询、扫一次健康码、开展一次核酸检测)和14天自我健康监测。
5.从外省其他低风险地区直接来(返)粤返校的人员,抵粤后48小时以内进行一次核酸检测。核酸检测结果未出前尽量减少流动和聚集。学校应会同社区做好此类师生返校后的核酸检测工作,提供必要的服务保障。
6.入境人员(澳门除外),严格实行“14+7”健康管理措施无异常后方可返校。14天集中隔离,第1、4、7、14天开展一次核酸检测,7天居家健康(隔离)监测,第15、21天开展一次核酸检测。
7.加强对因疫情或因病不能按时返校或需采取额外健康管理方可返校师生的解释沟通、关心关爱,及时关注其心理健康状况,提供必要的心理疏导和服务。
8.加强内地民族班学生返校后疫情管理工作。各地各学校要按照当地疫情况防控要求,内地民族班学生提前返校后,应在校内相对独立区域进行14天的健康监测,严格落实晨午检、因病缺勤病因追踪登记报告等管理制度,同时注意做好后勤保障和心理疏导等。
(五)进一步查漏补缺,完善疫情防控工作保障。
各级各类学校应按要求配备卫生专业人员及校医室(院)。中小学校应按要求完善设置临时隔离留观室(区),高校、技工院校和中职学校应按要求完善设置足够且相对独立的健康观察区域(宿舍),并做好生活、医疗服务等所需的设施设备及专业人员配备。各地、各学校要在开学前两周内,组织开展疫情防控工作隐患排查,重点对各项工作流程、设施设备(如测温仪灵敏度)、饮用水安全、食品安全等进行深入细致的隐患排查,开学前整改到位。开学前应请有资质的检测机构对校内各类型生活饮用水水质进行检测。有条件的学校在开学前对学校食品从业人员开展诺如病毒的健康筛查,尽早发现和排除上述人员带病上岗的隐患。
(六)积极推进疫苗接种工作
各地各学校要积极动员、组织适龄师生接种新冠病毒疫苗。在开学前开展查验新冠病毒疫苗接种记录工作,查看学生预防接种证、电子预防接种凭证、健康码接种凭证等接种记录,建立应接未接人员台账。
三、全面加强开学后校园日常管理
(一)加强常态化疫情防控工作。
各地各学校要在属地卫生部门的指导下,坚持每日、每周、每月研判制度,严格实行常态化阶段传染病防控各项制度,疫情防控期间继续严格执行“日报告”、“零报告”制度。做好师生健康监测与管理、严格落实晨午晚检、因病缺勤(课)病因追踪登记报告、复课证明查验、环境通风清洁消毒等工作。改善和加强学校卫生硬件设施配备。对尚未完成新冠病毒疫苗接种的师生,返校后应及时组织按程序补种疫苗,确保符合条件的师生员工应接尽接,尽快构建校园免疫屏障。
(二)主动排查疫情重点人员。
密切关注疫情情况,随时研判全国及当地疫情形势。精准掌握返校师生返校前14天行程轨迹,主动排查返校后14天内有原居住地升高风险等级管理的师生。及时联系属地卫生健康部门和社区“三人小组”,按最新疫情防控要求落实分类健康管理。
1.对高风险地区来(返)粤人员开展14天集中隔离(自离开高风险地区起算)。
2.对中风险地区来(返)粤人员开展14天居家隔离(自离开中风险地区起算)。
3.对高风险所在县区来(返)粤人员开展“7+7健康管理”(即7天居家隔离+7天居家健康监测),并在第1、3、7、14天开展一次核酸检测。
4.对高风险地区所在地市来(返)粤人员开展核酸“三天两检”(两次核酸采样间隔24小时)和14天居家健康监测。
5.对中风险地区所在地市来(返)粤人员开展“四个一”(即:发放一份健康告知书、开展一次健康咨询、扫一次健康码、开展一次核酸检测)和14天自我健康监测。
6.所有从外省低风险地区直接来(返)粤的人员,抵粤后48小时以内进行一次核酸检测。核酸检测结果未出前尽量减少流动和聚集。
7.入境人员(澳门除外),实行“14+7”健康管理措施,14天集中隔离,第1、4、7、14天开展一次核酸检测,7天居家健康监测,第15、21天开展一次核酸检测。
(三)优化教育教学管理。
要结合疫情形势和学校疫情防控工作实际情况,进一步完善进出学校、教学、就餐、住宿、课外活动的卫生健康行为规范、过程规范,推行错峰制度,适时调整聚集性活动开展的频次、规模,合理设置人员密集度。把好校门关,严而有度,既保证师生正常的学习和生活,又严控无关人员进入校园,确保防控科学、规范、有序。保障因疫情等原因不能按时返校学生的教育教学进度。
(四)深入开展爱国卫生运动。
加强校园环境卫生整治,彻底消除卫生死角,做好通风、清洁和消杀工作,保持环境整洁。重点关注饮用水、食堂卫生的清洁消毒,对宿舍、食堂、教室、厕所等重点场所,空调系统、校车等重点设备按指引进行清洁消毒。洗手设施应充足、布局合理,配置足够的洗手液、皂液器等。切实防范、降低多重传染病流行叠加风险。
(五)加强食品和饮用水安全管理。
做好食堂从业人员健康管理。严格执行食品进货查验记录制度,定期清理库存食品,及时处理不宜加工的原辅助材料。暂不采购、加工进口冷链食品,降低冷链传播风险,做好就餐区桌椅、地面及用具、炊具的清洁消毒,引导师生按疫情防控形势要求文明就餐。学校要为学生提供充足、符合《生活饮用水卫生标准》的饮用水,定期委托有资质的检测机构对校内各类型生活饮用水水质进行检测。
(六)重视学生心理健康。
各级各类学校要及时摸排返校后师生心理状况,充分利用心理课、微信推文等多种途径正面传递心理防范知识,持续为师生开通心理辅导和咨询服务渠道,提供心理支持,加强人文关怀。密切关注重点学生,特别是原心理异常和在学业、家庭关系、人际交往等方面受疫情影响较大的学生,“一人一案”做好心理疏导,全力防范极端心理危机事件发生。强化家校沟通,引导家长重视和自觉维护学生心理健康。
四、切实提升校园疫情防控能力
(一)提升应急处置能力。
完善、规范与社区、医疗机构、疾控机构联防联控工作机制,明确各方责任人和联系方式。完善学校常见传染病防控制度,统筹落实常态化阶段多重传染病疫情防控措施,区别完善各类传染性疾病的应急处置预案。逐步完善各级各类学校医疗机构人员配置。加强校医、班主任培训,提高校医、班主任对秋冬季常见传染病防控的敏感性、警觉性,强化多病同防。高校校医院要落实预检分诊制度和首诊负责制。规范中小学校卫生健康兼职副校长配备,积极动员卫生健康兼职副校长协助指导学校开展日常疫情防控工作。一旦发现校园传染病个案病例,分类启动应急响应机制,必须做到“四早”“四集中”(早发现、早报告、早隔离、早治疗;集中患者、集中专家、集中资源、集中救治),及时预防和控制聚集性疫情。
(二)提升校园模拟演练效果。
学生返校前,各级各类学校应会同属地相关部门开展演练。对可能产生人群密集的各项活动,至少演练1次,优化学生活动安排,减少聚集;完善发热病人处置、全员核酸检测、疫苗接种异常反应、群体性心因性反应、发现新冠肺炎阳性病例或密接次密接人员等不同场景应急预案,制定应急演练脚本,开展桌面推演或全员、全过程、全要素实境演练。确保教育行政部门(或人力资源社会保障行政部门)-学校-疾控中心-定点医院的联防联控机制健全、沟通顺畅,确保相关人员必须熟悉应急处置工作内容和流程。
(三)提升物资保障能力。
强化对学校疫情防控相关物资、设施设备的供应保障,按应急状态2周用量储备消耗类防护用品(如口罩、消杀用品),并保证2周用量储备供货渠道;适量储备体温监测等设施设备。要加大对边远地区、贫困地区学校的倾斜力度,确保各级各类学校防控物资充足。
(四)提升宣传引导能力。
将卫生健康安全知识纳入“开学第一课”内容,上好疫情防控思政课。结合“党史进校园”系列活动,将思政课教学优势转化为支持校园疫情防控的强大力量,加强爱国主义教育,厚植广大师生爱党爱国爱社会主义的情感。广泛宣传抗击疫情的先进事迹和感人故事,大力弘扬伟大抗疫精神,进一步增强广大师生中国特色社会主义道路自信、理论自信、制度自信、文化自信。强化涉校舆情管控,加强正面宣传教育,引导师生不信谣、不传谣,防止负面舆情炒作。倡导科学防控知识和技能,教育引导广大师生形成健康的生活方式,养成自我健康管理习惯,提高健康素养。引导家长和家庭同住人员加强对自身和子女的健康监测,学生和家长、共同居住者的患病情况、重点地区旅居史要第一时间上报学校,强化家校协同的传染病防控管理模式。
(五)加强信息报送。
强化疫情信息报送机制,明确疫情信息报送责任人,各地各学校在收到属地疫情防控指挥办、卫生健康或疾控部门反馈,或收到师生疫情相关的信息报告后,必须第一时间按照要求做好信息报送。
五、加强督导检查
各级校园疫情防控工作专班要在开学前和开学初期,就疫情防控、开学准备、校园安全、教学安排等工作对辖区内各级各类学校逐项进行抽查,及时发现问题并督促整改到位。各级各类学校应对照《工作清单》,逐项落实疫情防控工作要求,及时查漏补缺,确保防控工作到位后方可开学。
省校园疫情防控工作专班将组成督查组,采取“四不两直”方式对各地各学校疫情防控各项措施的落实情况进行实地督查,确保防控措施落地落细落实到位。
校外教育培训机构的疫情防控工作,由各地结合本地实际情况,参照通知要求贯彻执行。





