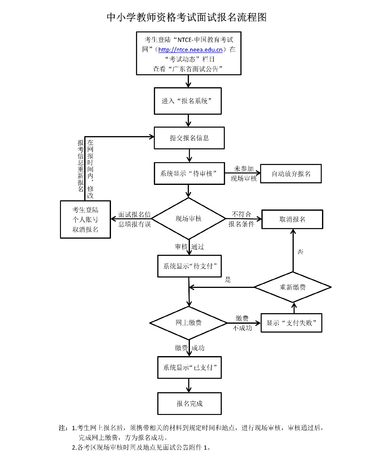
清远中小学教师资格证面试报名流程
第一步:考生登陆“NTCE-中国教育考试网”( http://ntce.neea.edu.cn)在“考试动态”栏目查看“广东省面试公告”,进入“报名系统”。
第二步:提交报名信息,系统显示“待审核”,考生网上报名完成后,应持相关证明材料在报考考区规定的时间和地点进行现场审核。若没参加现场审核,则视为自动放弃报名。
温馨提示:若现场审核报名信息有误,考生可以登录个人账号取消报名,在网报时间内,修改报考信息重新报名。若不符合报名条件,则取消报名。
第三步:现场审核通过后,系统显示“待支付”,考生可进行网上缴费。缴费成功,系统会显示“已支付”。如果缴费失败,系统会显示“支付失败”,考生需要重新缴费,没有重新缴费将取消报名。
注:完成网上缴费,方为报名成功。
报名流程图






