清远中小学教师资格证面试现场审核要带什么材料?
证明材料
1.在户籍所在地报考的考生:
(1)居民身份证(需在有效期内);
(2)本人户口本或集体户口证明;
(3)毕业证书。
2.在居住地报考的考生(即持有广东省居住证并在有效期内的外省(区、市)户籍人员):
(1)居民身份证(需在有效期内);
(2)居住证(需在有效期内);
(3)毕业证书;
3.在就读学校所在地报考的考生:
(1)居民身份证(需在有效期内);
(2)学生证(需有有效注册信息)或学校学籍管理部门出具的在籍学习证明,具体样例见附件2;
4.港澳台地区的考生:
(1)港澳台居民居住证或港澳居民来往内地通行证或五年有效期台湾居民来往大陆通行证;
(2)学历(学位)证书。
选择“广州(南沙)考区” 报考日语、俄语的考生应在户籍地、居住地、就读学校所在地进行现场审核,港澳台人 员在报考地审核。
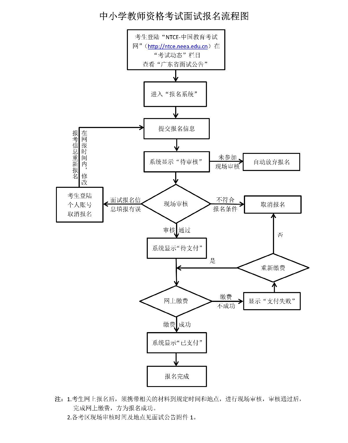
现场审核确认后,报名信息不得更改。未经现场审核的考生,视为自动放弃本次面试报名。
扩展信息
面试报名流程图





