一、招生对象
公办学校
一年级
年满六周岁(2016年8月31日及此日前出生),有学习能力,未建立小学学籍,在清城区学校学区范围内居住,符合以下条件之一的适龄儿童:
(1)具有清城区学校学区范围内户籍,房产为本人或其父母在学区范围内拥有的合法房产(该房产有房产证或不动产权证书,没有权属纠纷,受法律保护),已具备居住条件并实际入住;
(2)户籍与父母及祖父母(外祖父母)在同一户口簿、户籍地址为清城区学校学区范围内,一同居住的房产为其祖父母(外祖父母)拥有的合法房产或农村自建房,且经核查确认其父母在我区没有房产;
(3)其户籍挂在清城区学校学区范围内的派出所,或寄挂在学区范围内非父母(祖父母、外祖父母)的其他人员的房产地址上;
(4)其父母(其中一方)为清远市认定的六类高层次人才、现役军人或符合教育优待政策的人员;
(5)其父母(其中一方、清远市外户籍)为在清城区学校学区范围内连续居住并在清城区依法缴纳社保(含养老和医疗)满五年、有稳定职业、持有效居住证的进城务工人员;
(6)非清城区学校学区范围内户籍,本人或其父母在学区范围内拥有合法房产(该房产有房产证或不动产权证书,没有权属纠纷,受法律保护,本人或其父母房产权属占比51%以上),已具备居住条件并实际入住。
七年级
有学习能力,未建立初中学籍,在清城区学校学区范围内居住,符合以下条件之一的六年级应届学生:
(1)具有清城区学校学区范围内户籍,房产为本人或其父母在学区范围内拥有的合法房产(该房产有房产证或不动产权证书,没有权属纠纷,受法律保护),已具备居住条件并实际入住;
(2)户籍与父母及祖父母(外祖父母)在同一户口簿、户籍地址为清城区学校学区范围内,一同居住的房产为其祖父母(外祖父母)拥有的合法房产或农村自建房,且经核查确认其父母在我区没有房产;
(3)其户籍挂在清城区学校学区范围内的派出所,或寄挂在学区范围内非父母(祖父母、外祖父母)的其他人员的房产地址上;
(4)其父母(其中一方)为清远市认定的六类高层次人才、现役军人或符合教育优待政策的人员;
(5)其父母(其中一方、清远市外户籍)为在清城区学校学区范围内连续居住并在清城区依法缴纳社保(含养老和医疗)满五年、有稳定职业、持有效居住证的进城务工人员;
(6)非清城区学校学区范围内户籍,本人或其父母在学区范围内拥有合法房产(该房产有房产证或不动产权证书,没有权属纠纷,受法律保护,本人或其父母房产权属占比51%以上),已具备居住条件并实际入住。
民办学校
一年级
年满六周岁(2016年8月31日及此日前出生),有学习能力,未建立小学学籍,符合以下条件之一的适龄儿童:
(1)具有清城区户籍;
(2)本人或其父母在清城区辖区内拥有合法房产(该房产有房产证或不动产权证书,没有权属纠纷,受法律保护),已具备居住条件并实际入住;
(3)其父母(其中一方)为清远市认定的六类高层次人才、现役军人或符合教育优待政策的人员;
(4)其父母(其中一方)为在清城区辖区内有稳定职业、连续居住并在清城区依法缴纳社保(含养老和医疗)满两年的外来务工人员;
(5)其父母(其中一方,清远市外户籍)持有效居住证的外来务工人员。
七年级
有学习能力,未建立初中学籍,符合以下条件之一的六年级应届学生:
(1)具有清城区户籍;
(2)本人或其父母在清城区辖区内拥有合法房产(该房产有房产证或不动产权证书,没有权属纠纷,受法律保护),已具备居住条件并实际入住;
(3)其父母(其中一方)为清远市认定的六类高层次人才、现役军人或符合教育优待政策的人员;
(4)其父母(其中一方)为在清城区辖区内有稳定职业、连续居住并在清城区依法缴纳社保(含养老和医疗)满两年的外来务工人员;
(5)其父母(其中一方,清远市外户籍)持有效居住证的外来务工人员。
报名方式
(一)其父母(其中一方)为清远市认定的六类高层次人才、现役军人或符合教育优待政策人员的适龄儿童(少年),带齐相关资料于5月30日—6月1日到清城区教育局教育股(清城区政府办公大楼二楼203室)现场报名。
(二)其他符合报名条件的适龄儿童(少年),报读清城区内的公办或民办学校,均实行网上报名。
符合入读条件的适龄儿童(少年)可申报一所民办学校和一所公办学校。
报名须上传或提供的材料
(一)清城区学校学区范围内户籍的适龄儿童(少年)
1.儿童(少年)及其父母户口簿;
2.儿童(少年)出生证;
3.住房证明材料,即本人或其父母或其祖父母(外祖父母)在学校学区范围内的房产证(不动产权证书)、购房合同(含完税证明)或土地使用证(农村自建房)等材料;
4.儿童(少年)学籍证明(报读七年级提供)。
(二)其父母(其中一方)为清远市认定的六类高层次人才的适龄儿童(少年)
1.儿童(少年)及其父母户口簿;
2.儿童(少年)出生证;
3.其父母(其中一方)的《清远市高级人才证》(市人才工作领导小组颁发);
4.其父母(其中一方)的高层次人才认定批复;
5.住房证明材料;
6.儿童(少年)学籍证明(报读七年级提供)。
(三)其父母(其中一方)为现役军人的适龄儿童(少年)
1.儿童(少年)及其父母户口簿;
2.儿童(少年)出生证;
3.其父母(其中一方)的《军官证》;
4.部队证明;
5.儿童(少年)学籍证明(报读七年级提供)。
(四)非清城区学校学区范围内户籍的适龄儿童(少年)
1.其父母在学校学区范围内拥有合法房产的适龄儿童(少年):
(1)儿童(少年)及其父母户口簿;
(2)儿童(少年)出生证;
(3)住房证明材料,即本人或其父母在学区范围内的房产证(不动产权证书)或购房合同(含完税证明)等材料;
(4)儿童(少年)学籍证明(报读七年级提供)。
2.其父母(其中一方、清远市外户籍)为在学校学区范围内连续居住并在清城区依法缴纳社保(含养老和医疗)满五年、有稳定职业、持有效居住证的进城务工人员的随迁子女(就读公办学校):
(1)儿童(少年)及其父母户口簿;
(2)儿童(少年)出生证;
(3)其父母(其中一方)在清城区连续缴纳满五年社保(养老和医疗)的证明材料;
(4)其父母(其中一方)的有效居住证;
(5)其父母在学校学区范围内连续居住五年或以上的住房证明材料(如:房屋租赁合同,租赁房屋的产权证、产权人身份证等);
(6)儿童(少年)学籍证明(报读七年级提供)。
3.其父母(其中一方)为在清城区辖区内有稳定职业、连续居住并在清城区依法缴纳社保(含养老和医疗)满两年的外来务工人员(就读民办学校):
(1)儿童(少年)及其父母户口簿;
(2)儿童(少年)出生证;
(3)其父母(其中一方)在清城区缴纳社保(含养老和医疗)满两年的证明材料;
(4)其父母(其中一方)的工作证明;
(5)儿童(少年)学籍证明(报读七年级提供)。
4.其父母(其中一方,清远市外户籍)为持有效居住证的外来务工人员(就读民办学校):
(1)儿童(少年)及其父母户口簿;
(2)儿童(少年)出生证;
(3)其父母(其中一方)的有效居住证;
(4)儿童(少年)学籍证明(报读七年级提供)。
二、招生派位和录取办法
公办学校
1.户籍生派位办法
(1)“住户一致”的适龄儿童(少年),即本人拥有清城区学校学区范围内户籍,且户籍地址与本人或其父母已装修并实际入住的合法房产地址一致,区教育局将其学位派在本人或其父母的房产地址所在学区的公办学校。
(2)“住户不一致”的适龄儿童(少年),即本人拥有清城区户籍,但户籍地址与本人或其父母已装修并实际入住的合法房产地址不一致,区教育局原则上将其学位派在本人或其父母实际居住的房产地址所在学区的公办学校。
(3)“有户无房”的适龄儿童(少年),即本人户籍与父母及祖父母(外祖父母)在同一户口簿、户籍地址为清城区学校学区范围内,一同居住的房产为其祖父母(外祖父母)拥有的合法房产或农村自建房,且经核查确认其父母在我区没有房产的;区教育局原则上将其学位派在本人与其父母及祖父母(外祖父母)实际居住的房产所在学区的公办学校。
(4)“挂户”的适龄儿童(少年),即本人户籍挂在清城区学校学区范围内的派出所,或寄挂在学区范围内非父母(祖父母、外祖父母)的其他人员的房产地址上,区教育局将根据其实际住址,统筹安排公办学校学位。
2.非户籍生统筹安排办法
(1)清远市认定的六类高层次人才或现役军人的子女,区教育局将根据其父母实际住址,按“就近从优”原则,统筹安排学位。
(2)符合入读条件的进城务工人员随迁子女,即其父母为在清城区学校学区范围内连续居住并在清城区依法缴纳社保(含养老和医疗)满五年、有稳定职业的居住证持证人,区教育局将根据其父母近五年实际居住情况,综合考虑,统筹安排学位。
(3)“有房无户”的适龄儿童(少年),即本人或其父母在清城区学校学区范围内拥有合法房产(该房产有房产证或不动产权证书,没有权属纠纷,受法律保护,本人或其父母房产权属占比51%以上)的非清城区户籍人员,且适龄儿童(少年)和其父母在该房产一同居住,区教育局将根据居住地周边学校学位情况,统筹安排学位。
民办学校
清城区教育局管辖的民办学校均面向清城区招生,不得跨区招生和招收不符合条件的适龄儿童(少年)。招生时,所有学校严格遵守免试入学的规定。
1.符合招生报名条件,报名人数不超过招生计划的,则全部录取。
2.符合招生报名条件,报名人数超过招生计划的,采用电脑摇号录取。
3.办学层次包括小学和初中的民办学校,首先通过直升或电脑摇号方式招收本校自愿报读初中的小学毕业生,剩余的招生计划数实行公开报名。若报名人数超过剩余招生计划数的,实行电脑摇号录取。
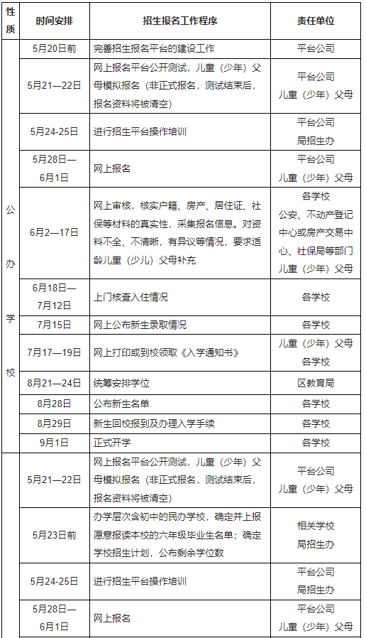
三、招生报名程序和时间安排
(一)网上报名
(公、民办学校)
5月28日—6月1日,适龄儿童(少年)父母可根据其子女户籍和实际居住地址等情况,选择以下一种方式进行报名:
(1)在电脑上登录“清远市清城区义务教育招生管理系统”(http://yk.kiway.cn/visitqyqczsjz)。根据指引进入平台,按要求填报相关信息,拍摄、上传相关报名材料。
温馨提示
适龄儿童(少年)属于公办学校网上报名类别的,其父母在了解适龄儿童(少年)户籍、房产地址对应所属的招生学校等情况的基础上,按照指引点击进入招生平台,如实填报相关信息,上传相关资料和证照。所有上传的资料和证照,必须通过手机拍摄原件获取(以复印件拍摄、上传的视为无效),照片必须清晰、齐全。
选择报读民办学校时,须在充分了解所选择的民办学校办学情况、收费标准、招生计划(含剩余学位数)等情况的基础上,结合个人意愿和家庭经济状况,综合考虑、合理选报一所民办学校。
(二)电话咨询
(公、民办学校)
5月28日—6月1日(上午8:30—11:30,下午14:30—17:00),对招生报名工作存在疑问的适龄儿童(少年)父母,可致电相应招生学校进行咨询。
(三)网上审核
(公办学校)
6月2—17日,各招生学校对网上报名的适龄儿童(少年)报名材料进行审核,对户籍、房产等信息收集、整理,报送公安、房产相关部门核验。对报名材料审核后存在异议的,学校可要求适龄儿童(少年)父母补充或携带相关资料的原件、复印件到学校报名点进行现场审核。在网上报名、上传并提交资料后,没有收到学校通知的家长无须前往学校。
温馨提示
适龄儿童(少年)父母报名时,上传并提交的材料必须真实、齐全。若上传并提交的户口簿、出生证、居住证、工作证明、房产证(不动产权证书)存在弄虚作假现象的,视为不符合报名条件,报读学校将取消其报名资格,并报公安部门处理。
(四)网上审核、拟定录取新生名单
(民办学校)
6月2—10日,各民办学校采集网上报名信息,对照招生入读条件进行审核,拟定录取新生名单。
(五)审核民办学校拟录取新生的报名资格,确定最终录取名单并公布(区教育局)
6月11—16日,区教育局招生办对各民办学校拟录取新生的报名资格进行审核,联同有关部门核实户籍、房产、居住证、社保等材料的真实性,并确定最终录取名单(若超过招生计划的,进行摇号录取),名单由区教育局在平台上公布。
温馨提示:请适龄儿童(少年)父母及时在报名平台上查询民办学校的录取情况。
(六)适龄儿童(少年)父母在平台上进行录取情况的确认
(民办学校)
6月17日,适龄儿童(少年)父母在报名平台上进行民办学校录取其子女情况的“确认”。
温馨提示
请适龄儿童(少年)父母及时在报名平台上进行民办学校录取其子女情况的“确认”。逾期不予确认的,视为自动放弃其子女录取资格。确认报读民办学校的适龄儿童(少年),其符合报名条件的公办学校将不予派位。
(七)新生注册、缴费
(民办学校)
6月18—19日,各民办学校通知经区教育局招生办确定并经适龄儿童(少年)父母确认的新生到校办理注册及缴费手续。
(八)上门核查
(公办学校)
6月18日—7月12日,各公办学校报名点将组织工作人员上门核实申请入读适龄儿童(少年)家庭的居住情况,请适龄儿童(少年)父母保持联系电话的畅通,并准备户口簿、出生证、房产证(不动产权证)或购房合同(含完税发票)等原件,以备核查。
温馨提示
工作人员上门核查时,请适龄儿童(少年)父母积极配合,有意拒绝接听电话或故意拖延上门核查时间的,作未实际入住处理。
(九)网上公布新生录取情况
(公办学校)
7月15日,各公办学校结合适龄儿童(少年)户籍、本人或其父母房产及实际居住等情况进行派位,网上公布新生录取情况。适龄儿童(少年)父母可以登录报名平台,查阅录取情况。
(十)网上打印或到学校领取
《入学通知书》(公办学校)
7月17—19日,适龄儿童(少年)父母自行在报名平台上打印经审核通过、已在平台上公布的新生《入学通知书》;无打印条件的,可直接到报名学校领取。对未被录取的适龄儿童(少年),学校在报名平台上以手机信息或电话通知其父母。对录取结果有异议的,可在7月21—22日向学校报名点提出书面申诉,逾期将不予受理。
温馨提示
已被学校录取的适龄儿童(少年),请依时自行打印或到学校领取《入学通知书》。不符合报读条件、未被录取的,建议尽快回户籍所在地报名。
(十一)统筹安排学位
8月21—24日,区教育局根据各报名点报名情况,对现役军人子女、清远市认定的六类高层次人才子女、符合教育优待政策人员子女、符合入读条件的进城务工人员随迁子女、“挂户”“有房无户”等类别的适龄儿童统筹安排学位。
(十二)补录(民办学校)
6月21—22日,8月21—23日,民办学校进行两次补录。
温馨提示
区教育局根据各民办学校注册录取情况,在招生平台上公布未完成招生任务的民办学校名单和剩余学位数,符合入读条件并有意选择就读民办学校的适龄儿童(少年),可径直到民办学校现场报名。各民办学校将拟补录名单及有关资料上交区教育局招生办审核,经区教育局招生办审核同意方可准予录取。
(十三)公布新生名单
(公、民办学校)
8月28日上午,各公、民办学校在本校公示栏公布新生名单(新生名单须经区教育局招生办确认)。
(十四)新生回校报到及办理入学注册手续
(公、民办学校)
8月29日上午,新生回校报到及办理入学注册手续。新生注册时,须提供相关录取材料(以各学校提供的《入学通知书》或相关录取材料清单为准)。
温馨提示
未按时到校注册的适龄儿童(少年),招生学校不为其保留学位。
关于报名材料的说明
(一)户籍材料
适龄儿童(少年)与其父母在同一户口簿的,须提供该户口簿户主、本人及其父母页的原件和复印件;适龄儿童(少年)与其父母不在同一户口簿的,须提供适龄儿童(少年)所在户口簿户主、本人页,以及其父母所在户口簿户主、其父母本人页的原件和复印件。
(二)住房材料(提供以下材料中的其中一种)
1.已购商品房的,提供住房管理部门出具的房产证(不动产权证书),产权人为适龄儿童(少年)本人或其父母。已购房但房产证(不动产权证书)原件在银行抵押的,提供加盖银行公章的房产证(不动产权证书)复印件。
2.已购房但房产证尚未办理的,提供住房管理部门统一样本的购房合同原件(须有住房管理部门的备案号)和完税证明原件(已交付使用且实际居住为准,期房或未实际入住房产的合同不作为合规材料)。
3.属于我区农村自建房的,提供相关部门出具的国土使用证,产权人必须是适龄儿童(少年)父母或祖父母(外祖父母)。
4.符合公办学校报名条件第2点的,提供适龄儿童(少年)祖父母(外祖父母)合法房产或农村自建房的相关证明材料。
5.廉租房、公租房的,提供政府关于适龄儿童(少年)父母的廉租房、公租房证明。
6.租赁房屋的,提供适龄儿童(少年)父母连续五年或以上的房屋租赁合同、租赁房屋的产权证、产权人身份证明等材料。
(三)社保、工作证明及居住证材料
进城务工人员随迁子女,须提供其父母(其中一方)在清城区工作单位的证明、在清城区缴纳的社保(含养老和医疗)证明以及有效居住证。
(四)学籍证明材料
适龄儿童(少年)报读七年级时,须提供由原就读小学出具的学籍证明。
学区划分(小学)
清师附小
招生范围:北门街和南门街以东至桥北路,麦围大街、汇祥路以南至水关口、曙光一路、曙光东路的范围
咨询电话:3329329
桥北小学
招生范围:水关口、曙光一路和曙光东路以南至沿江路,南门街以东至御龙路,包括上濠基、龙船塘、石灰塘、渠坑口、金廓小区、聚龙苑、御水龙庭、江威豪临
咨询电话:3320630
平安学校(小学部)
招生范围:凤城电力村、白马塱、凤宇新村、利民新村、牛隍庙、桥北一路、桥北二路、平安新村、平安一街、平安二街、笔架新村、笔架南路、海逸华庭、清华湾
咨询电话:3928656
先锋小学
招生范围:北门街以西,先锋中路(北门街口至富宝轩酒楼)以北,下濠基右转西门街左转城中路以东,环城一路(北门街口至城中路)以南的范围
咨询电话:3334746
大观小学
招生范围:沿江二路凤城大厦至和富一品;南门街以西至古巷尾、炸油巷以东;下濠基以西至环城二路甲子楼以东(不含甲子楼);城北一路以东,清城中队南巷以南,旧城客运站以南,松岗路旧城客运站至北门街口以西;环城一路以北(含竹仔园北17座)的范围
咨询电话:3329256
进修实小
招生范围:恒丰华庭、雍华庭以东至北架河(清郊自然村),飞来南路以南至松鹤大街、御景湖畔;松岗路以东至朱围三街(松岗市场西侧),松鹤大街以南至清远市第二中学南巷和麦围二街
咨询电话:3310927
古城小学
招生范围:和顺街、清中路、麦围大街以北(左巷、左座、单号)、麦围新街、麦围二街、朱围大街、朱围二街、朱围一路、朱围村、汇祥路以北、以及古城股民子女
咨询电话:3398833
后街小学
招生范围:榨油巷、古巷尾、甲子楼以西,环城路(甲子楼至清远大桥)以南,下廓街顺接沿江路以北(不包含和富一品),清远大桥以东;城北路以西,西门塘横街、西门岗、松鹤大街以南,孻尾岗加油站至松鹤大街以东,环城路以北
咨询电话:3152959
锦兴小学
招生范围:海逸路以东至凤翔北路,大学西路以南至沿江路(含金碧湾花园、澜水新村、御景东方、天湖郦都、广盈美苑、汇盈世纪花园、新时代嘉园、东瀚·睿景花园、敏捷东城水岸一期、汇丰花园、黄泥塘村)
咨询电话:3553660
飞来湖小学
招生范围:松鹤大街以北至飞来南路和飞来北路(清城区部分),古城华景苑和海境界北区以西至田龙村、航运新村;松鹤大街以南至西门塘横街,松岗路以西至松鹤大街和翠湖花园;松鹤大街(西端)以南至环城三路,清城区特殊教育学校旁边的社区路(即环城三路加油站向北至松鹤大街)以西至城西大道
咨询电话:3118228
清飞小学

招生范围:清晖北路以西至锦江豪苑、锦江豪庭,松苏岭以南至北江河岸(即包括:锦江豪苑,锦江豪庭,阳光嘉园,凯景中央首座,合头村,保利天汇,碧桂园江与峸)
咨询电话:3356322
沙田小学
招生范围:沙田居委会、碧桂园欢乐里(清城区范围)
咨询电话:3810140
凤翔小学
招生范围:新城东二十三号区至三十二号区 (含:晟禾汇江花园、美好居、凤迪豪庭、金穗苑、嘉馨苑、嘉乐豪苑、瑞清花园、移动宿舍楼、电信大院、飞来苑、飞康楼、兆康楼、聚龙大厦、市体育局宿舍、华茂广场、鹏翔四季尚景、恒福曦园、恒福天曦、澳星雅轩、康乐花园、汇贤花园、明苑、弘福花园、恒福隽园、富景大厦、万科华府、东方天城花园、凤城郦都、凤凰春天花园)
咨询电话:3116880
新北江小学
招生范围:连江西路以南至人民三路、广清大道以西至富强路片区(含:丽清花园、福熙官邸、嘉源新城、建华大厦、长江大厦、金业名居、兴业名苑、金丰·幸福家园、金丰·壹方城、恒福上筑、五洲世纪城、枫桦雅居、东岸美景、埗塘村、独树村、三角塘湾村、汇福大厦、嘉福楼、塘湾名轩、诚业楼、嘉富名轩、聚德楼、三角上南新村、三角果园村、三角正丰村、金世纪豪园、碧水康桥等);
富强路以西至江南北路、北江三路以南至人民四路片区(含七色城邦、胜利茶文化博览·岭南汇、恒隆·文华里、新亚·君悦台、创富御水湾、新亚·柏悦湾、锋源公馆、凯洋公馆、万豪·博雅苑、福泰·星海岸、康怡·江畔华府、雅居乐·清远雅郡、锦乐学府里、万豪·博阅花园、大湾村、大冲村、邹围村、地质队、南埗下南村、大沙村);
下南村(属南埗居委会,在江南北路西侧)
咨询电话:3633023
凤鸣小学
招生范围:新城东三号区,新城东四号区,新城东五号区,新城东六号区,新城东七号区,新城东八号区,新城东十号区
咨询电话:3366239
新三角小学
招生范围:广清大道以西人民三路以南的片区(含现代城、盛景楼、优信秀城公馆、云山诗意、云景中汇园(世纪广场)、凤城明珠、世纪花城、新力龙湾、肇锋华府、上南(旧村)、三角下南村、上阮村、下阮村、中阮村、学联村、联兴村、下岭村);九号区(含城市花园、城市花园安置区一、安置区二、安置区三、保健院服务部、富域银座、公路大厦、清远市交警支队、长城大厦、卫生局宿舍、海边村、东一村、东二村、昌记村、向西村) 君隆财富大厦、万基·新翡翠上峸、江南御璟
咨询电话:3363834
小市小学
招生范围:新城东二号区、桥南路
、华中路、南埗路、振南街(西至永安北路止)、连江西路以北(西至永安北路止)、永安北路以东(南至连江西路止)、南大街(东至华中路,西至永安北路)、南大街以北(东至永安北路,西至62号楼止)、北江三路(倚江楼、清远海关、第一海岸、发展行、星河明居、海岸公馆)
咨询电话:3856865
南埗小学
招生范围:小市南大街(南大街以北,由西63号起)、永安街、农商街、雷屋村、宗屋村、大巷村、南星村
咨询电话:3857703
新城小学





