2022年4月自学考试延期考试将于7月16日至17日举行。现将报考有关事项安排如下:
一、报考时间
考生报考时间为6月14日14:00至16日17:00,缴费时间为6月15日10:00至17日17:00。
二、报考条件
此次报考考生范围为2022年4月自学考试10个延期考试地市(含广州、深圳、珠海、佛山、韶关、茂名、惠州、东莞、肇庆、清远)已报考了该次自学考试并完成缴费的考生,考生原则上在原报考地市(考区)重新报考。
三、考试课程时间安排
本次考试为2022年4月考试的省级命题课程延期考试,各门课程的考试时间节点与2022年4月一致。(如:00794保险学原理课程安排在4月16日(周六)上午,延期考试安排在7月16日(周六)上午)。
全国统一命题课程按照全国考办2022年上半年高等教育自学考试延期工作的安排,原定下半年10月22日至23日的考试课程安排不变,增加24、25日两天考试时间,用于安排10月考试计划中没有的4月全国统一命题课程(目前各门课程的具体考试时间暂未确定,以全国考办下发安排为准),使全国统一考试的年度考试科目达到全覆盖。
本次延期考试各门课程考试时间安排的详细情况可在“广东省自学考试管理系统”首页的“公告”中查询。
四、报考手续
所有考生均须在报考前先注册“粤(穗)康码”(以下简称“粤康码”),然后通过广东省自学考试管理系统从【考生报考】通道报考课程,并进行网上缴费。考生报考时如未绑定联系手机,则须先完成本人手机绑定方可报考,需要修改已绑定手机的也可通过报考菜单栏的【手机绑定】功能进行解绑和重新绑定。无法自行解绑手机的,可到当地市考办或其指定单位解绑。
考生进入自学考试管理系统报考页面,须认真、完整阅读并同意报考须知的全部内容。考生只能报考一次,且只能选择原报考考区参加考试,在保存或修改报考信息时须进行短信验证,以确认考生的报考操作,报考时确认的联系手机和通信地址将作为各级自考办当次考试联系考生的重要渠道,考生务必认真核对,确保准确无误,因填写错误或填写他人手机号码导致的后果由考生承担。考生在确认报考信息前,须认真核对报考考区和报考课程是否正确。考区和报考课程一经考生确认,不得增加、删减、更改,确认报考后所交报考费一旦网上缴纳,不予退还。考生缴费后必须再次登录自学考试管理系统,检查交费状态是否为“已缴费”,以此确认是否报考成功,如遇问题应及时与各市自考办联系。考生应避免在最后时间报考课程和缴费,以免因停电、网络堵塞等原因导致错过报考和缴费。
五、打印准考证
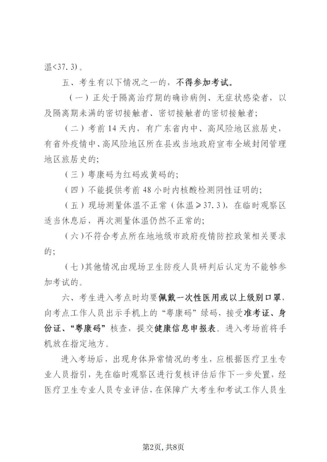
考生须在考试开始前10天内登录广东省自学考试管理系统打印准考证。准考证上将载明考生参加当次各科考试的座位信息。准考证用普通A4纸打印,严禁伪造、变造或擅自涂改,严禁在准考证正反面做任何标记。正处于隔离医学观察治疗、集中隔离观察期的确诊病例、疑似病例、复检阳性人员、无症状感染者、确诊病例的密切接触者、次密切接触者以及居家隔离观察期间的考生,不得打印准考证。打印准考证过程中如遇问题,请向当地市自考办咨询。
六、参加考试注意事项
(一)所有考生均须凭网上自行打印的当次考试的准考证、本人有效身份证(含临时身份证、公安机关出具的用于参加国家教育考试的带照片的身份证明,不含电子身份证;军人、港澳和台湾同胞、海外侨胞及外籍人士可持考籍登记的对应证件)、“粤康码”绿码及健康信息申报表参加考试。
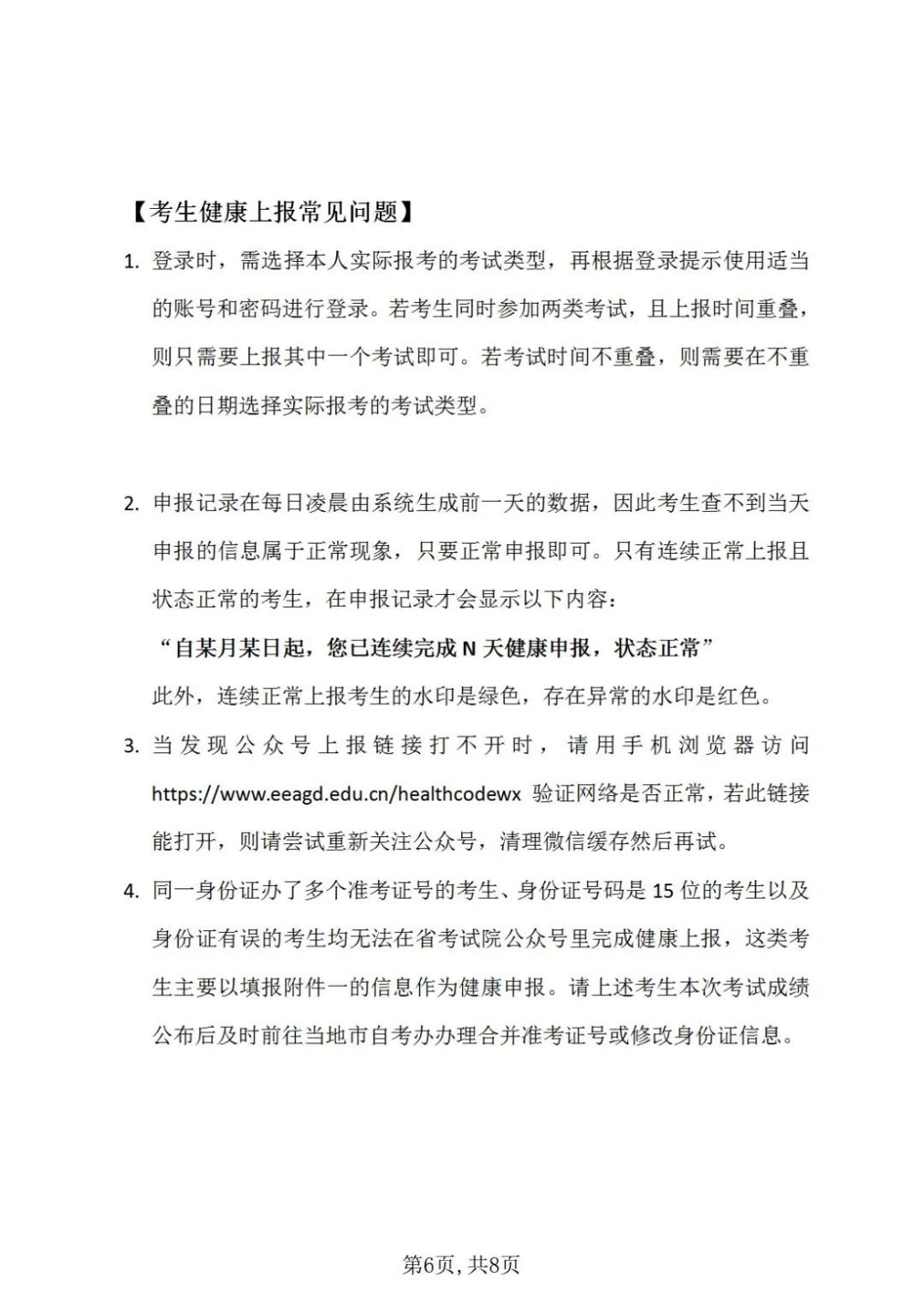
(二)所有考生必须自觉遵守我省自学考试疫情防控考生须知(附件1),严格遵守当地疫情防控各项规定和要求。考前14天考生应每天如实在广东省教育考试院官微中进行健康情况申报(申报说明见附件2),如实填写考前14天个人健康信息申报表(附件3),并在接受考前检查时向考点工作人员提供。考生隐瞒身体异常情况,提供虚假信息,造成严重后果的,依法追究相关人员责任。
(三)考生应按照当地自考办和考点的要求,配合做好疫情防控工作,按要求提供健康证明材料。考生进入考点,应服从现场工作人员管理及疫情防控安排,不得在考点内随意走动,与他人保持1米以上距离,避免近距离接触、交流,考试结束后迅速离开考点,不聚集。
(四)考生在考试期间出现发热、咳嗽等症状,应立即向考点工作人员报告。
(五)考试的疫情防控将根据新的要求进行动态管理,请考生在考前密切关注省教育考试院的官网、官微以及地市考办发布的信息。
七、成绩公布与复核申请
(一)成绩公布
本次考试成绩预计在2022年8月下旬公布,届时考生可通过自学考试管理系统查询合格成绩,通过省教育考试院官方微信小程序、“广东招考在线”小程序、百度小程序查询全部考试成绩,具体安排请留意省教育考试院官方网站相关信息。
(二)成绩复查申请
1.申请复查程序。考生如对本人某科成绩有异议的,须持本人身份证、准考证,向参加考试所在市自学考试办公室提出成绩复查申请,具体时间、地点等安排由各市自学考试办公室公布,当次考试成绩公布10个工作日后不再受理成绩复查申请。成绩复查仅限于复查答题有无漏评、漏记分、错记分、加错分,评分标准、评分细则以及对答题评分宽严有异议等问题不在复查范围之内。
2.复查结果告知。省自学考试委员会办公室按照相关规定组织专人进行试卷复查后,复核结果将通过自学考试管理系统通知考生,对复查后发现分数有误的还将书面通知考生(按报考时考生确认的通信地址寄送);考生也可向受理申请的市自学考试办公室咨询复查结果。
八、违规处理
广东省自学考试委员会办公室将严格按照《国家教育考试违规处理办法》及相关规定严肃处理违纪作弊考生,并如实将相关信息记入诚信档案,涉嫌组织作弊、替考等违法犯罪行为的,移交有关部门处理,广大考生务必诚信应考。
考试违规处理事先告知书和违规处理决定书将按照当次报考时考生确认的联系手机和通信地址邮寄。考生也可在成绩公布后,通过广东省自学考试管理系统查询违规处理的相关情况。
九、其他
(一)根据《关于调整我省成人高考和自学考试收费标准的复函》(粤价函〔2008〕352号),我省自学考试收费标准为每科37元。
(二)残疾考生参加自学考试需考试机构在考试期间提供合理便利的,应在报考课程前持本人第二代及以上《中华人民共和国残疾人证》向当地市考办提出正式书面申请,报考结束后不予受理。
(三)报考过程中遇到的问题直接向当地自学考试办公室咨询(附件4)。其他未尽事宜,请考生密切关注广东省教育考试院官方微信(微信号:gdsksy)和网站(网址:http://eea.gd.gov.cn)及各地自学考试办公室发布的相关信息。
附件5





