为落实国家关于新冠肺炎疫情防控工作部署及教育部相关通知要求,确保广大考生和工作人员的生命安全和身体健康,经研究决定,将原定于3月底开展的2020年高职院校自主招生工作推迟进行。现就有关事项通知如下:
一、
面向普通高中生的高职自主招生相关工作推迟至4月20日起以线上考核和录取的方式开展,具体日程安排见附件。面向中职生的高职自主招生相关工作推迟,具体时间另文通知。
二、
各有关高职院校要针对目前疫情防控形势,制定高职自主招生(面向普通高中生)工作方案,原则上应使用普通高中学业水平考试语数英总分,结合我省术科统考成绩、或网测成绩实施录取;确需进行校测的院校,要结合不同专业人才选拔的特点,保证人才选拔质量,按照注重科学、确保安全、严守公平、切实可行的原则,采用网上远程测试、网上视频面试、网上提交视频作品等线上考核方式对考生进行校测。同时对农村和贫困地区等不具备条件的考生,各校要将考生名单汇总后报省招生办公室,省招生办公室将协调相关部门为考生参加考试提供兜底保障。各校原则上不开展任何形式的现场考核。
三、
各校高职自主招生(面向普通高中生)的工作方案须于4月8日前报省招生办公室备案。方案经省招办备案同意后,各校方可向社会公布。
四、
各有关高职院校要统筹推进新冠肺炎疫情防控和高职自主招生工作,切实做好疫情防控,保障招生质量,维护考试的公平公正。
其他相关工作按照《广东省教育厅关于做好2020年高等职业院校自主招生工作的通知》(粤教考函〔2020〕1号)文件要求执行。
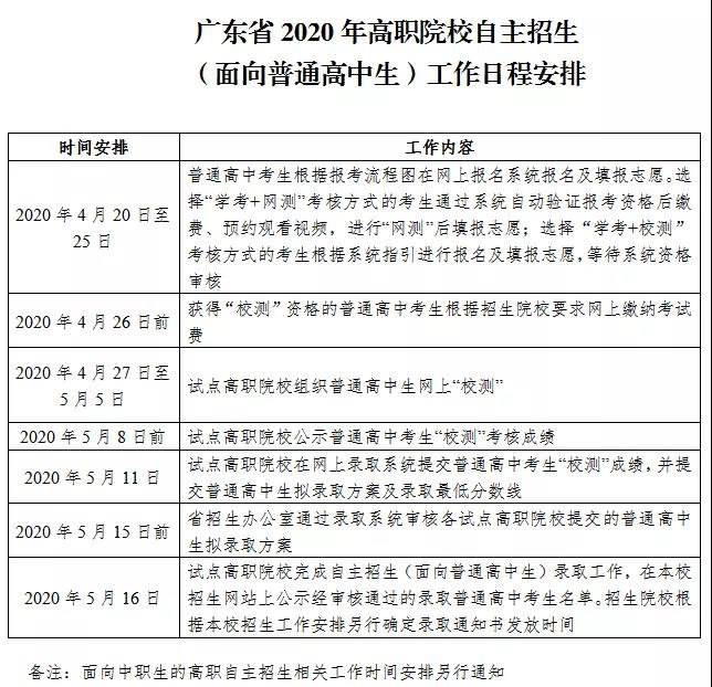
以下是广东省2020年高职院校自主招生(面向普通普通高中生)工作日程安排
回复【粤课堂】,查看下载指引,问题解答,以及更多课堂信息。





