肇庆市端州区2022年公办小学一年级招生报名办法
✎报名对象:2016年8月31日及此前出生(年满六周岁),未入读过小学一年级的适龄儿童。
✎主要信息发布:所有招生信息将通过端州区人民政府网站、“端州发布”微信公众号(以下简称微信公众号)和“魅力端州”APP等对外公布。
✎时间安排:有关工作按照既定时间进行,以下如无明确具体时间或有更改,将通过以上信息发布途径另行通知,请家长留意。
✎报名方式:除部分符合政策照顾人员之外,报名采用线上进行(进入微信小程序“粤省事”-“办事”-“教育服务”),不设现场报名,不收取任何纸质材料。
✎其他:家长请按要求为孩子进行预防接种或补种疫苗。教育与卫生健康部门将通过数据技术对报名儿童进行预防接种证查验(无需家长提交验证材料)。
一、端州户籍儿童
报名流程:
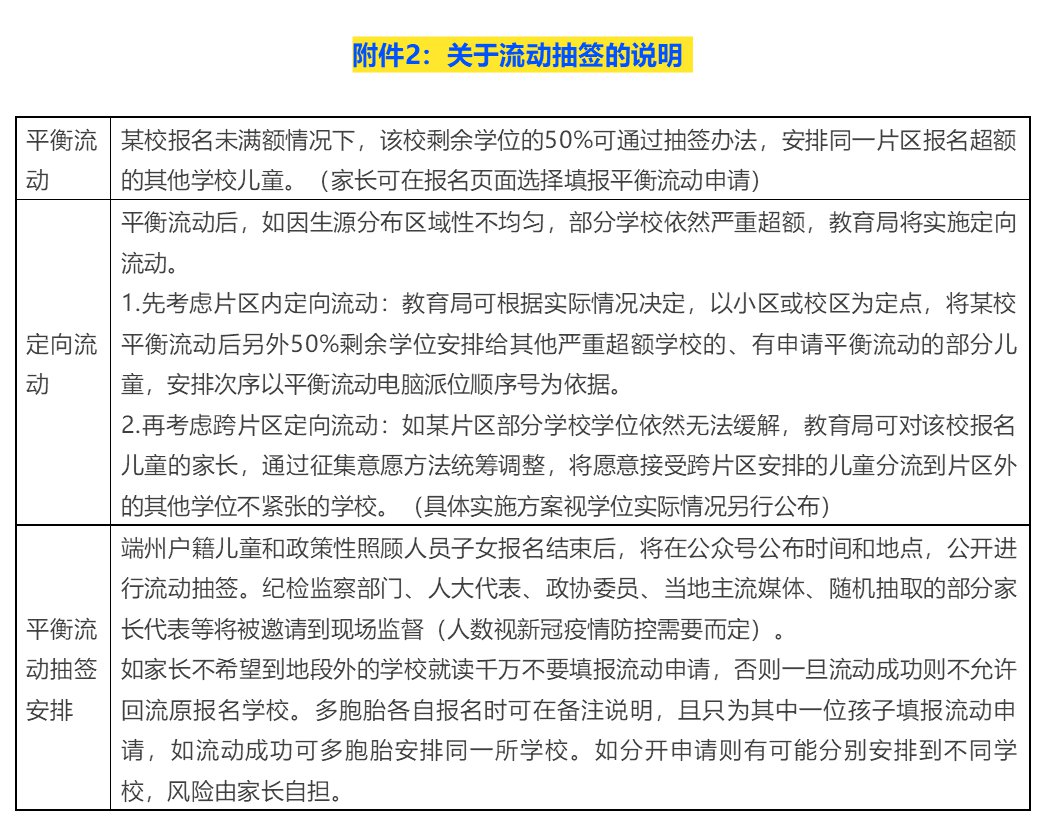
(1)4月1日前(不含4月1日)取得端州户口簿的儿童,安排在4月11-15日报名。报名同时可选择是否参加流动抽签(说明详见附件2)。报名所需的户口簿、房产证明、出生证(或亲属关系证明),可直接通过“粤省事”上传,审核工作由系统处理或相关部门查验;
(2)5月下旬或6月上旬对还有空余学位的学校进行电脑流动抽签;对报名超额学校实施生源分流措施;(2)6月底发放第一批录取通知;
(3)漏报名或4月1日至6月30日之间取得端州区户口簿的儿童,安排在7月4-5日网上补报名(第二批报名),并由教育局根据学位情况统筹安排;原则上不再接受7月1日-8月31日取得端州户籍的儿童报名入读公办学校,可选择到民办学校报名入读。
(4)7月中旬发放第二批录取通知书;
(5)地段依据:
就近入学并不是指就读离自己住址距离最近的学校。
学校的招生地段由区教育部门根据辖区道路和住宅小区人口分布、学校容纳能力、历史沿革等情况进行划分。
4月1日前确认有关户籍和房产信息,之后变更者一律不予认可,2022年公办小学报名地段划分将在4月上旬向社会公布(因近年新建扩建学校较多,考虑生源均衡问题,今年将对部分地段作适当调整)。
端州户籍儿童可以选择以下几种情况作为报名地段依据,部分学校如因学位严重不足无法全部接纳报名儿童,按照以下(1)-(7)的次序及相关先后条件安排学位(同一条件以取得该次序条件的时间先后为序,其中最近三学年未在正规幼儿园实际在册就读的儿童,在相同次序中最后安排,如因家庭经济或身体原因未接受学前教育者提交佐证则不受该限制)。如学校报名人数超额导致无法在报名地段安排的儿童,由教育部门分流生源统筹安排学位。
特别说明:
1.部分儿童可能同时符合以上不止一个次序依据,家长可根据实际情况选择其一作为报名依据,风险由家长自担。
2.户籍确认以取得正式户口簿为准,房产确认以取得正式产权为准,而非申请或办理过程中的时间。
3..有关房产必须为住宅用途,商业用公寓、商铺、车位、写字楼或其他用途等不作为地段依据。
二、符合政策性照顾人员子女
报名条件:《暂行办法》及其他教育优待政策所规定的人员(如现役军人、持人才绿卡者、持重大项目投资绿卡者、消防救援抚恤对象等)子女。
报名流程:4月18日至22日到端州区教育局提交有关证明材料;经端州区教育局审核,确认符合政策的儿童,按有关文件要求安排学位
三、具有积分资格的非端州户籍儿童
招生原则:在端州户籍儿童、符合政策性照顾人员子女两类录取通知发放完毕后,视公办学校学位空余情况而定。
报名条件:端州区居住且至少2022年1-6月份在端州区辖区单位服务并缴纳社会养老保险(或在端州区经营个体工商或企业)的人员子女。
报名流程:
(1)5月24日-28日家长通过微信小程序“粤省事”线上申请。报名时无需提交纸质材料,直接在“粤省事”线上提交或由相关部门查验,包括:①儿童及父母的户口簿;②儿童出生证;③儿童父或母为法人的个体工商营业执照(此项仅儿童父母无缴纳社会养老保险者需提供);④儿童父母双方或一方的居住证(此项仅儿童父母为非肇庆市居民的需要提供);⑤儿童父母或祖辈有效的房产证明或租赁证明;⑥其他加分资料:儿童父母有效学历证明、技术职称证明、有效的工商营业纳税证明、区级以上党政机关有效的表彰证明。(后期对部分存疑材料可能会通知家长现场查验)
(2)6月份通过数据系统或交有关部门,对报名材料进查证、审核。
(3)7月上旬公布可接收积分入学儿童的学校及学位数;
(4)7月下旬确认积分分数,并填报有关志愿;
(5)适时公布有关学校积分录取线,对达到学校积分录取线的儿童发放录取通知。
温馨提示
1.报名和录取通知发放是按全区统一时间进行,报名时间截止后无法补报或修改,逾期未报名或逾期无故不领取录取通知书的一律视为放弃学位。
2.所有报名填报的资料信息务必真实。提供失效、不符合条件或虚假资料视为无效报名,由此造成的后果,由家长负责。端州户籍儿童将由区教育局统筹安排学校,不保证能安排在地段学校;非端州区户籍儿童不予安排公办学位;情节严重者交由相关部门处理。
3.家长须按照每所学校公布的招生范围和接受申请学位类型,对照自己的条件申请规定学校的学位。未按照公布的招生范围和学位类型申请学位,视为为无效申请。
4.请家长按照有关指引,通过正常程序、正当渠道报名,请勿相信不法机构及个人以帮忙安排学位为名骗取财物,以免上当受骗。所有招生信息将通过“端州发布”微信公众号、“魅力端州”APP对外公布对外公布。(为减少现场咨询造成人群密集,部分热心志愿者老师开设了个人公众号可提供义务咨询解答,有需要的家长可选择性地关注有关信息或线上咨询。)
5.以上解释权归端州区教育局。
报名期间咨询电话:2232095
端州区纪委监察机关举报电话:12388-1
肇庆市公安局端州分局举报电话:2222855
端州区教育局监察室举报电话:2250547





