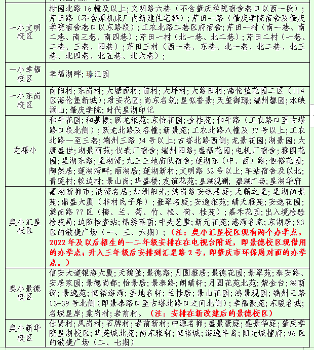
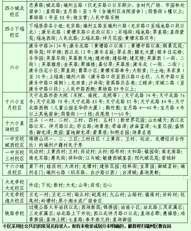
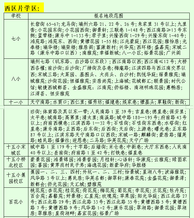
肇庆端州区小学一年级2022年公办学校报名地段划分
【东片区学校】
【西片区学校】
【端州区民办学校(小学)联系方式】
【特殊学校报名联系方式】
各位家长:
由于近期教育部出台了有关义务教育招生方面的文件通知,端州区现正在对现行招生政策、报名材料审核等事项进行查对,避免出现不符合新文件要求的内容。经研究,决定将端州区户籍第一批报名时间延后一周(即原定的4月11至15日,延迟到4月18至22日进行),其他招生安排事项不变。给家长带来不便敬谅。
温馨提示:招生入学问题咨询请致电:0758-2232095。
肇庆市端州区教育局
2022年4月8日





