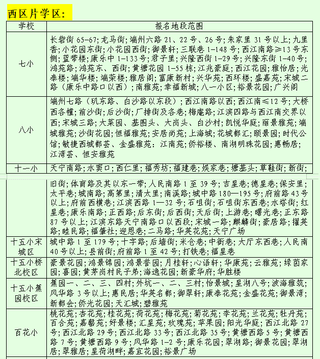
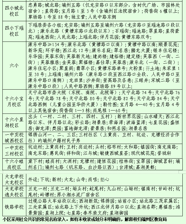
肇庆2022年端州区公办小学一年级招生地段(西区片学区)
➤报名对象:2016年8月31日及此前出生(年满六周岁),未入读过小学一年级的适龄儿童。
➤报名方式:除部分符合政策照顾人员之外,报名采用线上进行(进入微信小程序“粤省事”-“办事”-“教育服务”),不设现场报名,不收取任何纸质材料。
端州区2022年公办小学一年级具体报名时间为:4月18至22日
➤主要信息发布:所有招生信息将通过端州区人民政府网站、“端州发布”微信公众号(以下简称微信公众号)和“魅力端州”APP等对外公布。
时间安排:有关工作按照既定时间进行,以下如无明确具体时间或有更改,将通过以上信息发布途径另行通知,请家长留意。





