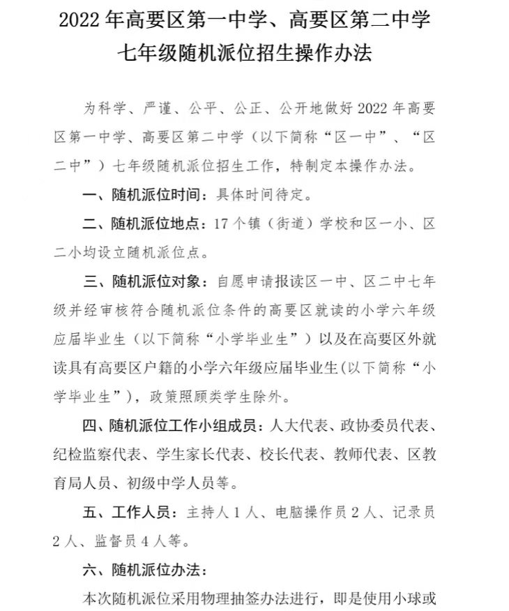
肇庆高要区第一中学和第二中学招生指南
近日,高要区教育局发布《2022年高要区第一中学、高要区第二中学七年级招生试行办法(征求意见稿)》。
文件显示,两所学校招生办法分为直接招生、随机派位招生,初定2022年6月上旬报名(具体时间待定)。
具体政策如下:
一、招生对象和条件
区一中、区二中七年级招生对象和条件为高要区就读的小学六年级应届毕业生(以下简称“小学毕业生”)以及高要区外就读具有高要区户籍的小学六年级应届毕业生(以下简称“小学毕业生”)。
申请报读区一中、区二中七年级的小学毕业生必须品行端正,有完全独立学习能力,身心健康、自觉性及行为习惯良好,能适应全寄宿生活。
二、招生人数和招生控制数
2022年区一中、区二中初中部七年级计划招生分别为300人和600人,共900人。面向本区各镇(街道)、区直小学招生。
根据区一中、区二中初中部的办学规模和兼顾片区(南岸片区)的原则,按照两所学校初中部计划招生人数占全区小学六年级应届毕业生人数的比例,确定各镇(街道)学校推荐入读区一中、区二中七年级招生控制数。
三、报名时间、报名地点
初定2022年6月上旬(具体时间待定)。
各镇(街道)学校及区直小学设立报名点。
四、报名办法
凡是符合申请报读区一中、区二中七年级招生条件的小学毕业生到相应镇(街道)学校及区直小学报名点报名。小学毕业生报名时只可选择区一中、区二中其中一所学校填报,填报时要如实填报信息和提交真实材料,不得弄虚作假,否则视为自动放弃报名资格。
(一)在高要区就读的小学毕业生,如符合条件并自愿申请报读区一中、区二中七年级的,在现就读学校报名,填写并提交《高要区报读区一中、区二中七年级学生信息表》
(二)在高要区外就读具有高要区户籍的小学毕业生,如符合条件并自愿申请报读区一中、区二中七年级的,须回本人户籍所属镇(街道)设立的报名点报名,填写并提交《高要区报读区一中、区二中七年级学生信息表》(需原就读学校盖公章),同时提交学生本人户口簿复印件、学籍信息表等资料。
(三)政策照顾类的小学毕业生报名时还需如实提交相关证明材料
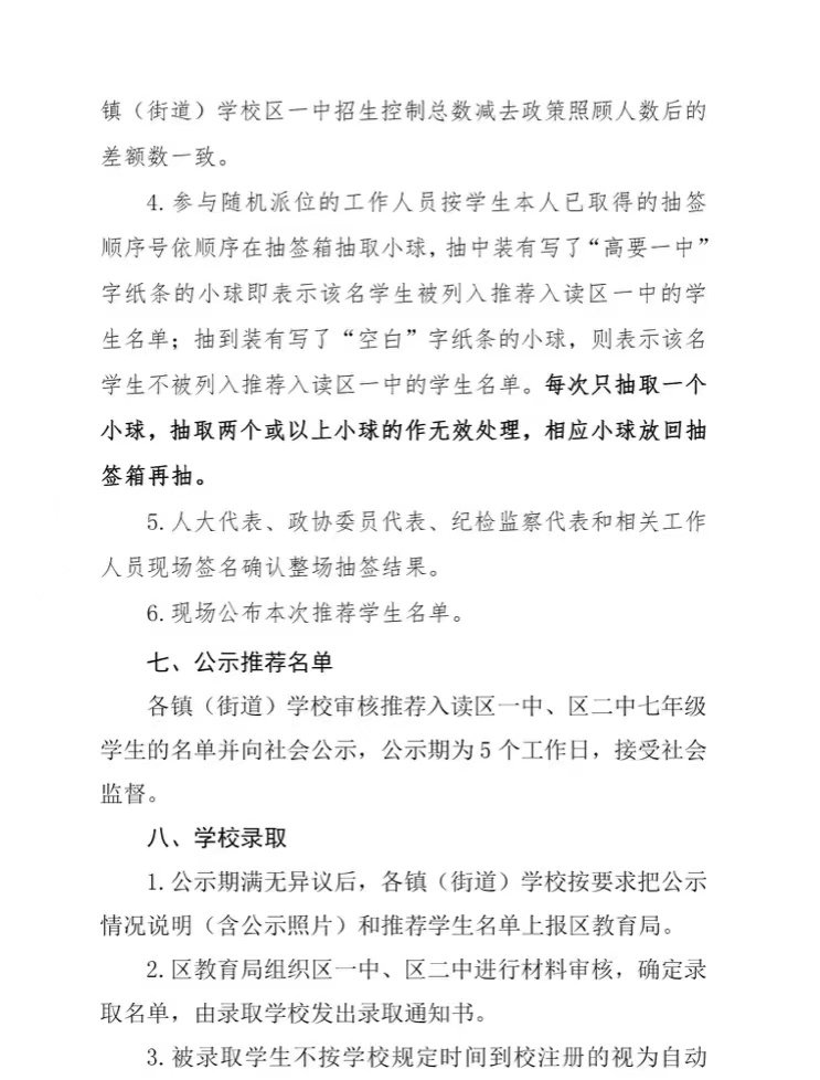
(四)符合申请报读区一中、区二中七年级招生条件的小学毕业生如是双(多)胞胎的,每人分别报名,参加随机派位招生时每人使用一个抽签顺序号参与抽签,抽签结果只代表其个人。
(五)报名截止后,各报名点不再接受小学毕业生报名,逾期不报名的视为自动放弃报名资格。
五、公示报名名单
报名截止后,各报名点对符合报名条件的小学毕业生进行公示,公示期为5个工作日,接受社会监督。
六、招生办法
(一)直接招生
1.政策照顾招生。区一中、区二中七年级政策照顾类必须符合政策照顾条件,招生对象为:
①因公殉职或被认定为烈士的抗击新冠肺炎疫情一线医疗卫生工作人员的子女。
②驻高要现役军人的子女及烈士子女、因公牺牲、因公伤残军人的子女。
③高要工作的“杰才卡”持卡人的子女或孙子女、外孙子女。
④高要在职消防救援人员的子女,烈士、英雄模范和因公牺牲、1-4级因公伤残消防救援人员的子女。
2.各镇(街道)学校小学毕业生申请报读区一中、区二中七年级人数分别少于或等于招生控制数的,直接确定推荐学生名单。少于招生控制数的差额数原则上由区教育局根据实际情况统筹安排入读区一中、区二中七年级。
(二)随机派位招生
1.各镇(街道)学校小学毕业生申请报读区一中、区二中七年级人数分别多于招生控制数的,实行随机派位方法招生。
2.随机派位方式确定推荐入读区一中、区二中的学生数为本镇(街道)学校的招生控制总数减去本镇(街道)学校政策照顾招生数的差额数。
3.随机派位以镇(街道)学校为单位,由人大代表、政协委员代表、纪检监察代表、学生家长代表、校长代表、教师代表、区教育局人员、初级中学人员等成员组成工作小组,通过随机派位方法确定本镇(街道)学校推荐入读区一中、区二中七年级学生名单,额满即止。





