濠江区2021年义务教育学校招生工作问答
一、今年小学适龄儿童何时开始报名?如何报名?
答:今年小学适龄儿童报名于2021年7月5日8:30---7月9日17:30进行,报名时扫描二维码关注“南方e校通”微信公众号,进入“濠江区中小学招生入学服务平台”微信的“小学”报名入口,填写适龄儿童相关个人资料(学生个人信息、户籍所在地、居住地等信息,上传相对应的佐证材料)并填报志愿,填妥所有资料信息和志愿后,可以先点“保存”,保存状态下,家长还可以对填写信息和佐证材料进行修改。确认无误后,点击“提交”,一旦点击“提交”,将无法再对填报信息资料的任何内容进行修改。点击“提交”后,才完成报名手续,如果没有点击“提交”的,则尚未完成报名手续。“濠江区中小学招生入学服务平台”报名系统将在7月9日17:30后关闭。
二、非濠江区户籍的适龄儿童能否在濠江区申请学位?
答:在本区范围内同一居住地连续居住并依法缴纳社会保险费满一年(截至2021年6月24日)、有稳定职业的居住证持证人子女与常住户口学生同等接受义务教育。随迁子女的父母或其他法定监护人需提交以上相关有效凭证向居住地服务范围内小学提出入学申请。有空余学位的学校按照有关规定,招收随迁子女入学,如申请人数少于或等于空余学位,全部给予安排入学;如申请人数多于空余学位,则实行电脑随机摇号录取。
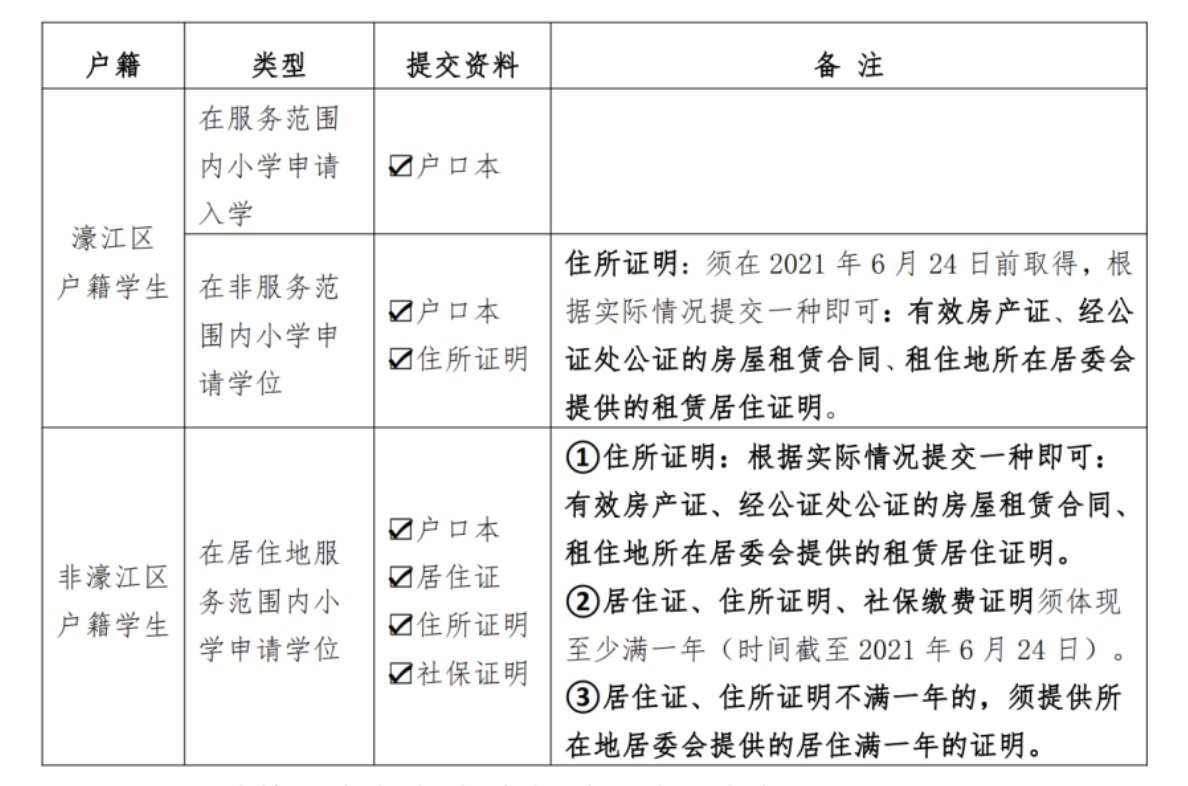
三、小学一年级网上报名需要上传什么佐证材料?
答:不同类别的学生可以对照下表提供学生和父母(或法定监护人)相对应佐证材料:
四、适龄儿童如何申请暂缓入读一年级?
答:适龄儿童少年因身体状况或特殊情况,确需延缓入学的,由其父母或其他法定监护人向区教育局教育股提出书面申请,同时提供户口本及其它证明材料的原件及复印件,获批准后方可缓学。延缓入学期满,应当入学接受义务教育。
五、今年小升初于什么时候开始报名?如何报名?
答:今年小升初报名于2021年7月5日8:30---7月9日17:30进行,报名时扫描二维码关注“南方e校通”微信公众号,进入“濠江区中小学招生入学服务平台”微信的“中学”报名入口,填写学生个人资料及志愿信息,完成信息采集工作。“濠江区中小学招生入学服务平台”报名系统将在7月9日17:30后关闭。
六、在区外就读小学的濠江区户籍毕业生,可以回濠江区就读初中吗?在本区就读的小学毕业生,因家庭居住地变更,可以选择到非对口直升公办初中就读吗?这些情况该如何申请学位?
答:以上类型的学生须于7月9日前持学生和父母(或法定监护人)相关材料到区教育局教育股提出申请:
经审核,符合报名条件且申报材料齐全的,可在现场进行报名并填报志愿。
七、小升初学生填报志愿时可以填报哪些学校?可以不填报民办学校和寄宿学校吗?
答:我区小学毕业生可填报1所本区民办学校(广大实验学校)、1所市属民办学校(金中南校或粤东明德)、1所跨区(县)招生民办学校和2所本区公办学校(其中1所为对口直升学校,1所为寄宿学校,寄宿学校可选择濠江华附或礐石中学)。自愿报读民办学校或本区寄宿学校的,先参加民办学校和本区寄宿学校电脑随机摇号录取。被民办学校和本区寄宿学校录取的,不再参加我区其他公办学校的录取;没有被民办学校和本区寄宿学校录取的,将参加我区其他公办学校录取。
民办学校、寄宿学校为自愿选择,学生根据自己实际情况填报志愿,可不填报。作为父母或法定监护人,填报民办学校和寄宿学校志愿时,要提前了解学校的办学条件、收费标准等,同时要充分考虑学生的身体状况、饮食起居习惯等,避免出现无法承担学费、无法适应内宿生活等情况。
八、小升初志愿是按照什么顺序来录取?
答:我区严格执行上级的有关要求,按照“本区民办学校--本区寄宿学校--市属民办学校--跨区(县)民办学校--本区其它公办学校”的顺序进行招生录取。被录取的学生,将不再参加后续批次学校的录取。
九、如何知道自己被哪所学校录取?
答:每个批次的录取结果在“濠江区中小学招生入学服务平台”公布,并通过微信推送信息,其中电脑随机摇号的学校当场公布录取结果。录取学校对招生结果进行公示。各批次录取时间为:
十、同一适龄儿童是否可以同时在不同区县之间进行学位申请?
答:每一名适龄儿童只能在本市其中一个区县进行学位申请,已在其他区县报名申请学位的,无法在濠江区申请学位。
十一、学生什么时候进行注册入学?
答:录取结果公布后,学生必须于8月13- -15日到录取.学校进行注册。逾期未注册的学生,视同为自动放弃录取资格。
十二、濠江区中小学招生入学服务平台入口

十三、如对招生工作政策、报名流程、学校办学情况有疑问,要如何咨询?
区教育局和各招生学校均设招生入学工作咨询电话,咨询方式见下表。





