广东省2021下半年教师资格面试网上报名
➤网上报名时间:2021年12月9日-12日。
符合面试报考条件的考生在报名时间内,登录“NTCE-中国教育考试网”按照栏目指引进行网上报名,准确填写面试类别、面试科目和面试考区等信息。报名时间截止后,报名系统将自动关闭,不再受理考生报名。
内地考生可选择户籍所在地、居住地(须办理当地居住证且在有效期内)、就读学校所在地(仅限普通高等学校三年级及以上的全日制学生、毕业学年的全日制专科学生、幼儿师范学校毕业学年全日制学生和全日制在读研究生,含港澳台学生)为报考考区。高校在校生在报名前应充分了解本校寒假放假时间,可选择在户籍所在地或就读学校所在地报考。港澳台居民可选择居住地、教师资格考试笔试报考地为报考考区。
日语、俄语科目不再集中安排考试,报考以上科目的考生可选择户籍所在地、居住地和就读学校所在地为报考考区。
广州市报考中职专业课教师和中职实习指导教师的考生须选择“广州中职专业课考区”为报考考区,其他考生(含中职文化课考生)选择户籍所在地、居住地和就读学校所在地为报考考区。
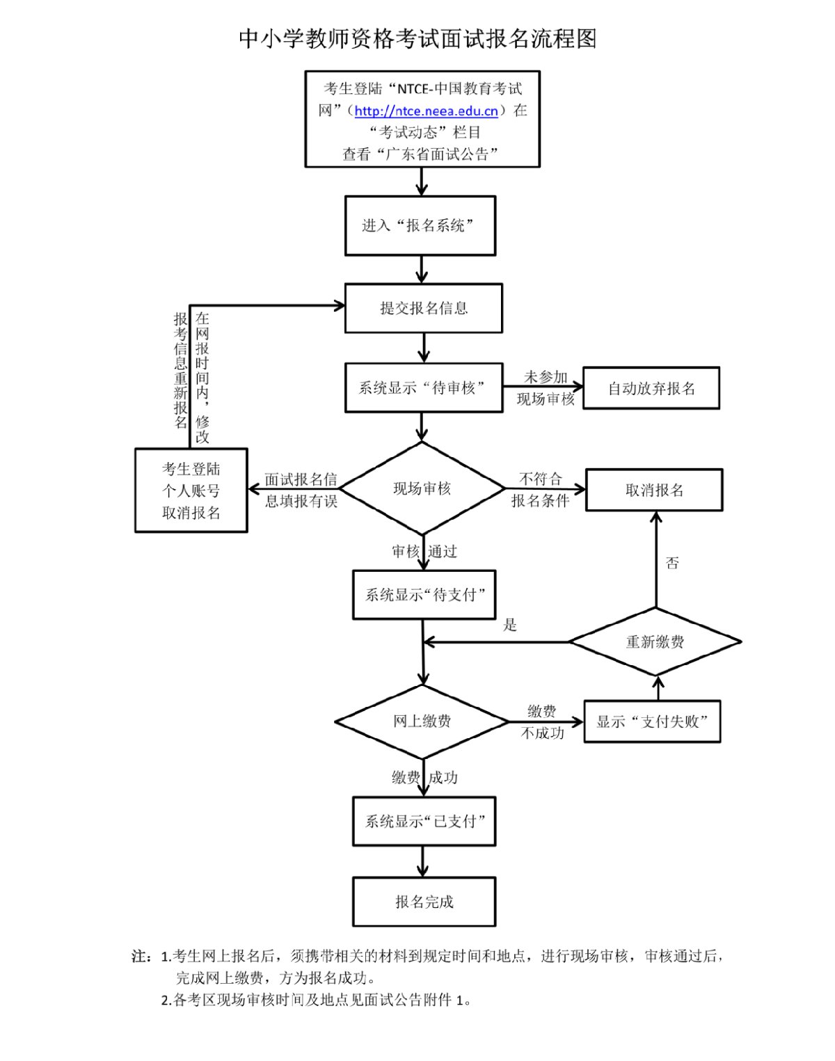
➤面试报名流程如下:
>>>>>





