根据《大亚湾开发区2021年义务教育阶段起始年级招生工作方案》,制定本指南。
一、招生对象
大亚湾区户籍适龄儿童少年以及其父或母在大亚湾区居住、有合法稳定职业及住所的适龄儿童少年。
一年级招生对象必须年满六周岁(即2015年8月31日及之前出生),已取得小学学籍的适龄儿童不在招生范围内;七年级招生对象必须是六年级应届毕业生,已取得初中学籍的适龄少年不在招生范围内。
二、招生原则
(一)免试就近入学原则
义务教育阶段学校招生坚持“属地管理、以学区为主”的原则,以户籍地和实际居住地为依据,实行划片区免试就近或相对就近入学。
(二)公开公平公正原则
全面推行“阳光招生”,按规定要求及时向社会公开招生入学相关信息,公平公正地执行招生程序,并接受社会群众监督。
(三)公民办学校同步招生原则
规范民办学校招生行为,民办学校与公办学校同步招生,统一网上报名。适龄儿童少年可以同时申请大亚湾区公、民办学校各1所,但只能被1所学校录取。民办学校报名人数超出招生计划数的,实行电脑摇号录取。
三、招生计划及公办学校学区划分
(一)招生计划
根据《惠州市教育局关于做好2021年义务教育招生入学工作的通知》要求,各中小学要严格按标准班额编班,小学不超45人,初中不超50人。2021年秋季学期,全区义务教育阶段公办一年级计划招收5760人,民办一年级计划招收1611人,公办七年级计划招收3100人,民办七年级计划招收1509人。各学校具体招生计划详见《2021年大亚湾区义务教育阶段学校起始年级招生计划及学区划分情况》(附件2)。
(二)公办学校学区划分
1.中学七年级:面向学区内户籍、常住人口适龄少年招生。学区划分情况详见附件2-3。
2.小学一年级:以街道为单位,依据人口分布、地理状况、地段内学校规模和生源情况,按照就近或相对就近原则划定每所公办小学的招生范围。学区划分情况详见附件2和附件4-6。
3.部分公办小学实行大学区积分入学招生办法
根据地理位置相对就近、教育均衡程度相当、学校相对集中的要求,对非大亚湾区户籍适龄儿童实行大学区积分入学招生办法。
(1)在澳头街道划分2个大学区:
①澳头第一小学大学区(含澳头第一小学、澳头实验学校小学部、光亚小学、澳头第一小学红树林分校4所学校招生区域);
②澳头中心区大学区(含澳头第二小学、育英小学、黄鱼涌小学3所学校招生区域)。
(2)在西区街道划分4个大学区:
③西区第一小学大学区〔西区第一小学、西区第一小学科创园分校、西区第六小学、兴汉小学、龙山小学、西区第五小学(暂定名)6所学校招生区域〕;
④西区第二小学大学区〔西区第二小学、崇德小学、卓越配建学校小学部(暂定名)3所学校招生区域〕;
⑤西区第三小学大学区(西区第三小学、荷茶小学和樟浦小学3所学校招生区域);
⑥道南小学大学区(道南小学和北大新世纪大亚湾实验学校2所学校招生区域)。
(3)居住在上述6个大学区内的非大亚湾区户籍适龄儿童,只能申报1所所属大学区内的公办小学。
(4)积分按照全区统一的积分标准计算,在申请人所申请的学校内按积分高低依次录取。
(5)公办小学大学区积分入学招生办法不适用于公办学校第一批招生。
4.均衡公办初中教育资源,调整部分公办初中学区划分。
为了均衡教育资源及公办初中学校积分入学分数,将澳头街道公办初中学区划分作以下调整:
(1)根据相对就近入学原则,将隶属澳头街道靠近大亚湾第一中学初中部(即大亚湾第四中学项目,位于西区龙山八路)的区域(部分澳头中心区及部分妈庙村)划入大亚湾第一中学初中部招生范围(具体划分见附件2-3)。其中,大亚湾第一中学初中部招生范围内,属妈庙村的原居民可自行选择就读大亚湾第一中学初中部或澳头实验学校初中部,但只能选择其中一所。
(2)结合大亚湾第三中学现有住宿条件的实际情况,在澳头街道居住的大亚湾区外户籍人员随迁子女可申请大亚湾第三中学积分学位。
四、招生批次及录取办法
(一)公办学校
以适龄儿童少年是否为大亚湾区户籍分两批次招生。
1.第一批:大亚湾区户籍[2021年5月26日(含)前入户]及符合第一批招生对象的适龄儿童少年。
录取办法:如符合条件的第一批预登记人数未超出学校招生计划数,直接录取;如符合条件的第一批预登记人数超出学校招生计划数,则按以下顺序录取:学区内户籍生-跨学区户籍生。如预登记的学区内户籍生超出招生计划数,则按入户大亚湾时间的先后顺序依次录取,录满为止。未被录取的第一批适龄儿童少年由区宣教局统筹安排到就近有空余学位的公办学校就读。
2.第二批:非大亚湾区户籍适龄儿童少年。非大亚湾区户籍适龄儿童少年通过积分入学办法(见附件1)申请学位。
录取办法:各学校根据录取完第一批次学生后剩余的学位数,按积分高低排序确定录取对象。如总积分相同,则根据积分项目先后顺序,按积分项目的积分高低依次录取;如总积分相同,各项目得分也相同,则根据积分项目先后顺序,按积分项目办理时长依次录取。
(二)民办学校
1.招生批次
第一批:本校教职员工及该校举办者的子女。
第二批:本校小学直升初中的学生。
第三批:大亚湾区户籍、大亚湾区异地务工人员随迁子女。
2.录取办法
学校按照“第一批→第二批→第三批”顺序依次招生,采取分批次直接录取与电脑随机摇号录取相结合的办法。
(1)如当前招生批次报名人数少于招生计划数,给予全数录取。
(2)当某批次剩余学位不能满足该批次报名人数直接录取时,则对该批次报名学生实行电脑随机摇号录取(后面批次不再有参加电脑随机摇号录取的机会)。
3.结果公示及报名注册
电脑随机摇号工作结束后,区宣教局和各民办学校公布摇号录取结果,摇号结果公布之日起3天之内完成缴费注册,逾期未注册的视作自动放弃入读。
五、学位申请方式和时间
(一)公办学校
第一批:家长通过手机微信关注“惠上学”公众号,于5月23日早上8:00至26日下午18:00期间进入“大亚湾区公办学校一年级、七年级第一批网上报名系统”预登记申请学位。澳头第二小学、育英小学、西区第六小学、荷茶小学学区范围内的户籍适龄儿童及以下3种情况的学位预登记申请者需携带相关资料于5月23日至26日(早上8:30-12:00,下午2:30-17:30)到学校现场申请:①跨学区;②其父或母在大亚湾区投资、就业或与本地户籍配偶团聚并长期居住大亚湾的港澳台户籍适龄儿童少年;③网上预登记申请学位不成功的。
符合第一批预登记学位申请条件,逾期未申请者,视为放弃学位申报,不再接受补报名。剩余学位将统一对外公布用于第二批积分入学招生。
第二批:家长于6月17日至20日(早上8:30-12:00,下午2:30-17:30)期间携带相关资料到孩子所申请就读的学校现场报名。
说明:报名先后顺序不影响录取结果,建议家长错峰前往学校报名。前往报名需提供粤康码,并佩戴口罩。
(二)民办学校
1.民办学校与公办学校同步招生
民办学校实行“现场网上申报”方式报名。家长按批次在规定时间内携带相关资料到学校现场网上申报学位。各环节时间安排如下:
如当前招生批次报名人数少于招生计划数,给予全数录取。
当某批次剩余学位不能满足该批次报名人数直接录取时,则对该批次报名学生实行电脑随机摇号录取(后面批次不再有参加电脑随机摇号录取的机会)。摇号方案另行通知。
2.招收生源规定
民办学校应优先满足大亚湾区生源入读,大亚湾区生源报名人数达不到招生计划数的民办学校方可招收大亚湾区外惠州市内生源。随迁子女生源地的界定,以随迁子女父母或者其他法定监护人的居住证为依据。
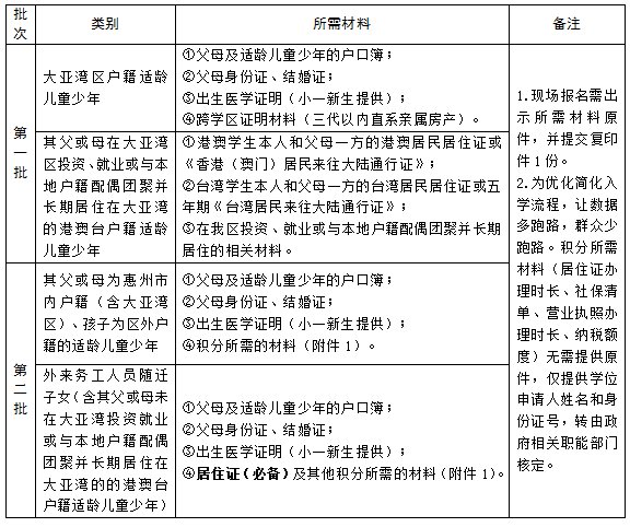
六、公办学校现场申请学位所需材料
七、民办学校申请学位所需资料
八、政策性照顾对象学位申请办法
烈士子女、符合条件的现役军人子女、公安英烈和因公牺牲伤残公安民警子女、消防救援人员子女及其他各类优抚对象的子女;民营企业、新升规工业企业引进的外地户籍高层次人才随迁子女;我区支援湖北抗新冠肺炎医疗队队员或工作在一线的医务防疫人员子女,2020年未享受子女入学政策的,今年可参照我区高层次人才政策享受一次子女入学照顾。欲申请就读公办学校起始年级的政策性照顾对象,由政策性照顾对象父或母所在单位于5月23日-26日(早上8:30-12:00,下午2:00-17:30)将有关证件及资料交到区管委会D604办公室。核实后由区宣教局统筹安排到居住地就近或相对就近的公办学校就读。
九、注意事项
(一)每位适龄儿童少年可申请1所公办学校和1所民办学校学位,但是只能被1所学校录取。同时申报2所及以上公办学校或同时申报2所及以上民办学校的视为无效申报。
(二)被录取的适龄儿童少年需携带户口本或身份证、预防接种证复印件(小一新生)到学校注册。未能在规定时间内办理注册手续的,视为自动放弃,不再保留学位。
十、2021年新建公办学校招生地址
大亚湾第一中学初中部(即大亚湾第四中学项目,位于西区龙山八路)招生点设在西区第一小学;卓越配建学校(暂定名)招生点设在西区第二小学;西区第五小学(暂定名)招生点设在西区第一小学科创园分校。如2021年9月西区第五小学(暂定名)未能按时投入使用,该校招收的学生将到大亚湾第一中学初中部暂时上课。
各学校均已开设招生咨询电话,同时宣教局设立招生咨询及投诉监督电话:0752-5562152(公办招生咨询)、0752-5568162(民办招生咨询)、0752-5562168(投诉监督)。





