2021年惠阳积分入学学位信息 2020惠阳区公立学校学位积分

教育百科2022-07-08 00:13:51佚名

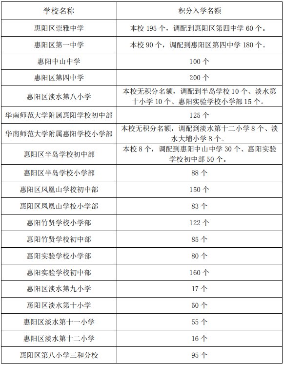
  根据《关于印发<2021年惠阳区义务教育学校招生工作方案>的通知》要求,现将惠阳区公办义务教育学校积分入学名额通告如下:

  

  

  

  

  

本文标签: ,惠阳  ,义务教育  ,现将  ,名额  ,关于印发  

相关推荐

猜你喜欢

大家正在看