根据《惠州市教育局关于做好2022年义务教育招生入学工作的通知》和《大亚湾开发区2022年义务教育阶段起始年级招生工作方案》精神,现将2022年大亚湾开发区义务教育阶段公办学校起始年级招生相关事宜公告如下:
一、招生对象及条件
(一)大亚湾区内户籍适龄儿童、少年。
(二)享受政府相关优待政策人员适龄子女。
(三)大亚湾区外户籍适龄儿童、少年,须满足以下条件之一:
1.其父母(父亲或母亲或其他法定监护人,下同)为大亚湾区户籍。
2.其父母为大亚湾区外、惠州市内户籍,在大亚湾区参加社会保险满一个月(以基本养老保险为准,起止时间为2017年7月1日至2022年6月30日期间,下同)。
3.其父母为惠州市以外户籍,持有大亚湾区有效居住证和参加大亚湾区社会保险满一个月。
(四)国际人士和港澳台居民随迁子女。
根据《惠州市中小学校招收和培养国际学生与港澳台学生管理办法》执行。
◆注意事项:
1.一年级招生对象必须年满六周岁(即2016年8月31日及之前出生),已取得小学学籍的适龄儿童不在招生范围内;七年级招生对象必须是六年级应届毕业生,已取得初中学籍的适龄少年不在招生范围内。如果家长隐瞒事实重新申请学位并被学校录取的,经核实后取消其学位,由此产生的后果家长自行负责。
2.2023年申请大亚湾区义务教育公办学校起始年级学位的非大亚湾区户籍适龄儿童少年,要求截至2023年8月31日前,其申请人须具备大亚湾区12个月(含)以上社保。惠州市外户籍的,还须具备大亚湾区12个月(含)以上居住证。
二、招生原则
(一)免试就近入学原则
义务教育阶段学校招生坚持“属地管理、以学区为主”的原则,以户籍地和实际居住地为依据,实行划片区免试就近或相对就近入学。
(二)公开公平公正原则
全面推行“阳光招生”,按规定要求及时向社会公开招生入学相关信息,公平公正地执行招生程序,并接受社会群众监督。
三、招生计划及学区划分
(一)招生计划
2022年秋季学期,全区义务教育阶段公办一年级计划招收6800人,公办七年级计划招收3820人。各学校具体招生计划详见《2022年大亚湾区义务教育阶段学校起始年级招生计划及学区划分情况》(附件2)。
(二)学区划分
1.中学七年级:面向学区内户籍、常住人口适龄少年招生。学区划分情况详见附件2-3。
2.小学一年级:以街道为单位,依据人口分布、地理状况、地段内学校规模和生源情况,按照就近或相对就近原则划定每所公办小学的招生范围。学区划分情况详见附件2和附件4-6。
3.部分公办小学实行大学区积分入学招生办法
根据地理位置相对就近、教育均衡程度相当、学校相对集中的要求,对非大亚湾区户籍适龄儿童实行大学区积分入学招生办法。
(1)在澳头街道划分2个大学区:
①澳头第一小学大学区(含澳头第一小学、澳头实验学校小学部、光亚小学、澳头第一小学红树林分校4所学校招生区域);
②澳头中心区大学区(含澳头第二小学、育英小学、黄鱼涌小学3所学校招生区域)。
(2)在西区街道划分5个大学区:
③西区第一小学大学区(西区第一小学、西区第六小学、兴汉小学、龙山小学4所学校招生区域);
④西区第一小学科创园分校大学区〔西区第一小学科创园分校、西区第一小学永盛分校、泰丰配建小学(暂定名)3所学校招生区域〕;
⑤西区第二小学大学区(西区第二小学、崇德小学、西区实验学校蓝岸分校小学部3所学校招生区域);
⑥西区第三小学大学区(西区第三小学、荷茶小学和樟浦小学3所学校招生区域);
⑦道南小学大学区(道南小学和北大新世纪大亚湾实验学校2所学校招生区域)。
(3)居住在上述7个大学区内的非大亚湾区户籍适龄儿童,只能申报1所所属大学区内的公办小学。
(4)积分按照全区统一的积分标准计算,在申请人所申请的学校内按积分高低依次录取。
(5)公办小学大学区积分入学招生办法不适用于公办学校第一批招生。
4.均衡公办初中教育资源,调整部分公办初中学区划分。
为了均衡教育资源及公办初中学校积分入学分数,将澳头街道公办初中学区划分如下:
(1)根据相对就近入学原则,将隶属澳头街道靠近大亚湾第一中学初中部(位于西区龙山八路)的区域(部分澳头中心区及部分妈庙村)划入大亚湾第一中学初中部招生范围(具体划分见附件2-3)。其中,大亚湾第一中学初中部招生范围内,属妈庙村的原居民可自行选择就读大亚湾第一中学初中部或澳头实验学校初中部,但只能选择其中一所。
(2)结合大亚湾第三中学现有住宿条件的实际情况,在澳头街道居住的大亚湾区外户籍人员随迁子女可申请大亚湾第三中学积分学位。
四、招生批次及录取办法
以适龄儿童少年是否为大亚湾区户籍分两批次招生。
1.第一批:大亚湾区户籍[2022年6月10日(含)前入户]及符合第一批招生对象的适龄儿童少年。
录取办法:如符合条件的第一批预登记人数未超出学校招生计划数,直接录取;如符合条件的第一批预登记人数超出学校招生计划数,则按以下顺序录取:学区内户籍生→跨学区户籍生。如预登记的学区内户籍生超出招生计划数,则按入户大亚湾时间的先后顺序依次录取,录满为止。未被录取的第一批适龄儿童少年由区宣教局统筹安排到就近有空余学位的公办学校就读。
2.第二批:非大亚湾区户籍适龄儿童少年。非大亚湾区户籍适龄儿童少年通过积分入学办法(见附件1)申请学位。
录取办法:各学校根据录取完第一批次学生后剩余的学位数,按积分高低排序确定录取对象。如总积分相同,则根据积分项目先后顺序,按积分项目的积分高低依次录取;如总积分相同,各项目得分也相同,则根据积分项目先后顺序,按积分项目办理时长依次录取。
五、学位申请方式和时间
第一批:家长通过手机微信关注“hzschool惠上学”公众号,于6月11日早上8:00至14日下午18:00期间进入“大亚湾区公办义务教育学校户籍生网上报名系统”预登记申请学位。澳头第二小学、育英小学、西区第六小学学区范围内的户籍适龄儿童及以下3种情况的学位预登记申请者需携带相关资料于6月11日至14日(早上8:30-12:00,下午2:30-17:30)到学校现场申请:①跨学区;②其父或母在大亚湾区投资、就业或与本地户籍配偶团聚并长期居住大亚湾的港澳台户籍适龄儿童少年;③网上预登记申请学位不成功的。
◆注意事项:
符合第一批预登记学位申请条件,逾期未申请者,视为放弃学位申报,不再接受补申报。剩余学位将统一对外公布用于第二批积分入学招生。
第二批:家长于7月2日至5日(早上8:30-12:00,下午2:30-17:30)期间携带相关资料到所申请就读的学校现场申报。
◆注意事项:
1.符合第二批积分入学学位申请条件的适龄儿童少年,只能申报1所学区或大学区范围内(学区以父或母居住证上的地址为依据)的公办学校,报错学校或逾期未申报者,视为放弃学位申报,不再接受补报名。请慎重选择。
2.申报先后顺序不影响录取结果,请家长错峰前往。现场申报需提供粤康码,并佩戴口罩,按学校要求落实疫情防控措施。
3.所有积分入学项目总分为0分的,不予以录取。
六、招生流程
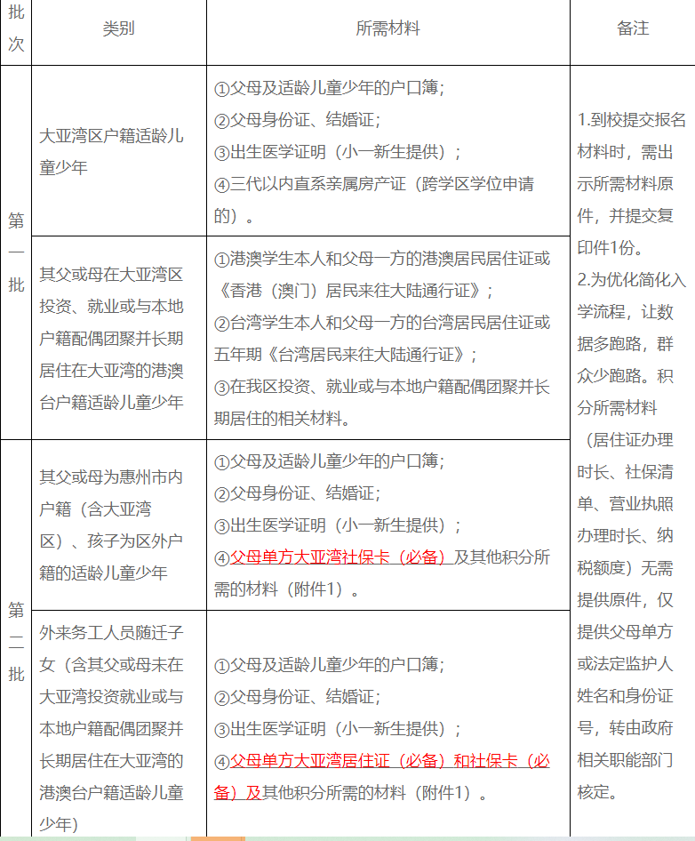
七、申请公办学位所需材料
◆特别说明:
2023年积分入学申请大亚湾区义务教育阶段公办学校起始年级学位的区外户籍适龄儿童少年,要求截至2023年8月31日前,其父母单方或其他法定监护人须同时具备大亚湾区12个月(含)以上居住证和社保。
八、政策性照顾对象学位申请办法
烈士子女、符合条件的现役军人子女、公安英烈和因公牺牲伤残公安民警子女、消防救援人员子女及其他各类优抚对象的子女;民营企业、新升规工业企业引进的外地户籍高层次人才随迁子女;我区支援湖北抗新冠肺炎医疗队队员或工作在一线的医务防疫人员子女,2020年和2021年未享受子女入学政策的,今年可参照我区高层次人才政策享受一次子女入学照顾。欲申请就读公办学校起始年级的政策性照顾对象,由政策性照顾对象父或母所在单位于6月11日-14日(早上8:30-12:00,下午2:00-17:30)将有关证件及资料交到区管委会A509办公室。核实后由区宣教局统筹安排到居住地就近或相对就近的公办学校就读。
九、注意事项
(一)学位申请者需在规定时间内申请学位,逾期未申请者,视为放弃学位申报,不再接受补报名。
(二)被录取的适龄儿童少年需携带本人户口簿或身份证,小一新生还需携带预防接种证明(登陆粤苗APP打印)到学校注册。未能在规定时间内办理注册手续的,视为自动放弃,不再保留学位。
十、2022年新建公办学校招生地址及咨询电话
泰丰配建小学(暂定名)(位于泰丰牧马湖小区内)招生点设在西区第一小学校本部;各学校均已开设招生咨询电话(见附件2),同时宣教局设立招生咨询及投诉监督电话:0752-5562152或5562165(公办招生咨询)、0752-5562168(投诉监督)。
附件1:2022年大亚湾开发区外来务工人员随迁子女申请入读义务教育阶段公办学校起始年级积分办法.doc
附件2:2022年大亚湾区义务教育阶段公办学校起始年级招生计划及学区划分情况.xls
附件4:2022年大亚湾澳头街道公办小学招生范围示意图.jpg
附件5:2022年大亚湾西区街道公办小学招生范围示意图.jpg






