2022珠海金湾区中小学入学招生政策(最新消息)
第一部分 基本原则
一、属地管理原则
根据珠海市教育局2022年普通中小学招生入学工作要求,义务教育阶段学校招生工作由各区教育行政部门具体负责实施,保障适龄儿童少年平等接受义务教育的权利。
二、免试就近入学原则
招生工作禁止组织笔试、面试或任何变相的考试、考核。继续实行按地段划分学区、按学区相对就近入学的办法。未按规定入读小学、初中的择校生,不得参与普通高中指标生分配。我区民办义务教育学校应在区教育局核定的招生范围内招生,原则上主要面向金湾区招生。
三、房户一致优先原则
报读金湾区义务教育阶段公办学校的金湾户籍学生,按自有完全产权《不动产权证》(或《房地产权证》)与《户口簿》一致的登记地址优先统筹安排学位;报读金湾区义务教育阶段公办学校且达到当年金湾区积分入学分数线的随迁子女,视学位情况,可按其自有完全产权《不动产权证》(或《房地产权证》)与《广东省居住证》一致的登记地址统筹安排学位。
四、班额规范原则
加强招生管理,明确控制招生班额。根据《广东省义务教育标准化学校标准》要求,小学一年级不超过45人,初中一年级不超过50人(异地务工人员随迁子女占30%以上的学校,小学不超过50人,初中不超过55人)。
第二部分 义务教育阶段公办学校新生招生
一、招生区域范围
金湾区义务教育阶段公办学校按教育行政部门划定的区域招生,因学校报名且符合条件人数超出本学区学位数需对部分学生进行统筹调配除外(招生范围及咨询电话详见附件1)。
二、招生对象
(一)小学一年级招生对象为6周岁以上(2016年8月31日以前出生,含8月31日)且未入读小学的适龄儿童。
(二)初中一年级招生对象为接受完规定年限小学教育的2022年应届小学毕业学生。
具体分为以下四类:
1.具有金湾区户籍的适龄儿童少年(以下简称“金湾户籍学生”)。
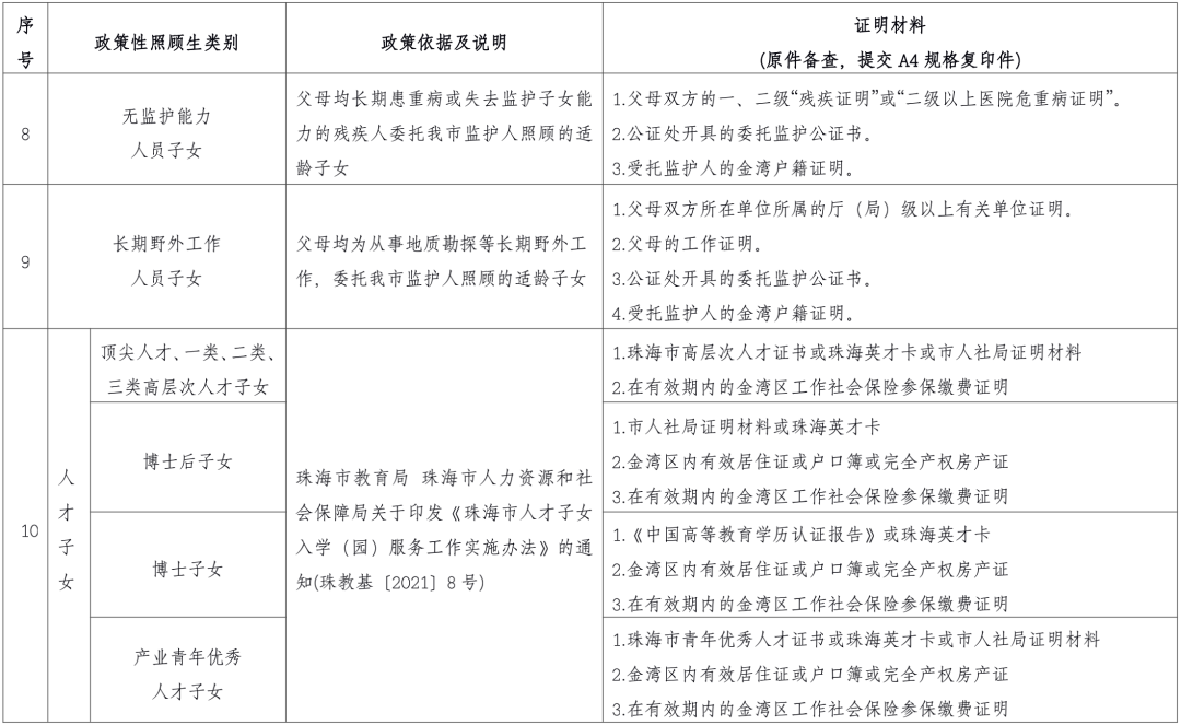
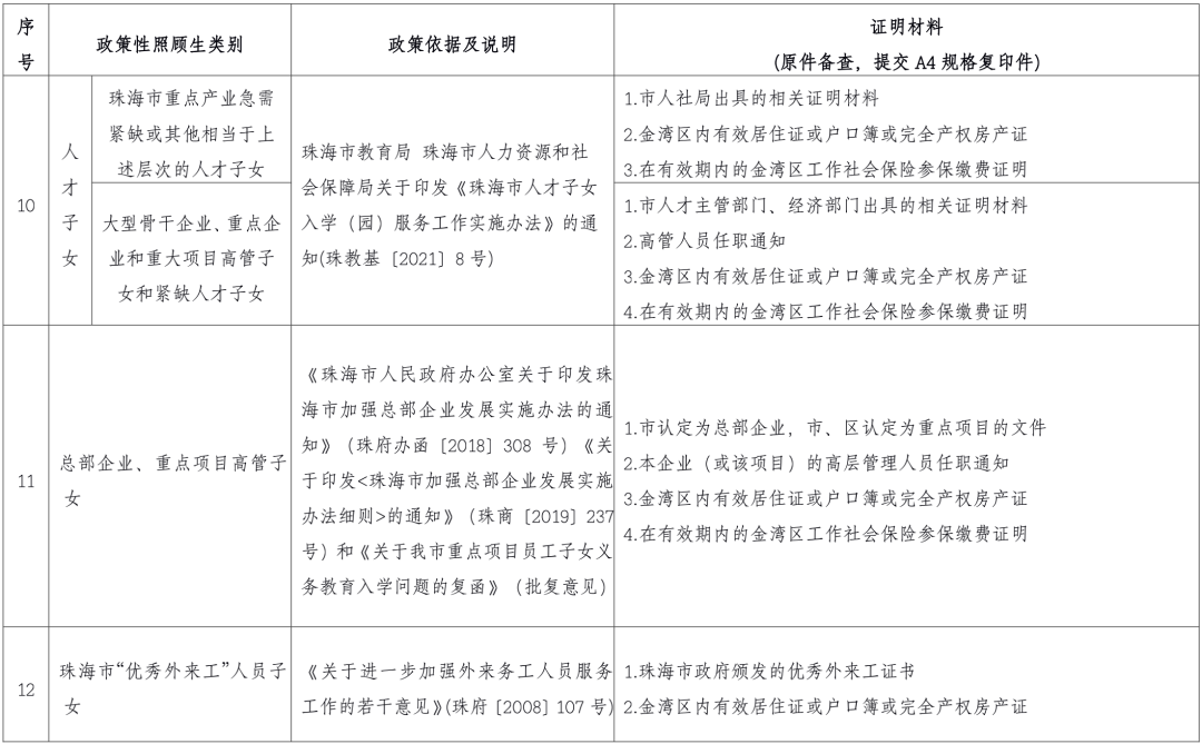
2.金湾区内符合珠海市、金湾区规定的政策性照顾类适龄儿童少年(以下简称“政策性照顾生”)。
3.户籍在金湾区外珠海市内,符合跨区报读条件的适龄儿童少年(以下简称“跨区报读学生”)。
4.达到2022年金湾区积分入学录取分数线的适龄儿童少年(以下简称“积分入学学生”)。
适龄残疾儿童少年,可向特殊教育学校申请学位。符合金湾区公办学校入学资格,申请随班就读的轻度残疾儿童少年,可安排学校学位;不能到校就读的重度残疾儿童少年,可向区教育行政部门申请,由其学区学校建立学籍和送教上门。
因身体状况确需延缓入学的金湾户籍学生,由其父母或其他法定监护人向区教育行政部门提出书面申请,经批准后可延缓入学;期满,应立即入学。
三、报名时间和方式
(一)报名时间
5月8日上午9:00至5月31日下午6:00。凡在规定时间内完成网上报名申请学位的,均为有效申请,与报名先后无关。新生户籍于报名截止后迁入金湾区的,须在8月31日前持相关有效证件到招生窗口提交书面申请,核定后可办理补报名手续,逾期不再受理。
(二)报名方式(网上报名)
●通过电脑登录“金湾区义务教育小一招生系统”(http://14.29.71.19:8860/visitzhjwgbxyzsjz)和“金湾区义务教育初一招生系统”(http://14.29.71.19:8860/visitzhjwgbcyzsjz)进行报名;
●或通过手机关注微信公众号“金湾教育”点击“招生入学”专栏进行报名。所有新生均需通过招生系统进行报名,未在系统完成报名的原则上不予受理。
1.小学一年级新生(报名流程详见系统操作指南)
用学生身份证号码注册,根据要求逐项填写基本信息,完成报名流程。
2.初中一年级新生(报名流程详见系统操作指南)
(1)在珠海市就读的小学毕业生,无须自行注册,可直接登录招生系统完成报名流程。
(2)在珠海市外就读的小学毕业生持身份证或户口本到规定的招生窗口进行注册,注册后登录招生系统并完成报名流程。
(三)招生窗口
为方便群众,区教育局在三灶镇、红旗镇、平沙镇、南水镇设立招生窗口,负责咨询、接收复审材料、协助报名等相关工作。招生窗口地址、联系电话如下:
★三灶镇
地址:三灶镇中心小学东门旁(原三灶学区管理办公室)
联系电话:0756-6165222
★红旗镇
地址:藤山一路132号藤山居委会社工服务站(原红旗镇学区管理办公室二楼)
联系电话:0756-6808840、0756-6808841
★南水镇
地址:南水镇党群服务中心(南水镇文化中心内)
联系电话:0756-7268420
★平沙镇
地址:平沙镇党群服务中心
联系电话:0756-7752754
四、招生流程
(一)网上报名(5月8至31日)
登录网上招生系统, 根据网上操作指引,按照申请类别,对应填写报读学校、个人信息、家长信息、房产信息、政策性照顾信息等,点击保存提交。
网上报名时,须按自身家庭情况,如实填写家庭房产信息。如学生及其法定监护人同时拥有金湾区内完全产权和部分产权房产的,须按其拥有完全产权房产申请学位,不得使用部分产权房产申请,否则按最后一批次统筹安排学位。
(二)上传材料(5月8日至31日)
属市、区政策性照顾类(见附件2、3),或需提交特殊材料(见附件4)、个人荣誉积分加分(见附件5)的家庭,在规定时间内,将相关材料上传至招生系统。
如须到相关职能部门提交的,也须在报名期间内自行向相关职能部门提交。
(三)数据审核(6月1日至15日)
区教育局分类汇总网上申请信息后,统一提交公安、不动产中心、人社局等部门核查报名登记信息(以5月31日报名结束日期前持有的信息为准)。
(四)阶段安排
1.公示符合入学资格的金湾户籍学生和市、区政策性照顾学生以及金湾区外珠海市内户籍学生名单(6月16日至20日)
名单将公示在“金湾区人民政府网——政务公开栏——通知公告”和“金湾教育”微信公众号。对公示名单有异议的,可在公示期内携带补充材料到招生窗口申请复核。未在此时间内申请复核的视作自动放弃复核机会,其资料按原核查结果为准,不再变更。
2.公布符合入学资格的金湾户籍学生和市、区政策性照顾学生以及金湾区外珠海市内户籍学生学位安排(6月21-25日)
区教育局根据核准和公示结果、申请条件和学位情况,按照招生办法,在“金湾区人民政府网——政务公开栏——通知公告”中公布拟录取结果,家长也可自行登录招生系统查询结果。
3.拟录取的金湾户籍学生和市、区政策性照顾学生以及金湾区外珠海市内户籍学生进行现场资料核查(7月2日至3日)。由家长携小孩,带齐相关入学材料到拟录取学校进行资料核对。核对无误的,由学校发放《学位安排通知书》;核对不一致的,不予录取。
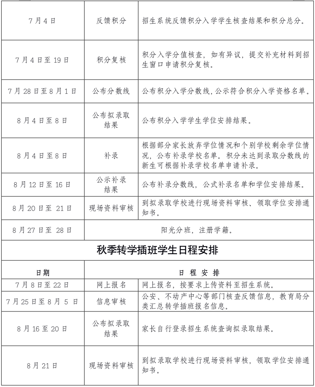
4.随迁子女积分入学积分反馈(7月4日)
家长自行在招生系统核查分值结果。
5.随迁子女积分入学积分复核(7月4日至19日)
家长对自身核查结果有异议的,提交补充材料到招生窗口申请复核。未在此时间内申请复核的学生,视作自动放弃复核机会,其资料按原核查结果为准,不再变更。
6.公布积分入学录取分数线,公示符合入学资格的积分入学学生名单(7月28日至8月1日)
在“金湾区人民政府网——政务公开栏——通知公告”和“金湾教育”微信公众号公布金湾区随迁子女积分入学录取分数线;公示符合入学资格的随迁子女名单。对公示名单有异议的,可在公示期内向区教育局反映。
7.公布符合入学资格的积分入学学生学位安排结果(8月4日至8日)
在“金湾区人民政府网——政务公开栏——通知公告”和“金湾教育”微信公众号公布学位安排结果,家长也可自行登录招生系统查询结果。积分入学学位安排原则:从高分到低分原则;统筹安排原则;参照房产和居住地相对就近安排原则。
特别提醒:
①学区内户籍生报名人数超过今年秋季招生计划人数的学校,不再安排积分入学学生。请各位家长在填报学校时密切关注区人民政府网站和“金湾教育”微信公众号发布的招生学位预警信息,慎重考虑,科学报名。
②学校录满后,将对申请该学校学位并达到积分入学分数线的学生进行统筹安排,不服从统筹安排视为自动放弃学位。
8.发布公办学校积分入学补录通知,公布补录学校名单。(8月4日至8日)
区教育局将根据部分家长放弃学位的情况和个别学校学位剩余情况,公布补录学校名单。积分未达到录取分数线的新生可根据补录学校名单申请补录。
9.公布积分入学补录分数线,公示补录名单和学位安排结果(8月12日至16日)
在“金湾区人民政府网——政务公开栏——通知公告”和“金湾教育”微信公众号公布金湾区随迁子女积分入学补录分数线;公示补录的随迁子女名单和学位安排。对公示名单有异议的,可在公示期内向区教育局反映。
特别提醒:
区教育局根据部分家长放弃学位的情况和个别区域学位剩余情况划定积分入学补录分数线,按照积分由高到低进行补录(补录分数以区教育局核准后发布的数据为唯一依据),视情统筹安排学位,不服从统筹安排视为自动放弃学位。
10.拟录取的积分入学学生到拟录取学校进行现场资料核查(8月20日至21日)
由家长携小孩,带齐相关入学材料到拟录取学校进行资料核对。核对无误的,由学校发放《学位安排通知书》;核对不一致的,不予录取。
(五)阳光分班(8月27至28日)
被录取新生家长凭学校发放的《学位安排通知书》到录取学校进行阳光分班。
五、学位安排顺序
(一)金湾户籍学生(按下列1至10项顺序依次安排学位)
1.持有完全产权房产且房户一致的:学生及其父母持有金湾区内完全产权房产,且房产、户籍登记地址一致的,按登记地址所在学区安排学位。如报名且符合条件人数超出本学区学位数,则按学生户籍最后一次迁入时间先后安排学位;无法安排在本学区的学生,统筹安排到有空余学位学校。
2.因危房改造搬迁或旧村改造搬迁的:凭镇主管部门出具的证明,可按搬迁前房产所在学区安排学位,也可根据学位情况统筹安排到现房产所在学区就读。如在申请学区无法安排的,将统筹安排到有空余学位学校。
3.持有完全产权房产但房户不一致的:学生及其父母所持有的完全产权房产地址,与学生本人户籍登记地址分属金湾区内不同学区的,按其完全产权房产所在学区安排学位。如报名且符合条件人数超出本学区学位数,则按《不动产权证》或《房地产权证》登记时间先后安排学位;无法安排在本学区的学生,统筹安排到有空余学位学校。
4.已购完全产权房产而未办理《不动产权证》的:学生及其父母持有珠海市不动产登记中心出具该房产的《珠海市不动产登记情况查询结果》,可按该房产所在学区安排学位。如报名且符合条件人数超出本学区学位数,则按不动产登记中心的备案登记时间先后安排学位;无法安排在本学区的学生,统筹安排到有空余学位学校。
5.三代以内直系亲属完全产权房产且房户一致的:学生户籍地址与三代以内直系亲属全权所有(或全权共有)的房产地址相同的,在征得房产权属人同意的情况下,按该房产所在学区安排学位。如报名且符合条件人数超出本学区学位数,则按学生户籍最后一次迁入时间先后安排学位;无法安排在本学区的学生,统筹安排到有空余学位学校。
6.持有金湾区内唯一全权房产(含全权购买的单位集资房),因历史原因而无法办理《不动产权证》的:学生及其父母持珠海市不动产登记中心出具的拥有该房产完全产权证明,或持政府相关职能部门证明、完全产权购房合同(协议)、购房发票(或收据)、近三个月内的居住凭证(水、电费单、物管发票等),可按该房产所在学区安排学位。如报名且符合条件人数超出本学区学位数,则按该房产合同签订时间先后安排学位;无法安排在本学区的学生,统筹安排到有空余学位学校。
7.公共租赁住房的:学生及其父母租赁政府公共租赁住房,可凭有效的公共租赁住房合同及交租证明,按该公共租赁住房所在学区安排学位。如报名且符合条件人数超出本学区学位数,则按该租房合同签订时间先后安排学位;无法安排在本学区的学生,统筹安排到有空余学位的学校。
8.持有非完全产权房产的:学生及其父母持有金湾区内房产,但全部所持房产份额均不足100%的,按学生户籍所在学区安排学位。如报名且符合条件人数超出本学区学位数,则按学生户籍最后一次迁入时间先后安排学位;无法安排在本学区的学生,统筹安排到有空余学位学校。
9.有金湾区户籍无金湾区房产的:学生及其父母有金湾区户籍但无金湾区房产的,按学生户口所在学区安排学位。如报名且符合条件人数超出本学区学位数,则按学生户籍最后一次迁入时间先后安排学位;无法安排在本学区的学生,统筹安排到有空余学位学校。
10.截止报名后办理房产证、落户到金湾或金湾户籍学生补报名的:学生及其父母所持有的《不动产权证》登记时间、学生本人户籍迁入香洲时间或金湾户籍学生补报名的,在报名截止日期(5月31日)后的,由区教育局根据当时学位情况,按学位安排顺序统筹安排学位。无法安排在本学区的学生,统筹安排到有空余学位学校。
(二)政策性照顾生
1.符合珠海市规定的政策性照顾生。
按政策规定安排学位。(详见附件2)
2.符合金湾区规定的政策性照顾生。
按金湾区产业人才相关文件执行。(详见附件3)
3.在金湾区工作或居住的港澳籍人员的港澳籍子女。
可按其在金湾区内自有完全产权房产或合法租住地址统筹安排学位。(详见附件3)
(三)跨区报读学生
1.其父亲或母亲一方持有金湾区内完全产权房产(以不动产登记中心核查数据为准)的,可统筹安排学位。(详见附件4)
2.其父亲或母亲,近五年在金湾区内累计工作且居住三年以上的,可统筹安排学位。需提供三年合法居住证明和工作证明。(详见附件4)
(四)积分入学学生
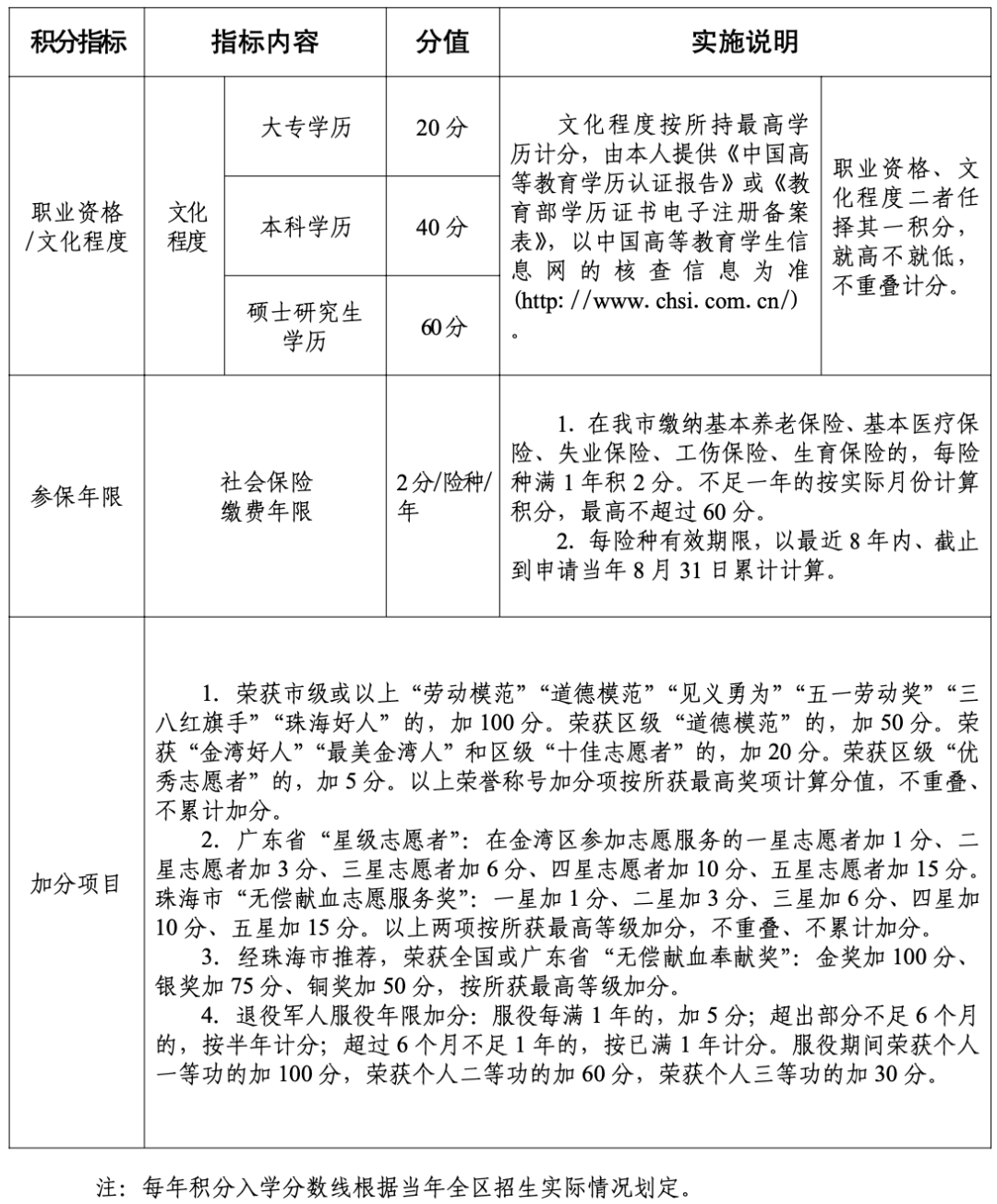
1.异地务工人员随迁子女。按《珠海市金湾区随迁子女积分入学办法》进行积分计算,分值达到2022年金湾区入学分数线或以上统筹安排公办学位。
2.父母一方或双方为金湾区户籍的非珠海市户籍学生。参照积分入学办法执行。其中,居住年限以其金湾区户籍一方的父(母)亲入户金湾时间计算,其余项目不变。
六、现场审核材料
到拟录取学校进行现场资料审核时提交如下资料:
(一)入学基本材料(全体拟录取学生均需提交,见附件6)
(二)政策性照顾生材料(见附件2、3)
(三)需提交特殊材料(见附件4、5)
家长携带上述材料的原件和复印件到拟录取学校现场核对,交A4规格复印件,原件自留备查;核对无误的办理入学手续;核对不一致的,不予录取。
第三部分 义务教育阶段公办学校转学插班招生
一、招生区域范围
招生区域范围与义务教育阶段公办学校招生区域范围一致。
二、申报对象
符合以下条件的义务教育阶段在校学生,可申请金湾区义务教育阶段公办学校转学插班。由区教育局审核通过后,统筹安排公办学位。
(一)金湾区户籍学生:目前在区外学校或区内民办学校就读的学生;或已在金湾区公办学校就读,因父母新购置全权房产,房产所在的新学区与原学区距离过远且房户一致的学生。
(二)金湾区内符合珠海市、金湾区规定的政策性照顾生(详见附件2、3)。
根据《关于印发<珠海市普通中小学学生转学暂行办法>的通知》(珠教基〔2008〕29号)等相关文件精神,特别提示如下:已在区内义务教育阶段公办学校就读的政策性照顾学生原则上不得申请义务教育阶段公办学校转学插班。
三、报名时间和方式
(一)报名时间
7月8日上午9:00至7月22日下午6:00。
(二)报名方式(网上报名)
通过电脑登录“金湾区义务教育转学插班招生系统”(http://14.29.71.19:8860/visitzhjwgbzxcbjz)进行报名;
或通过手机关注微信公众号“金湾教育”点击“招生入学”专栏进行报名。按要求填写相关信息,并上传相关附件,完成网上报名流程。
四、招生流程
(一)7月8日至22日网上报名,按系统要求上传材料。所有报名信息。
(二)7月25日至8月5日进行数据审核。
(三)8月16日至20日区教育局根据学位情况,统筹安排符合插班资格学生学位。家长自行登录招生系统查询拟录取学校结果。
(四)8月21日,由家长携小孩,带齐相关入学材料到拟录取学校进行资料核对。核对无误的,由学校发放《学位安排通知书》;核对不一致的,不予录取。
五、现场审核材料
到学校现场资料核对时提交如下资料:
(一)入学基本材料(全体拟录取学生均需提交,见附件6)
(二)珠海市政策性照顾生材料(见附件2)
(三)金湾区政策性照顾生材料(见附件3)
(四)需提交特殊材料(见附件4)
(五)未在学籍系统建立学籍的,还须提交加盖原就读学校及属地主管教育行政部门公章的在读证明(非中文证明还须附中文公证书)。
上述材料的原件和复印件统一提交到拟录取学校核对,交A4规格复印件,原件自留备查;核对无误的办理入学手续;核对不一致的,不予录取。
六、学位安排说明
插班生学位安排原则为统筹安排学位。如家长不接受学位调配安排的,将不受理其转学申请。
(一)符合转学条件并按规定手续办理转学的学生,如学区所在学校学位已满或新学校未设年级,由区教育局统筹安排到附近有空余学位的公办学校。
(二)目前有接收能力的学校,由区教育局根据学位情况统筹安排符合转学条件的学生。如因年级学位无法全部安排申请学生时,区教育局将视学位情况,按照有完全产权房产且房户一致优先和入户时间先后等规则安排,无法在本学区学校安排的学生,将统筹安排到其他有接收能力的公办学校。
(三)根据《关于印发<珠海市普通中小学学生转学暂行办法>的通知》(珠教基〔2008〕29号),以下情况不予转学:
1.已有金湾辖区公办学校学籍,在申请转入学区内无新购置的完全产权房产,仅进行区内户籍迁移的学生不予转学。
2.小学、初中起始年级第一学期及毕业年级第二学期的学生不予转学。
七、其他事项
平沙新城学校今年秋季其他年级(二、三、四、五、六年级)增设开班计划,如报名且符合条件人数超过30人(含),则开设班级;如报名且符合条件人数不超过30人,则不开设班级。
第四部分 义务教育阶段民办学校招生
一、招生对象
(一)小学一年级招生对象为6周岁以上(2016年8月31日以前出生,含8月31日)且未入读小学的适龄儿童。
(二)初中一年级招生对象为接受完规定年限小学教育的2022年应届小学毕业学生。
二、入学资格
(一)具有金湾区户籍的适龄儿童少年。
(二)不具有金湾区户籍的,其父母(或监护人)一方应具有金湾区范围内合法的居住或工作证明。
三、报名时间和方式
(一)报名时间
5月8日上午9:00至5月31日下午6:00。凡在规定期限内完成网上报名申请学位的,均为有效申请,录取顺序与报名先后无关。
(二)报名方式
通过电脑登录“珠海市民办义务教育招生系统(小一)”(http://14.29.71.19:8860/visitzhmbxyzsjz)和“珠海市民办义务教育招生系统(初一)”(http://14.29.71.19:8860/visitzhmbcyzsjz)进行报名;
或通过手机关注微信公众号“金湾教育”点击“招生专栏”进行报名。
四、招生流程
(一)网上报名(5月8日至31日)
登录“珠海市民办义务教育招生系统”,按照提示如实填写相关信息,选报1所民办学校。(报名材料详见附件9)
报读民办学校小学一年级和初中一年级新生,同时可在居住证所在区域选报1所公办学校。
(二)审核信息(6月1日至30日)
学校收齐入学材料(见附件9)完成初审。初审通过后,将材料统一提交至区教育局复核。
区教育局分类汇总网上申请信息后,统一提交公安、不动产中心等部门核查报名登记信息(以5月31日报名结束日期前持有的信息为准),并根据学校提交入学材料,对学生入学资格进行核定。
(三)公布拟录取结果(7月1日至10日)
家长自行登录招生系统查询结果。
(四)民办补录(7月11日至8月31日)
未被公办学校录取的新生,可自行联系意愿报读民办学校,在招生系统填写报名信息,经学校初核、区教育局复核通过后进行补录。
(五)核查资料(8月30-31日)
由家长携小孩,按学校要求带齐相关入学材料到拟录取学校进行资料核对并进行学位确认。
学校于8月31日前将学位确认情况(新生名册)反馈到区教育局。
五、其他事项
民办义务教育学校转学插班资格要求与新生一致。入学材料由学校收集整理,形成一人一档,审核汇总后反馈至区教育局。待区教育局核定后确定拟录取名单。学校通知家长到现场进行资料核对并进行学位确认。8月31日前反馈学位确认情况(新生名册)到区教育局。
第五部分 义务教育阶段招生工作要求及注意事项
一、招生工作要求
(一)严肃招生纪律,坚持阳光招生
在招生录取过程中,各学校要成立招生领导小组,加强管理,严肃纪律。教育行政部门、招生学校,自觉接受纪检部门和社会监督,及时公布咨询、监督电话,杜绝不正之风。一经发现有违规违纪行为,将按有关规定严肃处理,并追究有关人员责任。
(二)加强材料审核,杜绝弄虚作假
各学校要高度重视此项工作,严格落实,规范操作,安排专人负责审核入学材料,确保工作平稳有序。凡提供虚假入学材料的,一经查实,取消其所申请学位。属于积分入学的,取消其积分入学资格;已凭积分入学的,取消其公办学校学位。已具有学籍系统学籍,变相留级重复申请学位的,根据《广东省教育厅关于中小学生学籍管理的实施细则(试行)》“义务教育阶段公办学校不得留级或变相留级”的规定,一律取消其申请学位。因弄虚作假或信息填报不明确导致的后果,由学生及其法定监护人自行承担。
(三)加大宣传力度,确保家喻户晓
各学校要加强招生政策宣传,多渠道及时发布招生信息,做好咨询解释,为群众提供便捷服务。一是做好相关人员招生培训工作;二是加强招生政策宣传,制作招生宣传手册;三是招生宣传做到“三进”:进网络、进社区、进企业, 通过政府网站、官方微信公众号、学校和社区宣传栏、召开家长会等渠道公布方案,做好招生政策宣传工作。各小学负责指导每一位需要申请我区公办初中学位的六年级学生进行网上报名,各幼儿园负责指导每一位需要申请我区公办小学学位的一年级学生进行网上报名。
(四)落实阳光分班,促进教育公平
实施阳光分班,保障学生平等接受教育权利。加强学籍管理,学生注册报到阳光分班后,由“招生系统”生成学籍基本信息,及时导入“学籍系统”生成学籍。学校加强学籍管理,规范办学行为。
(五)规范民办学校招生
金湾区民办学校纳入全区义务教育招生统一管理。学校要按经区教育局核准的办学层次、办学规模、办学场地进行招生,不得自行扩大招生范围和招生规模,不得组织任何形式的笔试、面试,不得招收未满6周岁的儿童,不得设置学前班。
二、注意事项
(一)在招生录取过程中,任何单位和个人向学生或家长索取费用的行为均属违纪、违法行为,如发现此类情况,请向区教育局或区纪检部门反映。区教育局招生投诉电话:0756-7260109。
(二)在招生录取过程中,有关招生相关政策可咨询区教育局基础教育室(电话:0756-7263083)和招生窗口,也可咨询报读学校(各校电话见附件1)。
(三)因个人录入报名登记信息不准确,或提供虚假信息而导致无法安排学位的,责任自负。
(四)家长和学生须在规定时间内完成网上报名、复核申请、资料审核和阳光分班。逾期不再受理,所造成的后果自行承担。
(五)不符合我区义务教育阶段公办学校招生条件的新生、转学插班生,家长可按本细则第四部分报读民办学校或在户籍地报读公办学校。
第六部分 附则
一、相关用语解释
(一)房产
本细则规定的“房产”,特指金湾区范围内的房产,且房产登记用途须为“住宅”或“成套住宅”。所有房产信息均以珠海市不动产登记中心出具的《房地产权证》、《不动产权证书》、《珠海市不动产登记情况查询结果》等房屋权属证明记载为准。
(二)完全产权房产
本细则规定的“完全产权房产”,指学生及其法定监护人在同一房产中占有产权份额为100%。
(三)三代以内直系亲属完全产权房产
本细则规定的“三代以内直系亲属”,含父母、祖父母、外祖父母。“三代以内直系亲属完全产权房产”指学生及上述亲属在同一房产中占有产权份额为100%。
(四)新购置完全产权房产
本细则规定的“新购置完全产权房产”,是指学生及其法定监护人在该学生入读目前所在公办学校之后购置的完全产权房产。
(五)合法居住证明
指居住在金湾辖区内的合法出租屋、单位宿舍或借住亲朋房屋的,能提供《房屋租赁登记备案证明》与合法的房屋租赁合同、单位宿舍分配证明或亲友房屋借住协议等证明。
二、关于建筑面积50㎡以下完全产权房的使用说明
所持房产为二手房或者建筑面积在50平方米以下的,按《关于珠海市义务教育阶段招生有关工作的通知》(珠教基〔2013〕33号)执行:
(一)2013年6月1日前已办理“房地产权证”的完全产权房产,不受建筑面积大小限制。
(二)金湾区内仅有一套完全产权房产的,不受建筑面积大小限制。
(三)金湾区内两套或以上完全产权房,且均为2013年6月1日后购置,建筑面积均在50平方米以下的,只能使用“房户一致”的完全产权房产申请学位。
(四)已有建筑面积为50平方米以上完全产权房产的,不得使用2013年6月1日后购置的建筑面积在50平方米以下的房产申请学位。
三、随迁子女在我市报考公办普通高中的条件
按照珠海市教育局相关规定,自2019年起,珠海市初中毕业生升高中考试,随迁子女父亲或母亲须在我市具有合法稳定职业、合法稳定住所,持有我市累计3年(含)以上居住证,并在我市参加社保累计满3年(含)以上,随迁子女具有我市初中3年连续学籍。计算居住证、社保的截止日期为当年8月31日。具体审核办法,以当年市教育局文件规定为准。
四、转学插班的非珠户初中学生不享受指标生资格
根据《珠海市教育局关于做好进城务工人员随迁子女在我市参加中考工作的意见》(珠府办〔2013〕16号)中的“随迁子女纳入报考示范性普通高中指标生计划的范畴,需初中三年在我市同一学校就读并持有该校连续3年完整学籍的应届初三毕业生”规定,已就读初中的非珠海市户籍学生,中途申请转学的,不享受珠海市国家级示范性普通高中指标生资格。
以上细则的最终解释权归金湾区教育局。
珠海市金湾区教育局
2022年4月30日
附件1.2022年秋季金湾区义务教育阶段学校招生范围及咨询电话
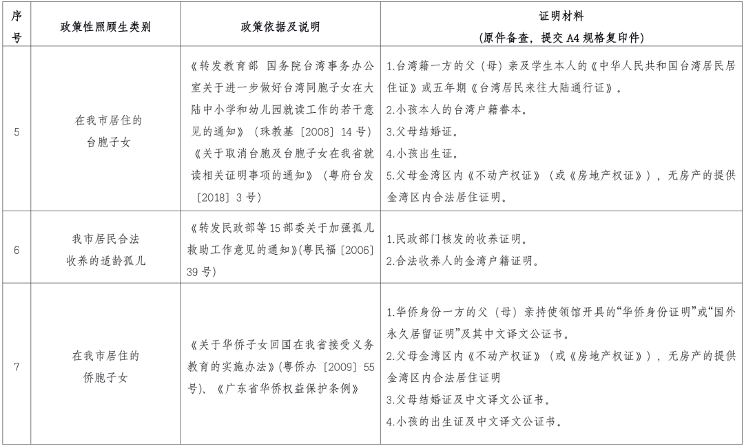
附件2.珠海市义务教育阶段公办学校政策性照顾生类别及证明材料一览表
附件3.2022年秋季金湾区义务教育阶段公办学校政策性照顾类别及证明材料一览表
附件4.2022年秋季金湾区义务教育阶段公办学校招生特殊材料一览表
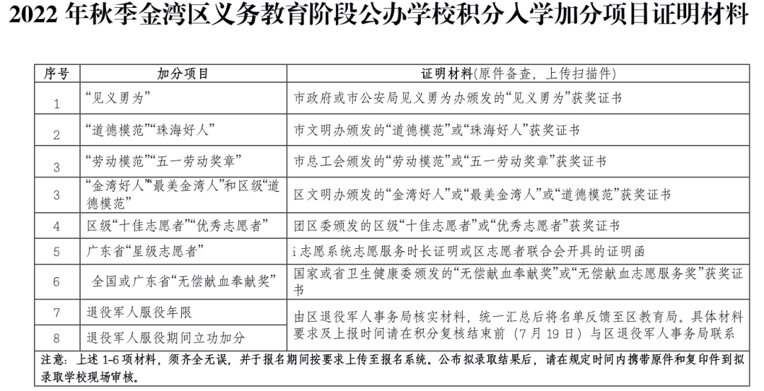
附件5.2022年秋季金湾区义务教育阶段公办学校招生积分入学加分项目证明材料
附件6.2022年秋季金湾区义务教育阶段公办学校招生入学基本材料清单
附件7.珠海市金湾区随迁子女积分入学指标及分值表
附件8.2022年秋季金湾区义务教育阶段公办学校招生日程安排表
附件9.2022年秋季金湾区义务教育阶段民办学校招生入学材料清单





