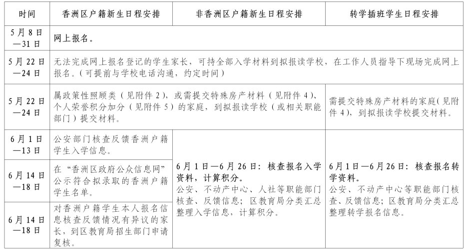
2021年秋季香洲区公办中小学招生日程安排表
◆网上报名(5月8日—31日)
◆提交特殊材料(5月22日—24日)
◆公示香洲户籍生拟录取名单(6月14日—18日)
◆反馈非香洲户籍生核查情况及积分总分(6月27日)
◆政策性照顾和积分入学复核申请(6月28日—7月16日)
◆公布积分入学录取分数线:公办学校录取分数线(7月26日);政府购买民办学校学位录取分数线(8月10日)





教育百科2022-07-07 10:58:14佚名
2021年秋季香洲区公办中小学招生日程安排表
◆网上报名(5月8日—31日)
◆提交特殊材料(5月22日—24日)
◆公示香洲户籍生拟录取名单(6月14日—18日)
◆反馈非香洲户籍生核查情况及积分总分(6月27日)
◆政策性照顾和积分入学复核申请(6月28日—7月16日)
◆公布积分入学录取分数线:公办学校录取分数线(7月26日);政府购买民办学校学位录取分数线(8月10日)




