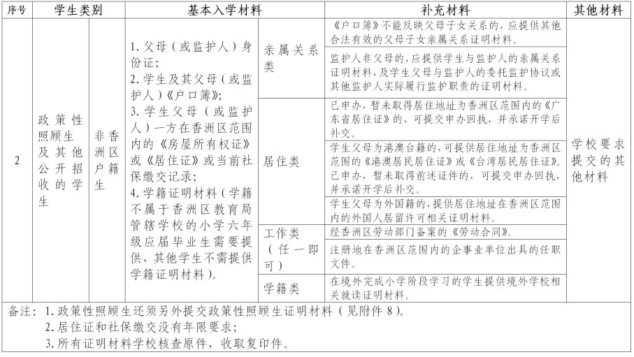
2021年秋季香洲区民办中小学招生入学材料清单

教育百科2022-07-07 10:57:20未知

  2021年秋季香洲区民办中小学招生入学材料清单

本文标签: ,中小学  ,秋季  ,清单  ,材料  ,png  

相关推荐

猜你喜欢

大家正在看