2021金湾区义务教育学校招生工作细则附件汇总
附件:
1.2021年秋季金湾区义务教育阶段学校招生范围及咨询电话
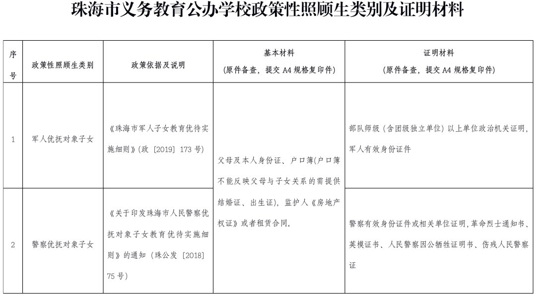
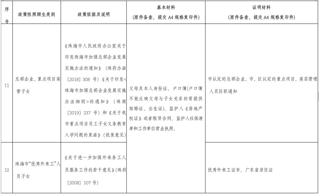
2.珠海市义务教育阶段公办学校政策性照顾生类别及证明材料一览表
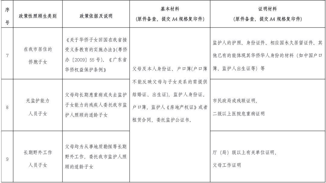
3.2021年秋季金湾区义务教育阶段公办学校政策性照顾类别及证明材料一览表
4.2021年秋季金湾区义务教育阶段公办学校招生特殊材料一览表
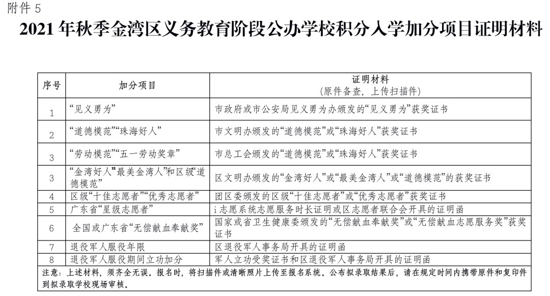
5.2021年秋季金湾区义务教育阶段公办学校招生积分入学加分项目证明材料
6.2021年秋季金湾区义务教育阶段公办学校招生入学基本材料清单
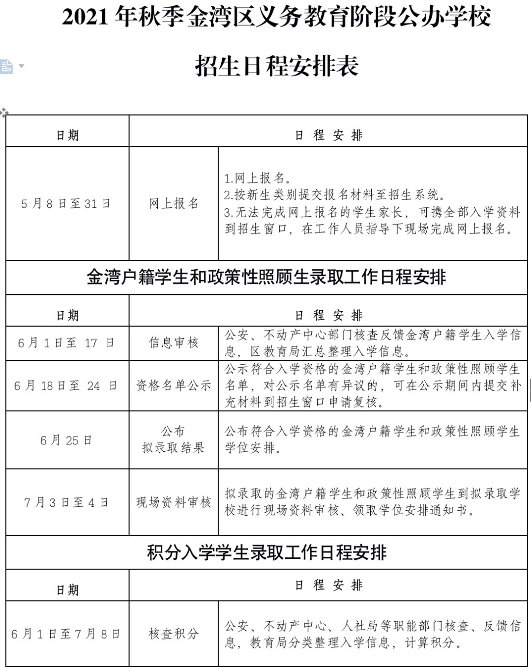
7.2021年秋季金湾区义务教育阶段公办学校招生日程安排表
珠海市金湾区教育局
2021年4月30日
1.2021年秋季金湾区义务教育阶段学校招生范围及咨询电话
(长按扫描以上二维码查看附件)2.珠海市义务教育阶段公办学校政策性照顾生类别及证明材料一览表
3.2021年秋季金湾区义务教育阶段公办学校政策性照顾类别及证明材料一览表
4.2021年秋季金湾区义务教育阶段公办学校招生特殊材料一览表
5.2021年秋季金湾区义务教育阶段公办学校招生积分入学加分项目证明材料
6.2021年秋季金湾区义务教育阶段公办学校招生入学基本材料清单
7.2021年秋季金湾区义务教育阶段公办学校招生日程安排表





