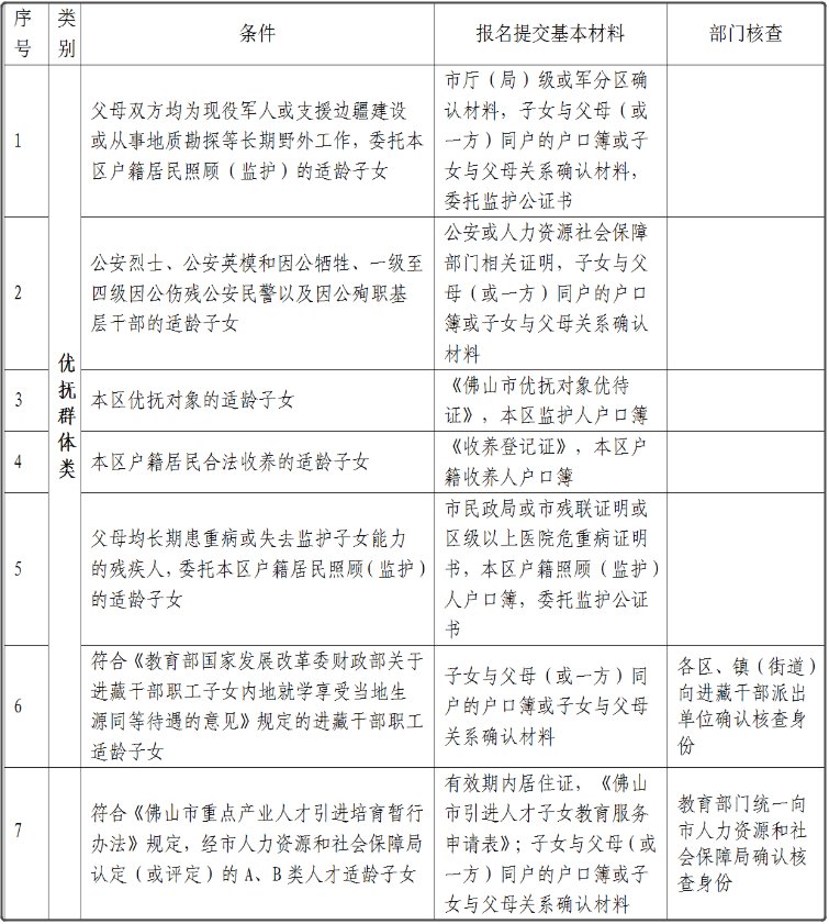
2021禅城区政策性就读生申请入学所需证明材料:
政策性借读生申请入学所需证明材料以《佛山市人民政府办公室关于修订佛山市非户籍常住人口子女入读义务教育公办学校实施办法的通知》要求为基本依据,按下表提供:
备注:
1.所有证件、证书、证明都必须提供原件。
2.适龄儿童父母作为法定监护人,均可为子女申请政策性借读,只取父(母)达到条件一方的证明材料。
3.有效期内居住证指禅城区有效期内居住证。
4.“营业执照”和“纳税证明”是指以新生父(母)为法人(经营者)的企业(含个体工商户)营业执照和企业(含个体工商户)纳税证明。
5.时间计算方式:居住证、社保证明、营业执照、纳税证明时间从2021年3月23日起向前计算。
几类证明材料时间计算方式说明:
▣“连续5年”计算方式为:
社保年限计算时间方式: 2016年3月至2021年2月期间﹐有连续缴纳60个月记录。
纳税年限计算时间方式: 2016年3月至2021年2月期间﹐有连续缴纳60个月记录。
居住证年限计算时间方式:2016年3月24日至2021年3月23日期间连续不间断。
营业执照年限计算时间方式: 2016年3月24日至2021年3月23日期间连续不间断。
▣“连续1年”计算方式为:
社保年限计算时间方式: 2020年3月至2021年2月期间﹐有连续缴纳12个月记录。
居住证年限计算时间方式: 2020年3月24日至2021年3月23日期间连续不间断。
6.本市外区户籍适龄儿童。
佛山市内非禅城区户籍适龄儿童申请借读我区公办小学,满足以下条件的,参照政策性借读生统筹安排学位:父(母)在本区连续参加社保一年以上,且在本区获得80平方米以上的住宅房屋权属证书(含房屋所有权证、房地产权证、不动产权属证书、已备案购房合同)。
基本材料为:报名截止日(2021年3月23日)前在本区连续一年以上有效期内的参保证明、住宅房屋权属证书(含房屋所有权证、房地产权证、不动产权属证书、已备案购房合同)。
7.根据《佛山市人民政府办公室关于修订佛山市非户籍常住人口子女入读义务教育公办学校实施办法的通知》(佛府办〔2019]11号)规定,原购买住宅建筑面积不低于80平方米的非户籍适龄子女,按照政策性借读生有关规定执行至2019年12月31日止。2020年1月1日起,此类学生按照普通借读生(积分入学)有关规定执行。





