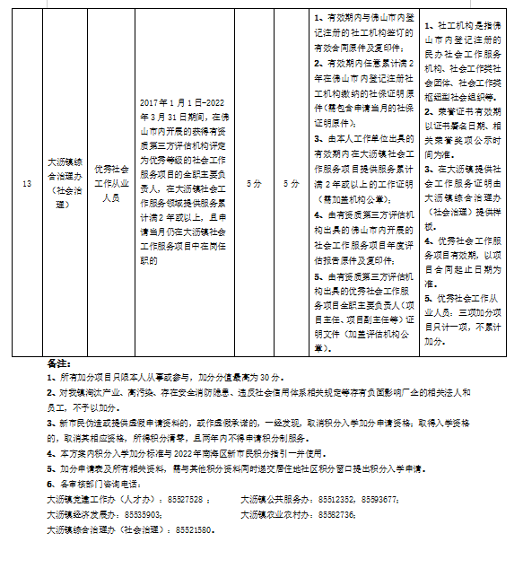
2022年大沥镇新市民积分入学自定指标职能部门加分标准一览表:




图源:南海大沥
拓展材料:
在完成户籍生和政策借读生的招录后,学校仍有剩余学位,则按“一片一线”、高分优先原则录取积分生。
镇教育发展中心根据学位数、入围人员的积分排名,优先按其填报志愿安排学校;因填报错漏志愿表的,由镇教育发展中心统筹安排,不接受统筹安排或不按时到校办理入学手续的,视为放弃入学资格。
教育百科2022-07-03 21:43:28佚名
2022年大沥镇新市民积分入学自定指标职能部门加分标准一览表:




图源:南海大沥
拓展材料:
在完成户籍生和政策借读生的招录后,学校仍有剩余学位,则按“一片一线”、高分优先原则录取积分生。
镇教育发展中心根据学位数、入围人员的积分排名,优先按其填报志愿安排学校;因填报错漏志愿表的,由镇教育发展中心统筹安排,不接受统筹安排或不按时到校办理入学手续的,视为放弃入学资格。
佛山南海各镇 佛山南海各镇gdp排名