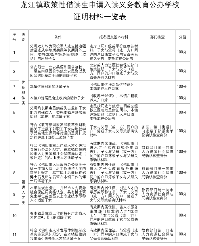
2022佛山顺德龙江镇政策性借读生申请入读义务教育公办学校证明材料一览表:


图源:龙江发布
拓展材料:
政策性借读生积分办法:
A.政策性借读生符合政策性借读条件的一个类别得分为 100 分,不符合条件的不积分。父母双方均可参与积分,父母双方同一个类别均有积分的,只计算其中一方的积分。
B.第16类(见附件 2)近5年(满 5 年以上)在顺德区连续依法缴纳社会保险费的,每超1年加10分,不足1年不计分。
C.所有材料审核截止时间为 20225月26 日,逾期缴交的材料不计入积分。
教育百科2022-07-03 21:18:49佚名
2022佛山顺德龙江镇政策性借读生申请入读义务教育公办学校证明材料一览表:


图源:龙江发布
拓展材料:
政策性借读生积分办法:
A.政策性借读生符合政策性借读条件的一个类别得分为 100 分,不符合条件的不积分。父母双方均可参与积分,父母双方同一个类别均有积分的,只计算其中一方的积分。
B.第16类(见附件 2)近5年(满 5 年以上)在顺德区连续依法缴纳社会保险费的,每超1年加10分,不足1年不计分。
C.所有材料审核截止时间为 20225月26 日,逾期缴交的材料不计入积分。