4月27日,佛山市教育局发布《佛山市教育局关于做好2020年普通中小学招生入学工作的通知》(以下简称《通知》),对今年的招生工作作出安排,要点如下。
关于义务教育招生
严格执行免试就近入学规定
公办义务教育学校
根据“学校划片招生、生源就近入学”要求,健全公办学校招生片区划分决策机制,综合考虑适龄学生人数、学校分布、学校规模、交通状况等因素,采取单校划片(对口直升)或多校划片等方式,为每所公办学校划定服务片区范围,并在一段时期内保持相对稳定,一般采取按片区地段对口入学、小学对口直升初中或电脑派位摇号等方式安排入读公办学校,保障入学机会公平。
对长期跨学区居住,申请跨学区就读的本市户籍学生,各区可结合学位供给情况制定具体入学办法。
民办义务教育学校
民办学校原则上主要面向学校所在区招生,根据报名人数确定入学,报名人数少于招生计划数的,实行直接录取入学;报名人数多于招生计划数的,实行电脑随机摇号录取入学。
严禁各类学校通过举办培训班或与社会机构合作提前选拔或特殊培养学生,严禁以各类考试、竞赛、夏(冬)令营、研学活动、培训成绩或证书证明等作为招生依据或参考,不得以面试、评测等名义选拔学生。
公民办学校同步招生
按照“平行报名、分别录取、选择多元、家长自愿”原则,符合条件的适龄儿童少年可同时申请公民办学校学位,公民办招生平台分别进行录取,教育行政部门在民办学校确认录取名单前公布公办学校户籍生招生地段,录取结果由家长自愿选择。
严禁超计划招生
《通知》要求各级教育行政部门要科学核定所属公民办学校招生计划,及时向社会公布,严禁超计划招生,严格控制大班额和大校额学校招生计划,确保大班额零增量。
全面取消各类特长生招生
从2020年起,全面取消各类特长生招生,各区不得再核准义务教育阶段学校特长生招生计划。不得以“国际部”“国际课程班”“境外班”等名义招生。外籍人员子女学校不得招收中国籍学生。
保障非户籍随迁子女入学权利
《通知》明确,对非户籍适龄随迁子女实行分类安置入学,确保符合条件的应入尽入,不得随意提高入学门槛。
确保残疾儿童少年受教育权利
对能接受普通教育的适龄残疾儿童少年就近安排在普通学校就读,对轻度残疾儿童少年就近安排在普通学校随班就读,对中重度残疾儿童少年安排在特殊教育学校入读,对确实不能到校接受教育的重度残疾儿童少年安排送教上门服务。
严禁校外培训机构
招收适龄儿童少年开展全日制培训
《通知》强调,严禁校外培训机构擅自招收适龄儿童少年开展全日制培训,或发布虚假招生简章广告,诱导家长或法定监护人将适龄儿童少年送入培训机构,替代接受义务教育。依法查处以在家学习、接受“私塾”“读经班”等培训替代国家统一实施的义务教育行为。
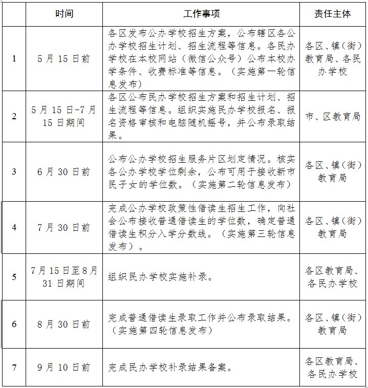
佛山市义务教育学校招生工作日程安排

关于普通高中招生
实行公民办普通高中同步招生、统一管理。严格执行录取标准、招生计划,严禁新增大班额现象,严格控制普通高中各类实验班、试点班规模。
完善自主招生试点工作,公办学校自主招生比例控制在学校年度招生计划的10%以内。
规范公办普通高中“国际部”(或“境外课程班”)招生行为,纳入统一招生管理,实行计划单列,录取分数应达到同批次学校录取要求,学生就读期间不得转入普通班级。未经批准,不得设立“国际部”(或“境外课程班”)。
关于学籍管理
各学校不得为违规招收的学生建立学籍,不得重复建立学籍,不得以虚假信息建立学籍档案,不得为实际未在校就读的学生建立学籍信息。
原则上不得为小学六年级第二学期办理转学(转入及转出),初中学校不得招收小学未毕业和无小学学籍材料的学生,防止发生择校、变相择校和“掐尖”行为。
点击查看:《佛山市教育局关于做好2020年普通中小学招生入学工作的通知》




