一、招生对象
年满6周岁,即2016年8月31日(含)前出生,身体健康,有正常学习能力,符合政策性借读条件的非户籍常住人口子女(以下简称“政策性借读生”)。
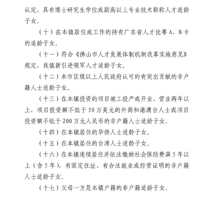
二、政策性借读生的界定


三、接受报名的学校范围
除北滘镇中心小学、承德小学、华南师范大学附属北滘学校、华东师范大学附属顺德美的学校、群力学校以外的其他北滘镇公办小学。上述学校因户籍生和高层次人才生人数已超额,因此不再开展政策性借读生的报名。
接受报名的学校:高村小学、西滘小学、广教小学、林头小学、朝亮小学、莘村小学、马龙小学、西海小学、碧江小学、坤洲小学、三桂小学
四、报名办法
(一)报名时间
5月26日(星期四)0时~5月30日(星期一)24时。
(二)报名流程
1. 政策性借读生报名所需材料。
(1)适龄儿童及其父母的户口簿原件、复印件(复印首页、户主页、报读儿童页);
(2)父母身份证的原件及复印件;
(3)适龄儿童出生证的原件及复印件;
(4)其他材料:需根据自己的实际情况,对照附件5的要求,准备好报名所需材料的原件及复印件。
2. 采取网络报名形式。
政策性借读生登录顺德区义务教育招生网上报名系统进行报名。具体操作见《北滘镇2022年公办小学一年级政策性借读生网上报名操作指南》(附件6)。如需要学校协助报名,请提前致电学校预约。
政策性借读生网上报名入口:点击进入
3. 现场确认。
6月3日(星期五)上午8:30~11:30时,下午2:30~4:30时,请报名儿童监护人携带报名材料到网上报名的第一志愿小学进行现场确认。
五、招录办法
(一)招录原则
1. 招录总原则。
镇教育办将根据志愿、积分结果、学位数等情况按照“志愿优先、统筹安排”的原则开展政策性借读生的招录工作。
2. 招录顺序。
志愿相同的情况下,先招录第1~15和17类政策性借读生,再招录第16类(社保类)政策性借读生。其中,第1~15和17类政策性借读生符合条件即可招录,不需要计算积分;第16类政策性借读生则采用积分计分的办法进行招录。
3. 第16类政策性借读生的招录办法。
(1)志愿相同,积分高者优先安排。
(2)志愿、积分均相同的第16类政策性借读生,按其父或母的另一方在北滘镇已缴纳社会保险的总时间长短进行排序招录。如上述条件仍相同,则由镇教育办协调安排。
(二)第16类政策性借读生的计分办法
政策性借读生父母双方均符合积分条件的情况下,只计算一方的积分。第16类政策性借读生的计分办法:符合条件的最低得分为100分,连续缴纳社会保险超过5年的,每超1年加1分,不足1年不计分,总分不设上限。
六、积分结果、录取名单公布及学位确认
(一)积分结果公布及复核办法
1. 积分结果公布办法。
6月16日前在“魅力北滘”和“北滘教育”微信公众号、北滘教育信息网政策信息-招生入学栏目、各公办小学微信公众号公布积分结果。
网址:http://sdbjedu.sdedu.net/
2. 积分复核办法。
监护人如对积分结果有异议,可在规定的时间内向报名点提出积分复核申请,如在该时间内不提出申请的,视为对积分结果无异议,逾期不再接受复核申请。
(二)录取名单公布及学位确认办法
1. 录取名单公布办法。
6月30日前,在“魅力北滘”和“北滘教育”微信公众号、北滘教育信息网政策信息-招生入学栏目、各公办小学微信公众号公布积分结果。
网址:http://sdbjedu.sdedu.net/
2.学位确认办法。
由各公办小学组织录取新生在规定时间内到学校进行学位注册确认。





