为进一步规范和加强高埗镇义务教育阶段学校招生工作管理,落实“阳光招生”,根据关于印发《东莞市2022年义务教育阶段学校招生入学工作指导意见的通知》和《东莞市2022年义务教育阶段学校招生入学实施方案》的有关要求,结合高埗镇实际,特制定本方案。
一、招生对象
1.小学一年级的招生对象:年满6周岁(即2016年8月31日及之前出生,在全国中小学学籍平台没有学籍信息的适龄儿童;
2.初中一年级的招生对象:在全国中小学学籍平台有正常学籍的小学应届毕业生;
3.义务教育阶段学校不实行留级制度。因身体状况确需要延缓入学或者休学的,由其父母或者其他法定监护人按规定向镇教育管理中心提出申请,提交延缓入学证明(三甲医院证明),经审核同意后延缓一年入学。
二、招生办法
(一)公办学校
1.招生对象:高埗镇户籍适龄儿童少年,符合市、镇优待政策适龄儿童少年、积分制入学非户籍适龄儿童少年。
2.招生办法:
高埗镇户籍适龄儿童少年:
公办小学户籍生招收按照“依据户籍”、“学区划定”、“相对就近入学”、“统筹调配”相结合的原则进行,将符合入学条件的适龄儿童安排到镇内各公办小学就读。具体学区划分详见《高埗镇公办小学学区划分表》(附表1)。
符合入读条件的公办初中户籍生直接填报“户籍地公办学校学位”(东莞市低涌中学)。如公办学位不足,将根据入户时间先后采用政府购买服务的形式解决。
非高埗镇户籍适龄儿童少年:
非高埗镇户籍适龄儿童少年(包括符合市级或以上优待政策适龄儿童少年、符合镇街优待政策适龄儿童少年、积分制入学非户籍适龄儿童少年。)招生办法详见如下:
市级或以上优待政策 :
①父或母一方符合《东莞市高端人才和企业人才子女入学实施办法》(东府办〔2019〕45号)规定的适龄子女,包括镇前30名效益贡献企业、高新企业、名牌名标企业等(名单由市教育局提供);
②父或母一方符合《东莞市优才卡管理暂行办法》(东府〔2020〕81号)规定,且成功申领有效的东莞市优才卡,并在东莞市高埗镇工作或在高埗镇拥有自有房产的适龄子女;
③父或母一方获得“东莞市荣誉市民”称号(东府〔2021〕7号),并在东莞市高埗镇工作或在高埗镇拥有自有房产的适龄子女(名单由市教育局提供);
④台湾人士和华人华侨子女,法定监护人或委托监护人在我镇就业或投资;
⑤父或母一方在适龄子女申请入学前5年内(截止时间为申请入学当年的8月31日)获得东莞市委、市政府授予个人荣誉称号的适龄子女(名单由市教育局提供);
⑥父或母一方符合有关规定和条件的烈士子女、现役军人子女、公安英烈和因公牺牲伤残公安民警子女、国家综合性消防救援队伍人员子女等(名单由市教育局提供);
⑦父或母一方符合《中共东莞市委办公室、东莞市人民政府办公室关于全面落实进一步保护关心爱护医务人员若干措施的通知》(东委办字〔2020〕8号)规定,父或母一方是参加抗疫的医务人员的适龄子女(名单由市教育局提供)。
第①类:递交纸质材料要求和受理地点:企业负责人将员工子女入学资料收集好于5月27日前递交至镇府2楼经济发展局。联系人:袁丽坤,联系电话:81136900
1.《东莞市企业人才子女入学申请表(企业)》(企业填写);
2.户主、父母、小孩户口本页、出生证原件及复印件;
3.父(或母)劳动合同和一年以上的的社保清单复印件;
4.所在企业的工商《营业执照》(三证合一)以及高新技术企业(或名牌名标企业)等相关证照的复印件。
第②③④⑤⑥⑦类:递交纸质材料要求和受理地点:按市入学指引将入学资料(父或母、小孩户口本页、身份证、出生证复印件及相关证件)收集好于5月21日递交至镇成人文化技术学校(低涌中学旁)。联系人:梁桂怡,联系电话:88874700
镇级优待政策:
①父母双方或一方属于符合条件的单位公务员、职工子女。包括中央或省、市属单位的在编在职干部职工的适龄儿童少年;或在高埗机关事业单位的在编在职干部职工的适齡儿童少年;或在学校幼儿园在职在岗非莞户籍的教师子女;高埗医院(社卫中心)在职在岗的非莞户籍的医生和护士的适龄儿童少年;
②父母双方或一方在我镇服务(凭劳动合同和两年以上的社保清单)或居住(凭有效房产证明)的东莞市非高埗镇户籍的适龄儿童少年;
③父母双方或一方是高埗镇户籍(不含新入户)的非高埗镇户籍的适龄儿童少年(含未入户);
④与镇政府或教育部门签定优惠政策入学的协议群体、商会会员企业人才的适龄儿童少年(须提供会员企业的社保清单);
⑤上一年度纳税在全镇排名第31至50的企业(房地产企业除外),可申请1个义务教育入学指标。
⑥2021年度规上企业营业额按上年度产值平均增速超25%的企业,可申请1个义务教育入学指标。
⑦已落户我镇且在两年内投产的企业,投资总额1亿元以上(含)可申请1个义务教育入学指标;
除特别注明外,企业人才子女入学各项学位指标均不累计使用,如同时满足上述市、镇企业学位项目中两项或多项条件的,只可选其中一项申报,学位分派安排实行就高不就低,每家企业奖励学位上限10个。
上级如有其他关于申请公办学位优待政策规定的,按有关规定办理;优待政策如与上级有关规定冲突的,从其规定。
第①②③④类:递交纸质材料要求和受理地点:将入学资料(父或母、小孩户口本页、身份证、出生证复印件及相关证明材料)于5月21日递交至镇成人文化技术学校(低涌中学旁),资料不符合一律不接收申请。联系人:梁桂怡,联系电话:88874700
第⑤⑥⑦类:递交纸质材料要求和受理地点:企业负责人将员工子女入学资料收集好于5月27日前递交至镇府2楼经济发展局。联系人:袁丽坤,联系电话:81136900。第⑦类交镇投资促进中心。
1.《东莞市企业人才子女入学申请表(企业)》(企业填写);
2.户主、父母、小孩户口本页、出生证原件及复印件;
3.父(或母)劳动合同和一年以上的的社保清单复印件;
4.所在企业的工商《营业执照》(三证合一)以及高新技术企业(或名牌名标企业)等相关证照的复印件。
积分制入学。按照《东莞市义务教育阶段非户籍适龄儿童少年积分制入积分方案》执行。
(二)民办学校
1.招生对象:高埗镇户籍适龄儿童少年和非高埗镇户籍适龄儿童少年。
2.招生条件:
(1)户籍适龄儿童少年:可直接申报民办学校;
(2)非户籍适龄儿童少年:落实以居住证为主要依据的随迁子女入学政策,非户籍适龄儿童少年可选择父或母一方作为“家长方”按规定申请民办学校。其中:
家长方是东莞市户籍的,可直接申请民办学校;
家长方是中国境内非东莞市户籍的,在网上报名期间须持本市有效《广东省居住证》或在本市办理有效居住登记;在网上报名时间结束后申请补录入学的,须持本市有效《广东省居住证》。
家长方是港澳台户籍的,在网上报名期间须持本市有效《港澳居民居住证》《台湾居民居住证》或《港澳台居民居住证领取凭证》;在网上报名时间结束后申请补录入学的,须持本市有效《港澳居民居住证》或《台湾居民居住证》。
家长方是外国国籍的,须持有效护照、签证或居留许可等证件。
3.招生计划。各民办学校须严格按照市核定办学规模确定招生计划(详见各民办学校招生简章)。
4.招生类别。分为“直升入学”“政府购买服务”及“对外招生”等类别。
5.招生办法。各义务教育阶段民办学校必须落实免试入学规定,严禁学校通过举办相关培训班或与社会机构、培训机构合作提前选拔、推荐和特殊培养学生,严禁以各类考试、竞赛、夏(冬)令营、研学活动、培训成绩或证书证明等作为招生依据或参考,不得以面试、面谈、测评、人机对话、简历材料等方式为依据开展招生。
(1)直升入学
A.幼升小直升:民办小学可先通过直升或电脑随机摇号方式招收本校对口并符合直升资格的幼儿园应届毕业生,剩余的招生计划应面向全市招生。幼升小对口直升政策截止至2024年,2025年起不再实行(即从今年秋季起入学的幼儿园学生,毕业时不能通过直升方式入读民办学校)。
B.小升初直升:办学层次同时包括小学和初中的民办学校应首先通过直升或电脑随机摇号方式招收本校自愿报读初中的小学毕业生,有剩余学位的可面向在同一民办教育集团民办学校就读符合条件的小学毕业生直升申请。录取完毕符合条件的直升学生后仍有剩余学位的,应面向社会招生。
C.落实义务教育免试就近入学政策,从今年秋季入学起,直升入学政策仅适用于同一镇街内符合条件的幼儿园直升小学或小学直升初中,不支持跨镇街民办学校(幼儿园)直升。
D.从今年秋季起转学到有直升资格学校(或幼儿园)就读的学生,毕业时不能通过直升方式申请入读对口直升学校。
E.凡被直升录取的学生,其他民办学校志愿自动失效,但不影响其他类别志愿学校的填报和录取。直升入学录取名单确定后向社会公示,接受监督。
(2)政府购买服务。根据学位需求,由镇教育管理中心结合实际遴选购买服务的民办学校,并与民办学校商定购买服务的要求和数量,由镇教育管理中心负责资料审核。
(3)对外招生。民办学校在确定“直升入学”“政府购买服务”等类别学生人数后,剩余的学位对外招生,实行电脑派位录取。电脑派位工作由市教育局统一组织实施,具体电脑派位办法另文通知。
三、招生程序
(一)网上报名
1.报名方式:实行网上报名。所有本市户籍和非本市户籍适龄儿童少年申请本镇小学一年级或初中一年级学位,非户籍适龄儿童少年申请积分制入学学位(含民办学位补贴),均须在规定时间内通过以下网站、微信公众号或APP登录“东莞市义务教育阶段学校统一招生平台”(简称“招生平台”)进行入学报名。
(电脑版)网址:https://zs.dg.cn;
(手机版):“东莞慧教育”微信公众号(订阅号),“东莞市教育局”微信公众号(服务号),“i莞家微信公众号,i莞家APP。
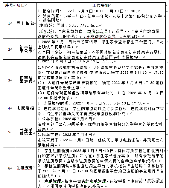
2.报名时间:2022年5月9日10:00-5月18日17:30
3.信息填写:
符合条件的学生家长须在报名时间内登录“招生平台”,填写“学生基本信息”“监护人基本信息”及有关信息,上传规定的证件照片。需上传资料:小孩户口页、家长户口页、出生证等资料。
申请积分制入学的申请人家长按积分方案要求登录招生平台填写信息。网上报名期间内,填写的信息可多次修改;网上报名时间结束后,招生平台关闭不再接受报名和修改。
(二) 初审结果公布
1.网上报名时间结束后,各有关职能部门对报名资料进行初审,初审结果于2022年6月1日公布;学生家长登录招生平台查询并“网上确认”初审结果。“网上确认”初审结果后,家长不能再对报名信息和初审结果进行修改或复核,请家长确认初审结果无误后再进行志愿填报。
2.初审结果复核时间:2022年6月1日9:30-6月13日12:00。初审不通过或对初审结果、积分结果有异议的学生家长,先按复核指引在规定时间内提出复核,复核通过后须在志愿填报时间结束前完成志愿填报。其中:
(1) 因证件号码错误申请复核的,须在2022年6月6日17:30前修正证件号码后重新送审;
(2) 证件号码正确但对初审结果有异议的,须在2022年6月13日12:00前提出复核。
(三)志愿填报
1.志愿填报时间:2022年6月1日9:30-6月13日17:30。
学生家长“网上确认”初审结果后,须在规定时间内完成志愿填报。志愿填报期间,志愿填写可多次修改,志愿填报时间结束后,招生平台自动关闭不再接受志愿修改和补充。
2.志愿类别:
户籍学生:可自选填报“户籍地公办学校”“优待政策学位”或“民办学校”志愿类别中一项或多项学位;
非户籍学生:可自选填报“积分制入学”“优待政策学位”或“民办学校”志愿类别中一项或多项学位。
3.志愿填报注意事项:
(1)户籍学生和优待政策学生的入学条件及学位安排,学生家长须在志愿填报前了解我镇招生入学有关规定。
(2)每个学生均可填报不超过3所民办学校。按每所民办学校的对外招生人数,结合学生填报的志愿顺序,通过电脑派位方式录取。学生家长在填报民办学校志愿前,须认真阅读各民办学校招生简章,充分了解民办学校办学条件、办学特色、招生计划、收费标准、走读住宿安排、校车接送等情况,再合理填报志愿。其中:申请了积分制入学的非户籍学生须至少填报1所积分制入学申请高埗镇的民办学校。
(四)公布录取结果
1.公办学校。镇教育管理中心于2022年7月6日在招生平台上公布户籍学生、优待政策学生以及积分制入学学生的学位安排结果。
2.民办学校。市教育局于2022年7月6日进行全市民办义务教育学校电脑派位录取。电脑派位后,现场公布派位结果,学生家长可登录招生平台查询录取结果。
(五)注册缴费
1.学生注册缴费。学生家长根据招生平台上的录取结果,于2022年7月8日-10日选择其中1所有录取结果的学校注册缴费(含“直升入学”录取学生)。具体每所学校的注册缴费时间和要求以学校注册须知为准。逾期未注册缴费的申请人视为自动放弃录取资格。
2.学校注册确认。注册缴费时,家长在招生平台点击注册学校的“注册码”注册学校在招生平台接收到学生的“注册码”后,须在2022年7月11日17:30前登录招生平台为已注册的学生进行“注册确认”。
3.招生平台实行查重管理,已被学校“注册确认”的申请人,不能再到其他学校注册或补录。各学校须在全市规定的注册时间内确定学校的注册缴费时间,不得提前要求学生注册缴费,不得拒绝接收被录取且在规定时间内注册缴费的学生。
4.民办学校要严格按照核定的项目和标准进行收费,收费内容应在招生简章注明。民办学校的学费和住宿费要按市发展和改革局核定的标准收取,服务性收费和代收费应按提前公示的标准收取。不得在公示的收费项目、收费标准之外收取其他任何费用。
(六)民办学校补录
注册缴费后,如民办学校仍有剩余学位,可开展补录工作。学位已满的民办学校不再进行补录。
1.第一轮补录
(1)补录学校。适用于2022年7月6日电脑派位已按招生计划录满,注册后因有部分学生放弃录取结果需要补录的民办学校。
(2)补录对象。适用于“申请学位调剂的双/多胞胎学生”“填报了民办学校志愿,但未被任何民办学校录取的学生”。“已在公办或民办学校注册确认”“已有民办学校录取结果但逾期不注册(双/多胞胎学生除外)”以及“未在招生平台报名”的学生均不能进行第一轮补录。
(3)补录计划。2022年7月12日公布本轮补录民办学校名单以及补录计划数。
(4)公布补录结果。2022年7月13日公布补录结果,家长可以登录招生平台查看补录结果。
(5)补录办法。优先解决双/多胞胎学生入学调剂,调剂完毕后,按照2022年7月6日电脑派位现场产生的“派位号”“开始码”和录取办法,根据民办学校剩佘补录计划数,以及补录学生原填报的民办学校志愿和顺序,由市教育局统一顺延补录。
(6)双/多胞胎学生学位调剂办法。双/多胞胎兄弟姐妹在民办志愿和民办志愿顺序一致的情况下,如民办学校电脑派位后未能被同一学校录取,可于2022年7月6日14:00—7月7日12:00前登录招生平台“双/多胞胎学位调剂”栏目提出申请和上传佐证材料(监护人户口本,双/多胞胎学生的户口本和出生证等),经镇教育管理中心审核通过后,由招生平台自动调剂。其中,如双/多胞胎均有录取学校的,由招生平台根据7月6日电脑派位现场产生的“派位号”,将派位号后的双/多胞胎调剂到派位号前的双/多胞胎录取学校;如双/多胞胎只有一方有录取学校,将未有录取结果的一方自动调剂到有录取学校的一方;如双/多胞胎均没有录取结果,由其家长自行联系民办学校进行第二轮补录。
(7)注册缴费。2022年7月14-15日,具体以补录学校通知为准。民办学校不得拒绝接收被录取且在规定时间内注册缴费的学生。注册缴费后,民办学校根据学生“注册码”在招生平台上“注册确认”。
2.第二轮补录
(1)补录学校。仍有剩佘学位的民办学校。
(2)补录对象。适用于“未被任何学校录取”“逾期不注册”“未按时在招生平台报名”等学生。其中,如学生是非东莞户籍,其非东莞户籍的父或母一方须持本市有效《广东省居住证》或《港澳居民居住证》或《台湾居民居住证》,不符合条件不予以补录。民办学校在接收补录学生时,须先检查学生和监护人的申请资格,登录招生平台进行“注册查重”,非本市毕业的小学毕业生提供学籍卡。
(3) 补录办法。由民办学校结合小学一年级或初中一年级新生注册后的学位剩佘情况制定补录方案,有剩佘学位的应优先解决有哥哥姐姐在读的新生补录申请,补录方案经镇教育管理中心审核后,对外公布(含补录计划、补录要求和补录办法等内容)符合补录对象的学生家长,可自行联系民办学校,民办学校接收后于2022年8月31日前将有关录取数据上传招生平台。
(七)数据整理
招生工作结束后,镇教育管理中心以及民办学校做好数据整理上传;市教育局对学生报名数据以及录取数据随机抽查。
(八)学籍建立
开学后,各中小学在学籍系统上为新生建立学籍信息。凡未经招生平台招录的学生不能在学籍系统上建立学籍,因私下招生、超计划招生、违规招生以及学生家长提供虚假或错误报名信息等行为造成学生学籍无法正常办理的,其责任和后果由民办学校、申请人家长自负。市、镇两级教育部门开学后将对招生平台和学籍系统数据进行匹对核查,核查结果将与学校评优评奖、民办学校年检以及明年招生计划挂钩。
四、非起始年级入学问题
(一)入学年龄和条件
1.小学非起始年级转学必须要在满6周岁入学(统计至当年8月31日,含8月31日)的基础上,符合相应的入学年龄,且要在全国中小学生学籍信息管理系统有正常学籍;
2.初中非起始年级转学,必须要与原就读年级相衔接,且要在全国中小学生学籍信息管理系统有正常学籍。义务教育阶段学校之间转学不实行留级制度。(已另发通知)
3.市外转入的非本市户籍学生,在2022年5月18日前提出转学申请的,其家长方须持本市有效《广东省居住证》或在本市办理有效居住登记;5月18日后提出转学申请的,其家长方须持本市有效《广东省居住证》。
(二)入学办法
1.户籍学生
(1)户籍学生需转学回高埗镇公办学校就读的,应在规定时间内向高埗镇教育管理中心提出转学申请,统筹解决安排学位,公办学位不足的,通过政府购买服务(含购买民办学校学位、发放学位补贴)解决。该类转学不需要登录招生平台申请。
(2)户籍学生需转学到民办学校就读的,须自行联系民办学校,由民办学校自行确定能否接收。民办学校应在核批的办学规模范围内,按照学籍管理相关规定招收转学生。该类转学不需要登录招生平台申请。
2.非户籍学生
(1)申请积分制入学。在本镇民办学校非起始年级就读,符合积分制入学条件,希望通过积分制方式申请入读公办学校或享受民办学位补贴的非户籍适龄儿童少年,可参照《东莞市非户籍适龄儿童少年接受义务教育实施办法》(东府〔2020〕31号)《东莞市义务教育阶段非户籍适龄儿童少年积分制入学积分方案》(东府〔2020〕32号)和《关于延长〈东莞市非户籍适龄儿童少年接受义务教育实施办法〉和〈东莞市义务教育阶段非户籍适龄儿童少年积分制入学积分方案〉文件有效期限的通知》(东府函〔2022〕50号),在规定时间内登录招生平台提出申请。
(2)不申请积分入学。自行联系民办学校,由民办学校自行确定能否接收。民办学校应在核批的办学规模范围内,按照学籍管理相关规定招收转学生。该类转学不需要登录招生平台申请。
五、其他事项
(一)逾期未报名、未注册或新入户的户籍生入学问题。适龄儿童、少年须严格按照招生日程安排网上报名,逾期未报名或逾期未注册的户籍学生,以及户籍在网上报名截止时间后迁入东莞高埗的户籍学生,如需申请户籍地公办学位,于5月31日前向镇教育管理中心提出书面申请,审核资料后,统一在招生平台上补录。该批次补录的学生由镇教育管理中心根据学位剩余情况,统筹安排学位。公办学位不足的,通过学位补贴方式解决。
(二)户籍生放弃民办学位选择回户籍地公办学校问题。已到民办学校注册的户籍学生,如因特殊情况需要回户籍地公办学校就读,须在7月8日前向镇教育管理中心提出书面申请,教育管理中心结合学位实际统筹安排。统筹学位不一定是原户籍地对应安排的公办学位;当公办学位不足时,通过学位补贴方式解决。
(三)政府购买服务解决户籍学生和优待政策学生(含发放学位补贴)入学问题。由镇教育管理中心统筹做好户籍学生和符合优待政策学生的学位安排工作,如公办学位不足,通过购买民办学位或发放学位补贴方式解决的,有关经费由镇财政全额负担。
(四)网上报名设备问题。适龄儿童、少年的家庭不具备网上报名条件的,其父母或其他法定监护人可在报名时段内前往所就读的幼儿园、中小学报名,各幼儿园、中小学要设立报名服务点,提供网上报名的设备和安排专人指导。
(五)本方案未尽事谊,由高埗镇教育管理中心解释。
高埗镇公办学校学区划分
说明:
1.辖区内的新创社区(集体户)的适龄户籍生根据家庭(房产)地址为依据,集体户生源不全部划归中心小学,住宅小区新入户的集体户按入户楼盘所属学区划分;
2.新入户的集体户在非学区就读的需向教育管理中心提出申请,于5月20—22日到镇成人文化技术学校(低涌中学旁)提交纸质材料报名登记,并根据学位情况和按照入户时间顺序统筹安排学位;
3.跨学区申请
户籍生原则上在本学区报名就读,确有特殊情况需跨学区的向教育管理中心提出申请,由家长携带学生户口簿、出生证、父母双方身份证、工作证明(在企事业单位工作的需提供工作单位的社保清单,属工商个体户的提供营业执照复印件)和父母双方或一方姓名登记的自建房屋证明原件和复印件5月20—22日到镇成人文化技术学校(低涌中学旁)提交纸质材料进行登记。跨学区申请统一视公办学校剩余学位情况进行统筹安排。
特别说明:根据我镇教育扩容提质千日攻坚行动计划,为加快冼沙小学原址改扩建项目早日动工建设,2022年秋季学期高埗镇冼沙小学将搬迁至高埗镇实验小学,借用实验小学的场室上课,为期2年(即从2022年9月起至2024年8月止)。待冼沙小学改扩建校舍完工后搬回原址。
高埗镇2022年义务教育阶段学校招生入学日程安排
东莞市2022年积分制入学工作日程安排
高埗镇学校招生服务点、积分入学部门咨询电话
教育管理中心招生办:81338361
高埗税务分局:82660818
高埗公安分局:81131219
高埗人力资源和社会保障局:88872313-1
高埗不动产登记中心:81131192





