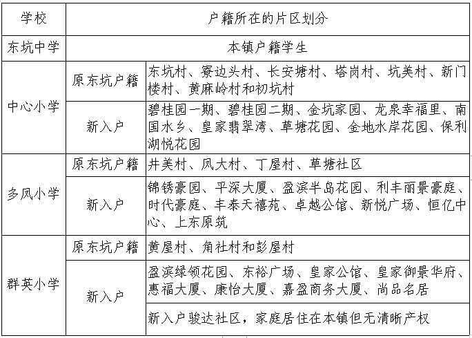
东坑镇根据学生户籍所在的村(社区)实施“学校划片招生、生源就近入学”的目标要求,从实际出发,综合考虑学校分布、户籍集中、学位容纳等的情况,“依据户籍+清晰产权+免试就近+统筹调配”入学的原则,以公办学校为主统筹安排。
当公办学位不足时,通过安排入读辖区内民办学校的公办学位,政府全额补助学费的方式解决(以下统称“政府补助学位”)。

教育百科2022-07-02 10:33:57佚名
东坑镇根据学生户籍所在的村(社区)实施“学校划片招生、生源就近入学”的目标要求,从实际出发,综合考虑学校分布、户籍集中、学位容纳等的情况,“依据户籍+清晰产权+免试就近+统筹调配”入学的原则,以公办学校为主统筹安排。
当公办学位不足时,通过安排入读辖区内民办学校的公办学位,政府全额补助学费的方式解决(以下统称“政府补助学位”)。
