报考时间:9月7日10:00至10日17:00
缴费截止时间:9月11日17:00
报考入口:通过广东省自学考试管理系统(网址:https://www.eeagd.edu.cn/selfec/ ),从【考生报考】通道进行预报名。
报名手续
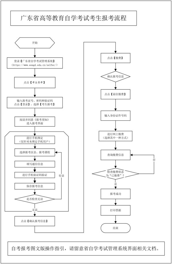
已进行过新生报名并取得准考证号的考生可直接报考,具体操作流程详见下图。
考生报考
所有考生均须在报考前先注册“粤康码”,然后通过广东省自学考试管理系统从【考生报考】通道报考课程,并进行网上缴费。考生报考时如未绑定联系手机,则须先完成本人手机绑定方可报考,需要修改已绑定手机的也可通过报考菜单栏的【手机绑定】功能进行解绑和重新绑定。
考生进入自学考试管理系统报考页面,须认真、完整阅读并同意报考须知的全部内容(含《广东省自学考试诚信报考承诺书》)后方能报考。在开展建立自学考试诚信报考档案试点的地市,考生违背《广东省自学考试诚信报考承诺书》,当期考试无正当理由缺考2门课程或以上,将被认定为无故缺考,并记入考生诚信报考档案;在省考办组织的下一期自学考试中,在建立诚信报考档案试点的地市只能报考不超过2门课程,非试点地市仍可自由报考。考生应根据自身实际情况合理报考,诚信应考。
考生可根据各考区考位供给情况选择考区报考,每个考生每次考试只能报考一次,且只能选择一个考区参加考试,在保存或修改报考信息时须进行短信验证,以确认考生的报考操作,报考时确认的联系手机和通信地址将作为各级自考办当次考试联系考生的重要渠道,考生务必认真核对,确保准确无误,因填写错误或填写他人手机号码导致的后果由考生承担。考生在确认报考信息前,须认真核对选择的考区和报考课程是否正确。考区和报考课程一经考生确认,不得增加、删减、更改,确认报考后所交报考费一旦网上缴纳,不予退还。考生缴费后必须再次登录自学考试管理系统,检查交费状态是否为“已缴费”,以此确认是否报考成功,如遇问题应及时与各市自考办联系。考生应避免在最后时间报考课程和缴费,以免因停电、网络堵塞等原因导致错过报考和缴费。





