报考时间:8月28日10:00至9月1日17:00
报考入口:新生通过广东省自学考试管理系统(网址:https://www.eeagd.edu.cn/selfec/),从【考生入口】通道进行预报名。
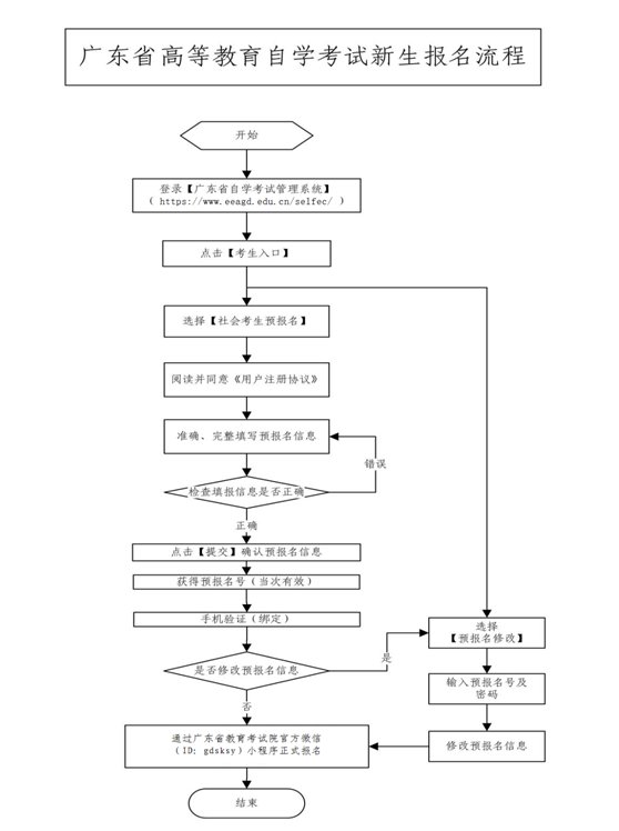
报名手续
首次参加自学考试的新考生须先办理新生报名手续,然后才可选择课程报考。

新生考生报考
新生报名分预报名和正式报名两个阶段。
1.预报名。新生通过广东省自学考试管理系统(网址:https://www.eeagd.edu.cn/selfec/,下同),从【考生入口】通道进行预报名。根据《关于广东省高等教育自学考试专业调整有关事项的通知》(粤考委〔2018〕1号)规定,新生报名只能选择调整后的专业名称。预报名时考生须录入个人信息并设置个人密码,预报名成功后将得到唯一的预报名号,预报名号仅当次有效。考生预报名成功后还须完成本人手机绑定方能进行正式报名。
2.正式报名。本次正式报名全部网上进行,考生须凭当次预报名号,在规定时间通过广东省教育考试院官方微信(ID:gdsksy)小程序进行正式报名。正式报名成功后将获得唯一准考证号,所有考生务必牢记考生身份验证过程中采集的证件照是考生在自学考试管理系统中唯一存档照片,将用于包括毕业证照在内的所有自考业务办理。因面容特征变化等原因无法线上报名或报名信息(含照片)未能通过审核的考生,可在8月28日至9月1日到东莞开放大学进行报名。
办理时间:上午8:30—11:30;下午2:00—5:00
电话:0769—23126082
地址:东莞市莞城街道运河东一路157号
目前我市仍处于疫情防控阶段,正处于隔离医学观察治疗、集中隔离观察期的确诊病例、疑似病例、复检阳性人员、无症状感染者以及无“粤康码”绿码的考生,不能到现场报名,我们将对需要到现场报名的考生采取体温检测、健康码查验等措施,考生需出示身份证原件和“粤康码”方可进入东莞开放大学,请考生做好个人防护措施,全程佩戴口罩。
提醒:相片识别不通过时可以点击人脸识别结果查看不通过原因并重新尝试,当多次尝试不通过后可以选择人工审核方式提交(需补充身份证正反面、手持身份证相片),等待人工审核。





